Номер 5.59, страница 151 - гдз по алгебре 10 класс учебник Шыныбеков, Шыныбеков

Алгебра, 10 класс Учебник, авторы: Шыныбеков Абдухали Насырович, Шыныбеков Данияр Абдухалиевич, Жумабаев Ринат Нурланович, издательство Атамұра, Алматы, 2019

Авторы: Шыныбеков А. Н., Шыныбеков Д. А., Жумабаев Р. Н.

Тип: Учебник

Издательство: Атамұра

Год издания: 2019 - 2026

ISBN: 978-601-331-522-5

Рекомендовано Министерством образования и науки Республики Казахстан

Раздел 5. Многочлены. 5.4. Формула Виета - номер 5.59, страница 151.

№5.59 (с. 151)
Учебник рус. №5.59 (с. 151)
скриншот условия
Алгебра, 10 класс Учебник, авторы: Шыныбеков Абдухали Насырович, Шыныбеков Данияр Абдухалиевич, Жумабаев Ринат Нурланович, издательство Атамұра, Алматы, 2019, страница 151, номер 5.59, Учебник рус

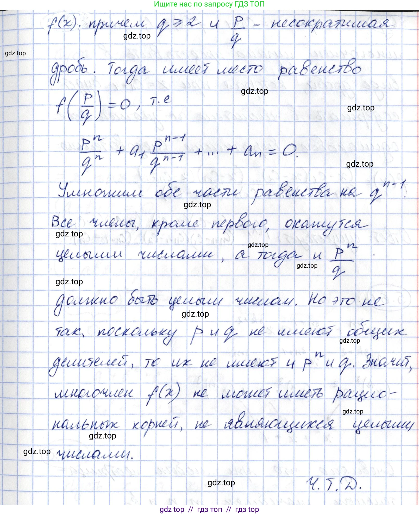
5.59. Покажите, что каждый рациональный корень многочлена $f(x) = x^n + a_1x^{n-1} + a_2x^{n-2} + ... + a_{n-1}x + a_n$ с целыми коэффициентами является целым числом.

Учебник кз. №5.59 (с. 151)
Алгебра, 10 класс Учебник, авторы: Шыныбеков Абдухали Насырович, Шыныбеков Данияр Абдухалиевич, Жумабаев Ринат Нурланович, издательство Атамұра, Алматы, 2019, страница 151, номер 5.59, Учебник кз
Решение. №5.59 (с. 151)
Алгебра, 10 класс Учебник, авторы: Шыныбеков Абдухали Насырович, Шыныбеков Данияр Абдухалиевич, Жумабаев Ринат Нурланович, издательство Атамұра, Алматы, 2019, страница 151, номер 5.59, Решение
Алгебра, 10 класс Учебник, авторы: Шыныбеков Абдухали Насырович, Шыныбеков Данияр Абдухалиевич, Жумабаев Ринат Нурланович, издательство Атамұра, Алматы, 2019, страница 151, номер 5.59, Решение (продолжение 2)
Решение 2 (rus). №5.59 (с. 151)

Чтобы доказать данное утверждение, воспользуемся теоремой о рациональных корнях многочлена с целыми коэффициентами. Эта теорема гласит, что если у многочлена $P(x) = c_k x^k + c_{k-1} x^{k-1} + ... + c_1 x + c_0$ с целыми коэффициентами $c_i$ есть рациональный корень $x_0 = \frac{p}{q}$ (где $p$ и $q$ — взаимно простые целые числа, $q \neq 0$), то числитель $p$ является делителем свободного члена $c_0$, а знаменатель $q$ является делителем старшего коэффициента $c_k$.

В нашем случае дан многочлен $f(x) = x^n + a_1x^{n-1} + a_2x^{n-2} + ... + a_{n-1}x + a_n$.

Все коэффициенты $a_1, a_2, ..., a_n$ по условию являются целыми.

Старший коэффициент (коэффициент при $x^n$) равен 1.

Свободный член (константа) равен $a_n$.

Пусть $x_0 = \frac{p}{q}$ — произвольный рациональный корень этого многочлена, где $p$ и $q$ — взаимно простые целые числа ($НОД(p, q) = 1$) и $q \neq 0$.

Согласно теореме о рациональных корнях:

  • Числитель $p$ должен быть делителем свободного члена $a_n$.
  • Знаменатель $q$ должен быть делителем старшего коэффициента, который равен 1.

Единственными целыми делителями числа 1 являются 1 и -1.

Следовательно, знаменатель $q$ может быть равен только 1 или -1.

Тогда возможные значения для корня $x_0$ это:

$x_0 = \frac{p}{1} = p$

или

$x_0 = \frac{p}{-1} = -p$

Поскольку $p$ является целым числом, то в обоих случаях корень $x_0$ также является целым числом.

Таким образом, мы показали, что любой рациональный корень данного многочлена обязательно будет целым числом. Что и требовалось доказать.

Ответ: Утверждение доказано. Согласно теореме о рациональных корнях, если рациональное число $\frac{p}{q}$ (несократимая дробь) является корнем многочлена с целыми коэффициентами, то $p$ должно делить свободный член, а $q$ — старший коэффициент. Для многочлена $f(x) = x^n + a_1x^{n-1} + ... + a_n$ старший коэффициент равен 1. Делителями 1 являются только $\pm1$. Следовательно, знаменатель $q$ любого рационального корня равен $\pm1$, а значит, сам корень является целым числом.

Помогло решение? Оставьте отзыв в комментариях ниже.

Присоединяйтесь к Телеграм-группе @top_gdz

Присоединиться

Мы подготовили для вас ответ c подробным объяснением домашего задания по алгебре за 10 класс, для упражнения номер 5.59 расположенного на странице 151 к учебнику 2019 года издания для учащихся школ и гимназий.

Теперь на нашем сайте ГДЗ.ТОП вы всегда легко и бесплатно найдёте условие с правильным ответом на вопрос «Как решить ДЗ» и «Как сделать» задание по алгебре к упражнению №5.59 (с. 151), авторов: Шыныбеков (Абдухали Насырович), Шыныбеков (Данияр Абдухалиевич), Жумабаев (Ринат Нурланович), учебного пособия издательства Атамұра.