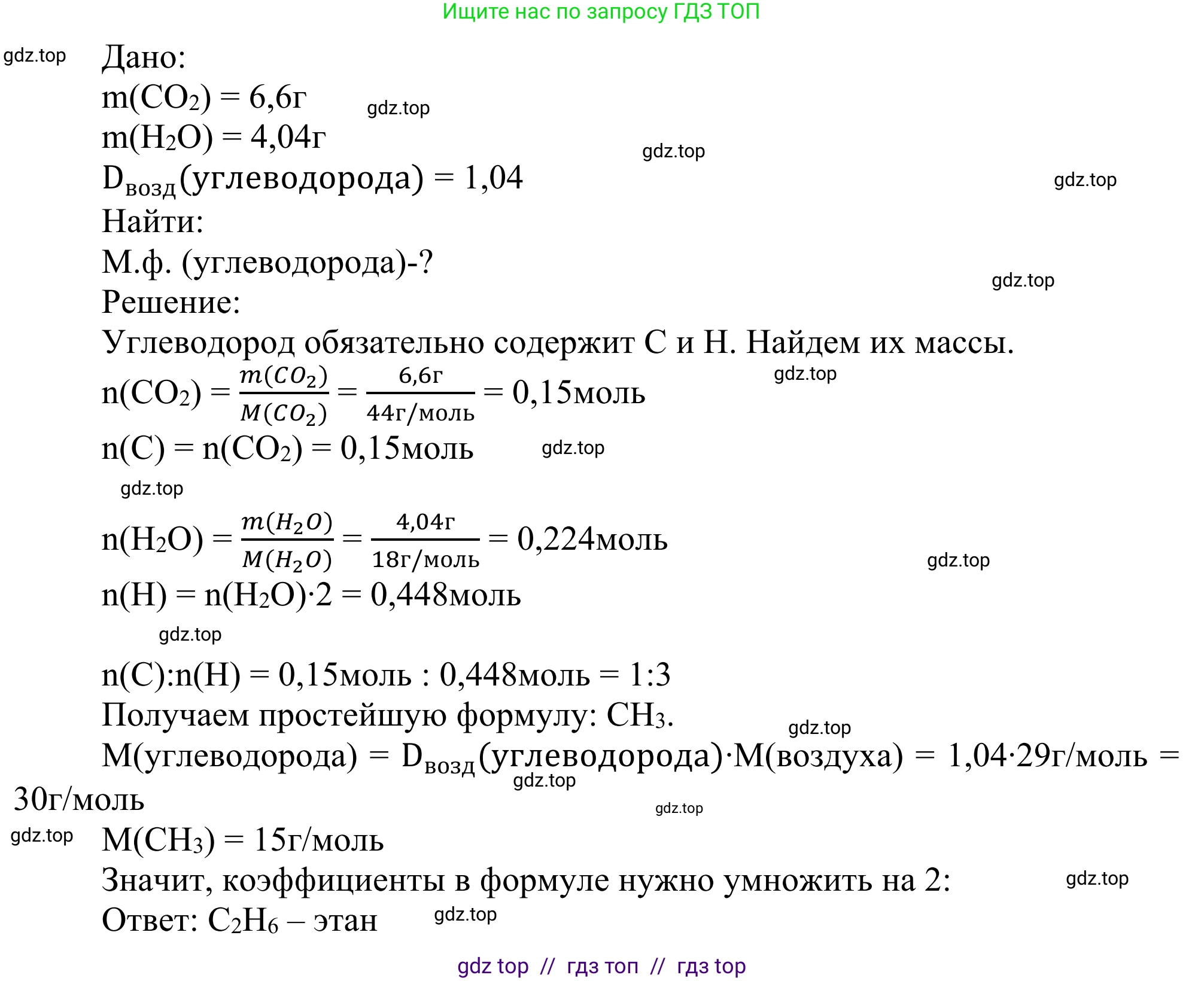
Номер 14, страница 59 - гдз по химии 10 класс учебник Габриелян, Остроумов

Химия, 10 класс Учебник, авторы: Габриелян Олег Саргисович, Остроумов Игорь Геннадьевич, Сладков Сергей Анатольевич, издательство Просвещение, Москва, 2021, белого цвета

Авторы: Габриелян О. С., Остроумов И. Г., Сладков С. А.

Тип: Учебник

Издательство: Просвещение

Год издания: 2021 - 2026

Уровень обучения: углублённый

Цвет обложки: белый, красный с молекулами

ISBN: 978-5-09-081244-3

Допущено Министерством просвещения Российской Федерации

Глава II. Предельные углеводороды. Параграф 7. Алканы: строение молекул, гомологический ряд, изомерия, номенклатура и способы получения - номер 14, страница 59.

App\Models\Task {#1024 // resources/views/models/task/default.blade.php
  #connection: "mysql"
  #table: "tasks"
  #primaryKey: "id"
  #keyType: "int"
  +incrementing: true
  #with: []
  #withCount: []
  +preventsLazyLoading: false
  #perPage: 15
  +exists: true
  +wasRecentlyCreated: false
  #escapeWhenCastingToString: false
  #attributes: array:24 [
    "id" => 631265
    "created_at" => "2026-04-10 13:58:26"
    "updated_at" => null
    "field_page_start" => "59"
    "field_page_end" => null
    "field_url" => "/10-klass/himiya/gabrieljan-uchebnik/07-14"
    "field_display_title" => "14"
    "field_outside_task" => null
    "field_task_type" => Illuminate\Database\Eloquent\Collection {#331
      #items: array:1 [
        0 => App\Models\Term {#1029
          #connection: "mysql"
          #table: "terms"
          #primaryKey: "id"
          #keyType: "int"
          +incrementing: false
          #with: []
          #withCount: []
          +preventsLazyLoading: false
          #perPage: 15
          +exists: true
          +wasRecentlyCreated: false
          #escapeWhenCastingToString: false
          #attributes: array:6 [
            "id" => 26
            "created_at" => "2026-04-10 13:58:26"
            "updated_at" => null
            "name" => "номер"
            "field_cases" => array:6 [
              "field_accusative_case" => "номер"
              "field_creative_case" => "номером"
              "field_dative_case" => "номеру"
              "field_genitive_case" => "номера"
              "field_nominative_case" => "номер"
              "field_prepositional_case" => "номере"
            ]
            "field_short_name" => ""
          ]
          #original: array:6 [
            "id" => 26
            "created_at" => "2026-04-10 13:58:26"
            "updated_at" => null
            "name" => "номер"
            "field_cases" => array:6 [
              "field_accusative_case" => "номер"
              "field_creative_case" => "номером"
              "field_dative_case" => "номеру"
              "field_genitive_case" => "номера"
              "field_nominative_case" => "номер"
              "field_prepositional_case" => "номере"
            ]
            "field_short_name" => ""
          ]
          #changes: []
          #casts: []
          #classCastCache: []
          #attributeCastCache: []
          #dateFormat: null
          #appends: []
          #dispatchesEvents: []
          #observables: []
          #relations: []
          #touches: []
          +timestamps: true
          +usesUniqueIds: false
          #hidden: []
          #visible: []
          #fillable: []
          #guarded: array:1 [
            0 => "*"
          ]
        }
      ]
      #escapeWhenCastingToString: false
    }
    "field_metatags_title" => null
    "field_metatags_description" => null
    "field_h1" => null
    "field_description_top" => null
    "field_description_bottom" => null
    "field_match" => null
    "breadcrumbs" => []
    "edition_groups" => Illuminate\Database\Eloquent\Collection {#1026
      #items: []
      #escapeWhenCastingToString: false
    }
    "top_parent_branch" => Illuminate\Database\Eloquent\Collection {#342
      #items: array:1 [
        0 => App\Models\Branch {#1023
          #connection: "mysql"
          #table: "branches"
          #primaryKey: "id"
          #keyType: "int"
          +incrementing: true
          #with: []
          #withCount: []
          +preventsLazyLoading: false
          #perPage: 15
          +exists: true
          +wasRecentlyCreated: false
          #escapeWhenCastingToString: false
          #attributes: array:24 [
            "id" => 631142
            "created_at" => "2026-04-10 13:58:26"
            "updated_at" => null
            "field_display_title" => "Предельные углеводороды"
            "field_branch_order" => "II"
            "field_url" => null
            "field_branch_type" => Illuminate\Database\Eloquent\Collection {#333
              #items: array:1 [
                0 => App\Models\Term {#1033
                  #connection: "mysql"
                  #table: "terms"
                  #primaryKey: "id"
                  #keyType: "int"
                  +incrementing: false
                  #with: []
                  #withCount: []
                  +preventsLazyLoading: false
                  #perPage: 15
                  +exists: true
                  +wasRecentlyCreated: false
                  #escapeWhenCastingToString: false
                  #attributes: array:7 [
                    "id" => 29
                    "created_at" => "2026-04-10 13:58:26"
                    "updated_at" => null
                    "name" => "Глава"
                    "field_cases" => array:6 [ …6]
                    "field_page_check_not_needed" => null
                    "field_short_name" => null
                  ]
                  #original: array:7 [
                    "id" => 29
                    "created_at" => "2026-04-10 13:58:26"
                    "updated_at" => null
                    "name" => "Глава"
                    "field_cases" => array:6 [ …6]
                    "field_page_check_not_needed" => null
                    "field_short_name" => null
                  ]
                  #changes: []
                  #casts: []
                  #classCastCache: []
                  #attributeCastCache: []
                  #dateFormat: null
                  #appends: []
                  #dispatchesEvents: []
                  #observables: []
                  #relations: []
                  #touches: []
                  +timestamps: true
                  +usesUniqueIds: false
                  #hidden: []
                  #visible: []
                  #fillable: []
                  #guarded: array:1 [
                    0 => "*"
                  ]
                }
              ]
              #escapeWhenCastingToString: false
            }
            "field_page_start" => "49"
            "field_branch_display" => "0"
            "field_branch_expanded" => "0"
            "field_display_branch_in_title" => "1"
            "field_display_task_interval" => "0"
            "field_display_branch_page" => "1"
            "field_branch_title_in_content" => "0"
            "field_navigation_title" => null
            "field_metatags_title" => null
            "field_metatags_description" => null
            "field_h1" => null
            "field_description_top" => null
            "field_description_bottom" => null
            "field_branch_cover" => []
            "field_branch_covers" => []
            "book" => Illuminate\Database\Eloquent\Collection {#1030
              #items: array:1 [
                0 => App\Models\Book {#1032
                  #connection: "mysql"
                  #table: "books"
                  #primaryKey: "id"
                  #keyType: "int"
                  +incrementing: false
                  #with: []
                  #withCount: []
                  +preventsLazyLoading: false
                  #perPage: 15
                  +exists: true
                  +wasRecentlyCreated: false
                  #escapeWhenCastingToString: false
                  #attributes: array:50 [
                    "id" => 3630
                    "created_at" => "2026-04-10 13:58:26"
                    "updated_at" => null
                    "field_tree_default_status" => "tasks"
                    "field_pages_status" => null
                    "field_subject" => Illuminate\Database\Eloquent\Collection {#1034
                      #items: array:1 [
                        0 => App\Models\Term {#1035
                          #connection: "mysql"
                          #table: "terms"
                          #primaryKey: "id"
                          #keyType: "int"
                          +incrementing: false
                          #with: []
                          #withCount: []
                          +preventsLazyLoading: false
                          #perPage: 15
                          +exists: true
                          +wasRecentlyCreated: false
                          #escapeWhenCastingToString: false
                          #attributes: array:10 [
                            "id" => 6495
                            "created_at" => "2026-04-10 13:58:26"
                            "updated_at" => null
                            "name" => "Химия"
                            "field_abbreviated_name" => null
                            "field_cases" => array:6 [ …6]
                            "field_foreign_lang_name" => null
                            "field_short_name" => null
                            "field_subject_type" => "technical_subject"
                            "field_translit" => "himiya"
                          ]
                          #original: array:10 [
                            "id" => 6495
                            "created_at" => "2026-04-10 13:58:26"
                            "updated_at" => null
                            "name" => "Химия"
                            "field_abbreviated_name" => null
                            "field_cases" => array:6 [ …6]
                            "field_foreign_lang_name" => null
                            "field_short_name" => null
                            "field_subject_type" => "technical_subject"
                            "field_translit" => "himiya"
                          ]
                          #changes: []
                          #casts: []
                          #classCastCache: []
                          #attributeCastCache: []
                          #dateFormat: null
                          #appends: []
                          #dispatchesEvents: []
                          #observables: []
                          #relations: []
                          #touches: []
                          +timestamps: true
                          +usesUniqueIds: false
                          #hidden: []
                          #visible: []
                          #fillable: []
                          #guarded: array:1 [
                            0 => "*"
                          ]
                        }
                      ]
                      #escapeWhenCastingToString: false
                    }
                    "field_class" => Illuminate\Database\Eloquent\Collection {#1036
                      #items: array:1 [
                        0 => App\Models\Term {#1037
                          #connection: "mysql"
                          #table: "terms"
                          #primaryKey: "id"
                          #keyType: "int"
                          +incrementing: false
                          #with: []
                          #withCount: []
                          +preventsLazyLoading: false
                          #perPage: 15
                          +exists: true
                          +wasRecentlyCreated: false
                          #escapeWhenCastingToString: false
                          #attributes: array:6 [
                            "id" => 5459
                            "created_at" => "2026-04-10 13:58:26"
                            "updated_at" => null
                            "name" => "10"
                            "field_cases" => array:6 [ …6]
                            "field_translit" => "desjatyj"
                          ]
                          #original: array:6 [
                            "id" => 5459
                            "created_at" => "2026-04-10 13:58:26"
                            "updated_at" => null
                            "name" => "10"
                            "field_cases" => array:6 [ …6]
                            "field_translit" => "desjatyj"
                          ]
                          #changes: []
                          #casts: []
                          #classCastCache: []
                          #attributeCastCache: []
                          #dateFormat: null
                          #appends: []
                          #dispatchesEvents: []
                          #observables: []
                          #relations: []
                          #touches: []
                          +timestamps: true
                          +usesUniqueIds: false
                          #hidden: []
                          #visible: []
                          #fillable: []
                          #guarded: array:1 [
                            0 => "*"
                          ]
                        }
                      ]
                      #escapeWhenCastingToString: false
                    }
                    "field_publisher" => Illuminate\Database\Eloquent\Collection {#1038
                      #items: array:1 [
                        0 => App\Models\Term {#1039
                          #connection: "mysql"
                          #table: "terms"
                          #primaryKey: "id"
                          #keyType: "int"
                          +incrementing: false
                          #with: []
                          #withCount: []
                          +preventsLazyLoading: false
                          #perPage: 15
                          +exists: true
                          +wasRecentlyCreated: false
                          #escapeWhenCastingToString: false
                          #attributes: array:6 [
                            "id" => 5153
                            "created_at" => "2026-04-10 13:58:26"
                            "updated_at" => null
                            "name" => "Просвещение"
                            "field_cases" => null
                            "field_translit" => "prosveschenie"
                          ]
                          #original: array:6 [
                            "id" => 5153
                            "created_at" => "2026-04-10 13:58:26"
                            "updated_at" => null
                            "name" => "Просвещение"
                            "field_cases" => null
                            "field_translit" => "prosveschenie"
                          ]
                          #changes: []
                          #casts: []
                          #classCastCache: []
                          #attributeCastCache: []
                          #dateFormat: null
                          #appends: []
                          #dispatchesEvents: []
                          #observables: []
                          #relations: []
                          #touches: []
                          +timestamps: true
                          +usesUniqueIds: false
                          #hidden: []
                          #visible: []
                          #fillable: []
                          #guarded: array:1 [
                            0 => "*"
                          ]
                        }
                      ]
                      #escapeWhenCastingToString: false
                    }
                    "field_author" => Illuminate\Database\Eloquent\Collection {#1040
                      #items: array:3 [
                        0 => App\Models\Term {#1041
                          #connection: "mysql"
                          #table: "terms"
                          #primaryKey: "id"
                          #keyType: "int"
                          +incrementing: false
                          #with: []
                          #withCount: []
                          +preventsLazyLoading: false
                          #perPage: 15
                          +exists: true
                          +wasRecentlyCreated: false
                          #escapeWhenCastingToString: false
                          #attributes: array:12 [
                            "id" => 4061
                            "created_at" => "2026-04-10 13:58:26"
                            "updated_at" => null
                            "name" => "Габриелян"
                            "field_bio" => null
                            "field_degree_rp" => null
                            "field_foreign_lang_name" => null
                            "field_foreign_lang_patronymic" => null
                            "field_foreign_lang_surname" => null
                            "field_name" => "Олег"
                            "field_patronymic" => "Саргисович"
                            "field_surname_rp" => null
                          ]
                          #original: array:12 [
                            "id" => 4061
                            "created_at" => "2026-04-10 13:58:26"
                            "updated_at" => null
                            "name" => "Габриелян"
                            "field_bio" => null
                            "field_degree_rp" => null
                            "field_foreign_lang_name" => null
                            "field_foreign_lang_patronymic" => null
                            "field_foreign_lang_surname" => null
                            "field_name" => "Олег"
                            "field_patronymic" => "Саргисович"
                            "field_surname_rp" => null
                          ]
                          #changes: []
                          #casts: []
                          #classCastCache: []
                          #attributeCastCache: []
                          #dateFormat: null
                          #appends: []
                          #dispatchesEvents: []
                          #observables: []
                          #relations: []
                          #touches: []
                          +timestamps: true
                          +usesUniqueIds: false
                          #hidden: []
                          #visible: []
                          #fillable: []
                          #guarded: array:1 [
                            0 => "*"
                          ]
                        }
                        1 => App\Models\Term {#1042
                          #connection: "mysql"
                          #table: "terms"
                          #primaryKey: "id"
                          #keyType: "int"
                          +incrementing: false
                          #with: []
                          #withCount: []
                          +preventsLazyLoading: false
                          #perPage: 15
                          +exists: true
                          +wasRecentlyCreated: false
                          #escapeWhenCastingToString: false
                          #attributes: array:12 [
                            "id" => 5402
                            "created_at" => "2026-04-10 13:58:26"
                            "updated_at" => null
                            "name" => "Остроумов"
                            "field_bio" => null
                            "field_degree_rp" => null
                            "field_foreign_lang_name" => null
                            "field_foreign_lang_patronymic" => null
                            "field_foreign_lang_surname" => null
                            "field_name" => "Игорь"
                            "field_patronymic" => "Геннадьевич"
                            "field_surname_rp" => null
                          ]
                          #original: array:12 [
                            "id" => 5402
                            "created_at" => "2026-04-10 13:58:26"
                            "updated_at" => null
                            "name" => "Остроумов"
                            "field_bio" => null
                            "field_degree_rp" => null
                            "field_foreign_lang_name" => null
                            "field_foreign_lang_patronymic" => null
                            "field_foreign_lang_surname" => null
                            "field_name" => "Игорь"
                            "field_patronymic" => "Геннадьевич"
                            "field_surname_rp" => null
                          ]
                          #changes: []
                          #casts: []
                          #classCastCache: []
                          #attributeCastCache: []
                          #dateFormat: null
                          #appends: []
                          #dispatchesEvents: []
                          #observables: []
                          #relations: []
                          #touches: []
                          +timestamps: true
                          +usesUniqueIds: false
                          #hidden: []
                          #visible: []
                          #fillable: []
                          #guarded: array:1 [
                            0 => "*"
                          ]
                        }
                        2 => App\Models\Term {#1043
                          #connection: "mysql"
                          #table: "terms"
                          #primaryKey: "id"
                          #keyType: "int"
                          +incrementing: false
                          #with: []
                          #withCount: []
                          +preventsLazyLoading: false
                          #perPage: 15
                          +exists: true
                          +wasRecentlyCreated: false
                          #escapeWhenCastingToString: false
                          #attributes: array:12 [
                            "id" => 5786
                            "created_at" => "2026-04-10 13:58:26"
                            "updated_at" => null
                            "name" => "Сладков"
                            "field_bio" => null
                            "field_degree_rp" => null
                            "field_foreign_lang_name" => null
                            "field_foreign_lang_patronymic" => null
                            "field_foreign_lang_surname" => null
                            "field_name" => "Сергей"
                            "field_patronymic" => "Анатольевич"
                            "field_surname_rp" => null
                          ]
                          #original: array:12 [
                            "id" => 5786
                            "created_at" => "2026-04-10 13:58:26"
                            "updated_at" => null
                            "name" => "Сладков"
                            "field_bio" => null
                            "field_degree_rp" => null
                            "field_foreign_lang_name" => null
                            "field_foreign_lang_patronymic" => null
                            "field_foreign_lang_surname" => null
                            "field_name" => "Сергей"
                            "field_patronymic" => "Анатольевич"
                            "field_surname_rp" => null
                          ]
                          #changes: []
                          #casts: []
                          #classCastCache: []
                          #attributeCastCache: []
                          #dateFormat: null
                          #appends: []
                          #dispatchesEvents: []
                          #observables: []
                          #relations: []
                          #touches: []
                          +timestamps: true
                          +usesUniqueIds: false
                          #hidden: []
                          #visible: []
                          #fillable: []
                          #guarded: array:1 [
                            0 => "*"
                          ]
                        }
                      ]
                      #escapeWhenCastingToString: false
                    }
                    "field_author_foreign" => Illuminate\Database\Eloquent\Collection {#1044
                      #items: []
                      #escapeWhenCastingToString: false
                    }
                    "field_book_type" => Illuminate\Database\Eloquent\Collection {#1045
                      #items: array:1 [
                        0 => App\Models\Term {#1046
                          #connection: "mysql"
                          #table: "terms"
                          #primaryKey: "id"
                          #keyType: "int"
                          +incrementing: false
                          #with: []
                          #withCount: []
                          +preventsLazyLoading: false
                          #perPage: 15
                          +exists: true
                          +wasRecentlyCreated: false
                          #escapeWhenCastingToString: false
                          #attributes: array:10 [
                            "id" => 6671
                            "created_at" => "2026-04-10 13:58:26"
                            "updated_at" => null
                            "name" => "Учебник"
                            "field_book_type_foreign" => null
                            "field_cases" => array:6 [ …6]
                            "field_plural_form" => null
                            "field_short_name" => null
                            "field_short_name_foreign" => null
                            "field_translit" => "uchebnik"
                          ]
                          #original: array:10 [
                            "id" => 6671
                            "created_at" => "2026-04-10 13:58:26"
                            "updated_at" => null
                            "name" => "Учебник"
                            "field_book_type_foreign" => null
                            "field_cases" => array:6 [ …6]
                            "field_plural_form" => null
                            "field_short_name" => null
                            "field_short_name_foreign" => null
                            "field_translit" => "uchebnik"
                          ]
                          #changes: []
                          #casts: []
                          #classCastCache: []
                          #attributeCastCache: []
                          #dateFormat: null
                          #appends: []
                          #dispatchesEvents: []
                          #observables: []
                          #relations: []
                          #touches: []
                          +timestamps: true
                          +usesUniqueIds: false
                          #hidden: []
                          #visible: []
                          #fillable: []
                          #guarded: array:1 [
                            0 => "*"
                          ]
                        }
                      ]
                      #escapeWhenCastingToString: false
                    }
                    "field_country" => Illuminate\Database\Eloquent\Collection {#1047
                      #items: array:1 [
                        0 => App\Models\Term {#1048
                          #connection: "mysql"
                          #table: "terms"
                          #primaryKey: "id"
                          #keyType: "int"
                          +incrementing: false
                          #with: []
                          #withCount: []
                          +preventsLazyLoading: false
                          #perPage: 15
                          +exists: true
                          +wasRecentlyCreated: false
                          #escapeWhenCastingToString: false
                          #attributes: array:6 [
                            "id" => 9
                            "created_at" => "2026-04-10 13:58:26"
                            "updated_at" => null
                            "name" => "Россия"
                            "field_cases" => array:6 [ …6]
                            "field_translit" => "rossiya"
                          ]
                          #original: array:6 [
                            "id" => 9
                            "created_at" => "2026-04-10 13:58:26"
                            "updated_at" => null
                            "name" => "Россия"
                            "field_cases" => array:6 [ …6]
                            "field_translit" => "rossiya"
                          ]
                          #changes: []
                          #casts: []
                          #classCastCache: []
                          #attributeCastCache: []
                          #dateFormat: null
                          #appends: []
                          #dispatchesEvents: []
                          #observables: []
                          #relations: []
                          #touches: []
                          +timestamps: true
                          +usesUniqueIds: false
                          #hidden: []
                          #visible: []
                          #fillable: []
                          #guarded: array:1 [
                            0 => "*"
                          ]
                        }
                      ]
                      #escapeWhenCastingToString: false
                    }
                    "field_city" => Illuminate\Database\Eloquent\Collection {#1049
                      #items: array:1 [
                        0 => App\Models\Term {#1050
                          #connection: "mysql"
                          #table: "terms"
                          #primaryKey: "id"
                          #keyType: "int"
                          +incrementing: false
                          #with: []
                          #withCount: []
                          +preventsLazyLoading: false
                          #perPage: 15
                          +exists: true
                          +wasRecentlyCreated: false
                          #escapeWhenCastingToString: false
                          #attributes: array:6 [
                            "id" => 15
                            "created_at" => "2026-04-10 13:58:26"
                            "updated_at" => null
                            "name" => "Москва"
                            "field_cases" => array:6 [ …6]
                            "field_translit" => "moskva"
                          ]
                          #original: array:6 [
                            "id" => 15
                            "created_at" => "2026-04-10 13:58:26"
                            "updated_at" => null
                            "name" => "Москва"
                            "field_cases" => array:6 [ …6]
                            "field_translit" => "moskva"
                          ]
                          #changes: []
                          #casts: []
                          #classCastCache: []
                          #attributeCastCache: []
                          #dateFormat: null
                          #appends: []
                          #dispatchesEvents: []
                          #observables: []
                          #relations: []
                          #touches: []
                          +timestamps: true
                          +usesUniqueIds: false
                          #hidden: []
                          #visible: []
                          #fillable: []
                          #guarded: array:1 [
                            0 => "*"
                          ]
                        }
                      ]
                      #escapeWhenCastingToString: false
                    }
                    "field_series" => Illuminate\Database\Eloquent\Collection {#1051
                      #items: []
                      #escapeWhenCastingToString: false
                    }
                    "field_umk" => Illuminate\Database\Eloquent\Collection {#1052
                      #items: []
                      #escapeWhenCastingToString: false
                    }
                    "field_level_of_education" => Illuminate\Database\Eloquent\Collection {#1053
                      #items: array:1 [
                        0 => App\Models\Term {#1054
                          #connection: "mysql"
                          #table: "terms"
                          #primaryKey: "id"
                          #keyType: "int"
                          +incrementing: false
                          #with: []
                          #withCount: []
                          +preventsLazyLoading: false
                          #perPage: 15
                          +exists: true
                          +wasRecentlyCreated: false
                          #escapeWhenCastingToString: false
                          #attributes: array:6 [
                            "id" => 39
                            "created_at" => "2026-04-10 13:58:26"
                            "updated_at" => null
                            "name" => "углублённый"
                            "field_cases" => array:6 [ …6]
                            "field_translit" => "uglublennyy"
                          ]
                          #original: array:6 [
                            "id" => 39
                            "created_at" => "2026-04-10 13:58:26"
                            "updated_at" => null
                            "name" => "углублённый"
                            "field_cases" => array:6 [ …6]
                            "field_translit" => "uglublennyy"
                          ]
                          #changes: []
                          #casts: []
                          #classCastCache: []
                          #attributeCastCache: []
                          #dateFormat: null
                          #appends: []
                          #dispatchesEvents: []
                          #observables: []
                          #relations: []
                          #touches: []
                          +timestamps: true
                          +usesUniqueIds: false
                          #hidden: []
                          #visible: []
                          #fillable: []
                          #guarded: array:1 [
                            0 => "*"
                          ]
                        }
                      ]
                      #escapeWhenCastingToString: false
                    }
                    "field_standart_of_education" => Illuminate\Database\Eloquent\Collection {#1055
                      #items: array:1 [
                        0 => App\Models\Term {#1056
                          #connection: "mysql"
                          #table: "terms"
                          #primaryKey: "id"
                          #keyType: "int"
                          +incrementing: false
                          #with: []
                          #withCount: []
                          +preventsLazyLoading: false
                          #perPage: 15
                          +exists: true
                          +wasRecentlyCreated: false
                          #escapeWhenCastingToString: false
                          #attributes: array:10 [
                            "id" => 6706
                            "created_at" => "2026-04-10 13:58:26"
                            "updated_at" => null
                            "name" => "ФГОС (старый)"
                            "field_cases" => array:6 [ …6]
                            "field_color" => null
                            "field_end_year" => "2022"
                            "field_start_year" => "2019"
                            "field_translit" => "fgos-old"
                            "field_type" => null
                          ]
                          #original: array:10 [
                            "id" => 6706
                            "created_at" => "2026-04-10 13:58:26"
                            "updated_at" => null
                            "name" => "ФГОС (старый)"
                            "field_cases" => array:6 [ …6]
                            "field_color" => null
                            "field_end_year" => "2022"
                            "field_start_year" => "2019"
                            "field_translit" => "fgos-old"
                            "field_type" => null
                          ]
                          #changes: []
                          #casts: []
                          #classCastCache: []
                          #attributeCastCache: []
                          #dateFormat: null
                          #appends: []
                          #dispatchesEvents: []
                          #observables: []
                          #relations: []
                          #touches: []
                          +timestamps: true
                          +usesUniqueIds: false
                          #hidden: []
                          #visible: []
                          #fillable: []
                          #guarded: array:1 [
                            0 => "*"
                          ]
                        }
                      ]
                      #escapeWhenCastingToString: false
                    }
                    "field_publication_number" => null
                    "field_publication_type" => Illuminate\Database\Eloquent\Collection {#1057
                      #items: []
                      #escapeWhenCastingToString: false
                    }
                    "field_under_the_edition" => Illuminate\Database\Eloquent\Collection {#1058
                      #items: []
                      #escapeWhenCastingToString: false
                    }
                    "field_under_the_edition_degree" => null
                    "field_cover_description" => "с молекулами"
                    "field_publication_year" => "2021"
                    "field_publication_year_until" => null
                    "field_part" => ""
                    "field_part_writing" => ""
                    "field_second_foreign_language" => null
                    "field_for_whom" => "Учебник для общеобразовательных организаций"
                    "field_allowed" => "Допущено Министерством просвещения Российской Федерации"
                    "field_reserve_field" => null
                    "field_link_to_source" => null
                    "field_tasks_count" => "639"
                    "field_priority" => "4"
                    "field_default_folder" => "/himiya_10/Gabrieljan-u21/"
                    "field_isbn" => "978-5-09-081244-3"
                    "field_cover" => array:1 [
                      0 => "/media/himiya_10/Gabrieljan-u21/covers/cover1.webp?ts=1738362962"
                    ]
                    "field_cover_alts" => array:1 [
                      0 => ""
                    ]
                    "field_covers" => array:1 [
                      0 => array:4 [
                        "path" => "/media/himiya_10/Gabrieljan-u21/covers/cover1.webp?ts=1738362962"
                        "alt" => ""
                        "width" => "1200"
                        "height" => "1588"
                      ]
                    ]
                    "field_popular_book" => null
                    "field_recommended_books" => Illuminate\Database\Eloquent\Collection {#1059
                      #items: []
                      #escapeWhenCastingToString: false
                    }
                    "field_new_book" => Illuminate\Database\Eloquent\Collection {#1060
                      #items: []
                      #escapeWhenCastingToString: false
                    }
                    "field_old_book" => Illuminate\Database\Eloquent\Collection {#1061
                      #items: []
                      #escapeWhenCastingToString: false
                    }
                    "field_url" => "/10-klass/himiya/gabrieljan-uchebnik"
                    "field_cover_color" => Illuminate\Database\Eloquent\Collection {#1062
                      #items: array:2 [
                        0 => App\Models\Term {#1063
                          #connection: "mysql"
                          #table: "terms"
                          #primaryKey: "id"
                          #keyType: "int"
                          +incrementing: false
                          #with: []
                          #withCount: []
                          +preventsLazyLoading: false
                          #perPage: 15
                          +exists: true
                          +wasRecentlyCreated: false
                          #escapeWhenCastingToString: false
                          #attributes: array:6 [
                            "id" => 45
                            "created_at" => "2026-04-10 13:58:26"
                            "updated_at" => null
                            "name" => "белый"
                            "field_cases" => array:6 [ …6]
                            "field_translit" => "belyy"
                          ]
                          #original: array:6 [
                            "id" => 45
                            "created_at" => "2026-04-10 13:58:26"
                            "updated_at" => null
                            "name" => "белый"
                            "field_cases" => array:6 [ …6]
                            "field_translit" => "belyy"
                          ]
                          #changes: []
                          #casts: []
                          #classCastCache: []
                          #attributeCastCache: []
                          #dateFormat: null
                          #appends: []
                          #dispatchesEvents: []
                          #observables: []
                          #relations: []
                          #touches: []
                          +timestamps: true
                          +usesUniqueIds: false
                          #hidden: []
                          #visible: []
                          #fillable: []
                          #guarded: array:1 [
                            0 => "*"
                          ]
                        }
                        1 => App\Models\Term {#1064
                          #connection: "mysql"
                          #table: "terms"
                          #primaryKey: "id"
                          #keyType: "int"
                          +incrementing: false
                          #with: []
                          #withCount: []
                          +preventsLazyLoading: false
                          #perPage: 15
                          +exists: true
                          +wasRecentlyCreated: false
                          #escapeWhenCastingToString: false
                          #attributes: array:6 [
                            "id" => 46
                            "created_at" => "2026-04-10 13:58:26"
                            "updated_at" => null
                            "name" => "красный"
                            "field_cases" => array:6 [ …6]
                            "field_translit" => "krasnyy"
                          ]
                          #original: array:6 [
                            "id" => 46
                            "created_at" => "2026-04-10 13:58:26"
                            "updated_at" => null
                            "name" => "красный"
                            "field_cases" => array:6 [ …6]
                            "field_translit" => "krasnyy"
                          ]
                          #changes: []
                          #casts: []
                          #classCastCache: []
                          #attributeCastCache: []
                          #dateFormat: null
                          #appends: []
                          #dispatchesEvents: []
                          #observables: []
                          #relations: []
                          #touches: []
                          +timestamps: true
                          +usesUniqueIds: false
                          #hidden: []
                          #visible: []
                          #fillable: []
                          #guarded: array:1 [
                            0 => "*"
                          ]
                        }
                      ]
                      #escapeWhenCastingToString: false
                    }
                    "field_metatags_title" => null
                    "field_metatags_description" => null
                    "field_h1" => null
                    "field_description_top" => null
                    "field_description_bottom" => null
                    "breadcrumbs" => array:3 [
                      "class" => 381
                      "subject" => 558
                      "class_subject" => 500
                    ]
                  ]
                  #original: array:50 [
                    "id" => 3630
                    "created_at" => "2026-04-10 13:58:26"
                    "updated_at" => null
                    "field_tree_default_status" => "tasks"
                    "field_pages_status" => null
                    "field_subject" => Illuminate\Database\Eloquent\Collection {#1034}
                    "field_class" => Illuminate\Database\Eloquent\Collection {#1036}
                    "field_publisher" => Illuminate\Database\Eloquent\Collection {#1038}
                    "field_author" => Illuminate\Database\Eloquent\Collection {#1040}
                    "field_author_foreign" => Illuminate\Database\Eloquent\Collection {#1044}
                    "field_book_type" => Illuminate\Database\Eloquent\Collection {#1045}
                    "field_country" => Illuminate\Database\Eloquent\Collection {#1047}
                    "field_city" => Illuminate\Database\Eloquent\Collection {#1049}
                    "field_series" => Illuminate\Database\Eloquent\Collection {#1051}
                    "field_umk" => Illuminate\Database\Eloquent\Collection {#1052}
                    "field_level_of_education" => Illuminate\Database\Eloquent\Collection {#1053}
                    "field_standart_of_education" => Illuminate\Database\Eloquent\Collection {#1055}
                    "field_publication_number" => null
                    "field_publication_type" => Illuminate\Database\Eloquent\Collection {#1057}
                    "field_under_the_edition" => Illuminate\Database\Eloquent\Collection {#1058}
                    "field_under_the_edition_degree" => null
                    "field_cover_description" => "с молекулами"
                    "field_publication_year" => "2021"
                    "field_publication_year_until" => null
                    "field_part" => ""
                    "field_part_writing" => ""
                    "field_second_foreign_language" => null
                    "field_for_whom" => "Учебник для общеобразовательных организаций"
                    "field_allowed" => "Допущено Министерством просвещения Российской Федерации"
                    "field_reserve_field" => null
                    "field_link_to_source" => null
                    "field_tasks_count" => "639"
                    "field_priority" => "4"
                    "field_default_folder" => "/himiya_10/Gabrieljan-u21/"
                    "field_isbn" => "978-5-09-081244-3"
                    "field_cover" => array:1 [
                      0 => "/media/himiya_10/Gabrieljan-u21/covers/cover1.webp?ts=1738362962"
                    ]
                    "field_cover_alts" => array:1 [
                      0 => ""
                    ]
                    "field_covers" => array:1 [
                      0 => array:4 [
                        "path" => "/media/himiya_10/Gabrieljan-u21/covers/cover1.webp?ts=1738362962"
                        "alt" => ""
                        "width" => "1200"
                        "height" => "1588"
                      ]
                    ]
                    "field_popular_book" => null
                    "field_recommended_books" => Illuminate\Database\Eloquent\Collection {#1059}
                    "field_new_book" => Illuminate\Database\Eloquent\Collection {#1060}
                    "field_old_book" => Illuminate\Database\Eloquent\Collection {#1061}
                    "field_url" => "/10-klass/himiya/gabrieljan-uchebnik"
                    "field_cover_color" => Illuminate\Database\Eloquent\Collection {#1062}
                    "field_metatags_title" => null
                    "field_metatags_description" => null
                    "field_h1" => null
                    "field_description_top" => null
                    "field_description_bottom" => null
                    "breadcrumbs" => array:3 [
                      "class" => 381
                      "subject" => 558
                      "class_subject" => 500
                    ]
                  ]
                  #changes: []
                  #casts: []
                  #classCastCache: []
                  #attributeCastCache: []
                  #dateFormat: null
                  #appends: []
                  #dispatchesEvents: []
                  #observables: []
                  #relations: []
                  #touches: []
                  +timestamps: true
                  +usesUniqueIds: false
                  #hidden: []
                  #visible: []
                  #fillable: []
                  #guarded: array:1 [
                    0 => "*"
                  ]
                }
              ]
              #escapeWhenCastingToString: false
            }
            "branch_parent" => Illuminate\Database\Eloquent\Collection {#1065
              #items: []
              #escapeWhenCastingToString: false
            }
          ]
          #original: array:24 [
            "id" => 631142
            "created_at" => "2026-04-10 13:58:26"
            "updated_at" => null
            "field_display_title" => "Предельные углеводороды"
            "field_branch_order" => "II"
            "field_url" => null
            "field_branch_type" => Illuminate\Database\Eloquent\Collection {#333}
            "field_page_start" => "49"
            "field_branch_display" => "0"
            "field_branch_expanded" => "0"
            "field_display_branch_in_title" => "1"
            "field_display_task_interval" => "0"
            "field_display_branch_page" => "1"
            "field_branch_title_in_content" => "0"
            "field_navigation_title" => null
            "field_metatags_title" => null
            "field_metatags_description" => null
            "field_h1" => null
            "field_description_top" => null
            "field_description_bottom" => null
            "field_branch_cover" => []
            "field_branch_covers" => []
            "book" => Illuminate\Database\Eloquent\Collection {#1030}
            "branch_parent" => Illuminate\Database\Eloquent\Collection {#1065}
          ]
          #changes: []
          #casts: []
          #classCastCache: []
          #attributeCastCache: []
          #dateFormat: null
          #appends: []
          #dispatchesEvents: []
          #observables: []
          #relations: []
          #touches: []
          +timestamps: true
          +usesUniqueIds: false
          #hidden: []
          #visible: []
          #fillable: []
          #guarded: array:1 [
            0 => "*"
          ]
        }
      ]
      #escapeWhenCastingToString: false
    }
    "parent_branches" => Illuminate\Database\Eloquent\Collection {#1066
      #items: array:2 [
        0 => App\Models\Branch {#1023}
        1 => App\Models\Branch {#1067
          #connection: "mysql"
          #table: "branches"
          #primaryKey: "id"
          #keyType: "int"
          +incrementing: true
          #with: []
          #withCount: []
          +preventsLazyLoading: false
          #perPage: 15
          +exists: true
          +wasRecentlyCreated: false
          #escapeWhenCastingToString: false
          #attributes: array:24 [
            "id" => 631143
            "created_at" => "2026-04-10 13:58:26"
            "updated_at" => null
            "field_display_title" => "Алканы: строение молекул, гомологический ряд, изомерия, номенклатура и способы получения"
            "field_branch_order" => "7"
            "field_url" => null
            "field_branch_type" => Illuminate\Database\Eloquent\Collection {#1068
              #items: array:1 [
                0 => App\Models\Term {#1069
                  #connection: "mysql"
                  #table: "terms"
                  #primaryKey: "id"
                  #keyType: "int"
                  +incrementing: false
                  #with: []
                  #withCount: []
                  +preventsLazyLoading: false
                  #perPage: 15
                  +exists: true
                  +wasRecentlyCreated: false
                  #escapeWhenCastingToString: false
                  #attributes: array:7 [
                    "id" => 32
                    "created_at" => "2026-04-10 13:58:26"
                    "updated_at" => null
                    "name" => "Параграф"
                    "field_cases" => array:6 [ …6]
                    "field_page_check_not_needed" => null
                    "field_short_name" => "§"
                  ]
                  #original: array:7 [
                    "id" => 32
                    "created_at" => "2026-04-10 13:58:26"
                    "updated_at" => null
                    "name" => "Параграф"
                    "field_cases" => array:6 [ …6]
                    "field_page_check_not_needed" => null
                    "field_short_name" => "§"
                  ]
                  #changes: []
                  #casts: []
                  #classCastCache: []
                  #attributeCastCache: []
                  #dateFormat: null
                  #appends: []
                  #dispatchesEvents: []
                  #observables: []
                  #relations: []
                  #touches: []
                  +timestamps: true
                  +usesUniqueIds: false
                  #hidden: []
                  #visible: []
                  #fillable: []
                  #guarded: array:1 [
                    0 => "*"
                  ]
                }
              ]
              #escapeWhenCastingToString: false
            }
            "field_page_start" => "49"
            "field_branch_display" => "0"
            "field_branch_expanded" => "0"
            "field_display_branch_in_title" => "1"
            "field_display_task_interval" => "0"
            "field_display_branch_page" => "1"
            "field_branch_title_in_content" => "0"
            "field_navigation_title" => null
            "field_metatags_title" => null
            "field_metatags_description" => null
            "field_h1" => null
            "field_description_top" => null
            "field_description_bottom" => null
            "field_branch_cover" => []
            "field_branch_covers" => []
            "book" => Illuminate\Database\Eloquent\Collection {#1070
              #items: array:1 [
                0 => App\Models\Book {#1032}
              ]
              #escapeWhenCastingToString: false
            }
            "branch_parent" => Illuminate\Database\Eloquent\Collection {#1071
              #items: array:1 [
                0 => App\Models\Branch {#1072
                  #connection: "mysql"
                  #table: "branches"
                  #primaryKey: "id"
                  #keyType: "int"
                  +incrementing: true
                  #with: []
                  #withCount: []
                  +preventsLazyLoading: false
                  #perPage: 15
                  +exists: true
                  +wasRecentlyCreated: false
                  #escapeWhenCastingToString: false
                  #attributes: array:24 [
                    "id" => 631142
                    "created_at" => "2026-04-10 13:58:26"
                    "updated_at" => null
                    "field_display_title" => "Предельные углеводороды"
                    "field_branch_order" => "II"
                    "field_url" => null
                    "field_branch_type" => Illuminate\Database\Eloquent\Collection {#1073 …2}
                    "field_page_start" => "49"
                    "field_branch_display" => "0"
                    "field_branch_expanded" => "0"
                    "field_display_branch_in_title" => "1"
                    "field_display_task_interval" => "0"
                    "field_display_branch_page" => "1"
                    "field_branch_title_in_content" => "0"
                    "field_navigation_title" => null
                    "field_metatags_title" => null
                    "field_metatags_description" => null
                    "field_h1" => null
                    "field_description_top" => null
                    "field_description_bottom" => null
                    "field_branch_cover" => []
                    "field_branch_covers" => []
                    "book" => Illuminate\Database\Eloquent\Collection {#1074 …2}
                    "branch_parent" => Illuminate\Database\Eloquent\Collection {#1075 …2}
                  ]
                  #original: array:24 [
                    "id" => 631142
                    "created_at" => "2026-04-10 13:58:26"
                    "updated_at" => null
                    "field_display_title" => "Предельные углеводороды"
                    "field_branch_order" => "II"
                    "field_url" => null
                    "field_branch_type" => Illuminate\Database\Eloquent\Collection {#1073 …2}
                    "field_page_start" => "49"
                    "field_branch_display" => "0"
                    "field_branch_expanded" => "0"
                    "field_display_branch_in_title" => "1"
                    "field_display_task_interval" => "0"
                    "field_display_branch_page" => "1"
                    "field_branch_title_in_content" => "0"
                    "field_navigation_title" => null
                    "field_metatags_title" => null
                    "field_metatags_description" => null
                    "field_h1" => null
                    "field_description_top" => null
                    "field_description_bottom" => null
                    "field_branch_cover" => []
                    "field_branch_covers" => []
                    "book" => Illuminate\Database\Eloquent\Collection {#1074 …2}
                    "branch_parent" => Illuminate\Database\Eloquent\Collection {#1075 …2}
                  ]
                  #changes: []
                  #casts: []
                  #classCastCache: []
                  #attributeCastCache: []
                  #dateFormat: null
                  #appends: []
                  #dispatchesEvents: []
                  #observables: []
                  #relations: []
                  #touches: []
                  +timestamps: true
                  +usesUniqueIds: false
                  #hidden: []
                  #visible: []
                  #fillable: []
                  #guarded: array:1 [
                    0 => "*"
                  ]
                }
              ]
              #escapeWhenCastingToString: false
            }
          ]
          #original: array:24 [
            "id" => 631143
            "created_at" => "2026-04-10 13:58:26"
            "updated_at" => null
            "field_display_title" => "Алканы: строение молекул, гомологический ряд, изомерия, номенклатура и способы получения"
            "field_branch_order" => "7"
            "field_url" => null
            "field_branch_type" => Illuminate\Database\Eloquent\Collection {#1068}
            "field_page_start" => "49"
            "field_branch_display" => "0"
            "field_branch_expanded" => "0"
            "field_display_branch_in_title" => "1"
            "field_display_task_interval" => "0"
            "field_display_branch_page" => "1"
            "field_branch_title_in_content" => "0"
            "field_navigation_title" => null
            "field_metatags_title" => null
            "field_metatags_description" => null
            "field_h1" => null
            "field_description_top" => null
            "field_description_bottom" => null
            "field_branch_cover" => []
            "field_branch_covers" => []
            "book" => Illuminate\Database\Eloquent\Collection {#1070}
            "branch_parent" => Illuminate\Database\Eloquent\Collection {#1071}
          ]
          #changes: []
          #casts: []
          #classCastCache: []
          #attributeCastCache: []
          #dateFormat: null
          #appends: []
          #dispatchesEvents: []
          #observables: []
          #relations: []
          #touches: []
          +timestamps: true
          +usesUniqueIds: false
          #hidden: []
          #visible: []
          #fillable: []
          #guarded: array:1 [
            0 => "*"
          ]
        }
      ]
      #escapeWhenCastingToString: false
    }
    "content" => Illuminate\Database\Eloquent\Collection {#1076
      #items: array:2 [
        0 => App\Models\Element {#1077
          #connection: "mysql"
          #table: "elements"
          #primaryKey: "id"
          #keyType: "int"
          +incrementing: true
          #with: []
          #withCount: []
          +preventsLazyLoading: false
          #perPage: 15
          +exists: true
          +wasRecentlyCreated: false
          #escapeWhenCastingToString: false
          #attributes: array:6 [
            "id" => 787639
            "created_at" => "2026-04-10 13:58:26"
            "updated_at" => null
            "edition" => Illuminate\Database\Eloquent\Collection {#1078
              #items: array:1 [
                0 => App\Models\Edition {#1079
                  #connection: "mysql"
                  #table: "editions"
                  #primaryKey: "id"
                  #keyType: "int"
                  +incrementing: false
                  #with: []
                  #withCount: []
                  +preventsLazyLoading: false
                  #perPage: 15
                  +exists: true
                  +wasRecentlyCreated: false
                  #escapeWhenCastingToString: false
                  #attributes: array:21 [
                    "id" => 1748
                    "created_at" => "2026-04-10 13:58:26"
                    "updated_at" => null
                    "title" => "Условие"
                    "field_order" => "1"
                    "field_publisher" => Illuminate\Database\Eloquent\Collection {#1080 …2}
                    "field_content_type" => "free"
                    "field_content_mode" => "image"
                    "field_page_content_mode" => "image"
                    "field_content_text_checked" => "0"
                    "field_page_content_text_checked" => "0"
                    "field_solution_author" => "Автор"
                    "field_moderator" => "tolik"
                    "field_edition_type" => "statement"
                    "field_root_dir" => "0-"
                    "field_responsible" => Illuminate\Database\Eloquent\Collection {#1082 …2}
                    "field_comment" => null
                    "field_similar_book" => Illuminate\Database\Eloquent\Collection {#1083 …2}
                    "field_process_formula" => "katex"
                    "field_edition_group" => Illuminate\Database\Eloquent\Collection {#1084 …2}
                    "field_content_source" => null
                  ]
                  #original: array:21 [
                    "id" => 1748
                    "created_at" => "2026-04-10 13:58:26"
                    "updated_at" => null
                    "title" => "Условие"
                    "field_order" => "1"
                    "field_publisher" => Illuminate\Database\Eloquent\Collection {#1080 …2}
                    "field_content_type" => "free"
                    "field_content_mode" => "image"
                    "field_page_content_mode" => "image"
                    "field_content_text_checked" => "0"
                    "field_page_content_text_checked" => "0"
                    "field_solution_author" => "Автор"
                    "field_moderator" => "tolik"
                    "field_edition_type" => "statement"
                    "field_root_dir" => "0-"
                    "field_responsible" => Illuminate\Database\Eloquent\Collection {#1082 …2}
                    "field_comment" => null
                    "field_similar_book" => Illuminate\Database\Eloquent\Collection {#1083 …2}
                    "field_process_formula" => "katex"
                    "field_edition_group" => Illuminate\Database\Eloquent\Collection {#1084 …2}
                    "field_content_source" => null
                  ]
                  #changes: []
                  #casts: []
                  #classCastCache: []
                  #attributeCastCache: []
                  #dateFormat: null
                  #appends: []
                  #dispatchesEvents: []
                  #observables: []
                  #relations: []
                  #touches: []
                  +timestamps: true
                  +usesUniqueIds: false
                  #hidden: []
                  #visible: []
                  #fillable: []
                  #guarded: array:1 [
                    0 => "*"
                  ]
                }
              ]
              #escapeWhenCastingToString: false
            }
            "task" => array:2 [
              "refs" => "631265"
              "type" => "task"
            ]
            "img" => array:1 [
              0 => array:5 [
                "name" => "14-1.jpg"
                "alt" => null
                "width" => "1633"
                "height" => 233
                "path" => "/media/himiya_10/Gabrieljan-u21/0-07/14-1.webp?ts=1738479771"
              ]
            ]
          ]
          #original: array:6 [
            "id" => 787639
            "created_at" => "2026-04-10 13:58:26"
            "updated_at" => null
            "edition" => Illuminate\Database\Eloquent\Collection {#1078}
            "task" => array:2 [
              "refs" => "631265"
              "type" => "task"
            ]
            "img" => array:1 [
              0 => array:5 [
                "name" => "14-1.jpg"
                "alt" => null
                "width" => "1633"
                "height" => 233
                "path" => "/media/himiya_10/Gabrieljan-u21/0-07/14-1.webp?ts=1738479771"
              ]
            ]
          ]
          #changes: []
          #casts: []
          #classCastCache: []
          #attributeCastCache: []
          #dateFormat: null
          #appends: []
          #dispatchesEvents: []
          #observables: []
          #relations: []
          #touches: []
          +timestamps: true
          +usesUniqueIds: false
          #hidden: []
          #visible: []
          #fillable: []
          #guarded: array:1 [
            0 => "*"
          ]
        }
        1 => App\Models\Element {#1085
          #connection: "mysql"
          #table: "elements"
          #primaryKey: "id"
          #keyType: "int"
          +incrementing: true
          #with: []
          #withCount: []
          +preventsLazyLoading: false
          #perPage: 15
          +exists: true
          +wasRecentlyCreated: false
          #escapeWhenCastingToString: false
          #attributes: array:6 [
            "id" => 789196
            "created_at" => "2026-04-10 13:58:26"
            "updated_at" => null
            "edition" => Illuminate\Database\Eloquent\Collection {#1086
              #items: array:1 [
                0 => App\Models\Edition {#1087
                  #connection: "mysql"
                  #table: "editions"
                  #primaryKey: "id"
                  #keyType: "int"
                  +incrementing: false
                  #with: []
                  #withCount: []
                  +preventsLazyLoading: false
                  #perPage: 15
                  +exists: true
                  +wasRecentlyCreated: false
                  #escapeWhenCastingToString: false
                  #attributes: array:21 [
                    "id" => 1749
                    "created_at" => "2026-04-10 13:58:26"
                    "updated_at" => null
                    "title" => "Решение"
                    "field_order" => "2"
                    "field_publisher" => Illuminate\Database\Eloquent\Collection {#1088 …2}
                    "field_content_type" => "free"
                    "field_content_mode" => "image"
                    "field_page_content_mode" => ""
                    "field_content_text_checked" => "0"
                    "field_page_content_text_checked" => "0"
                    "field_solution_author" => "Гайдукевич"
                    "field_moderator" => "tolik"
                    "field_edition_type" => "solution"
                    "field_root_dir" => "1-"
                    "field_responsible" => Illuminate\Database\Eloquent\Collection {#1090 …2}
                    "field_comment" => null
                    "field_similar_book" => Illuminate\Database\Eloquent\Collection {#1091 …2}
                    "field_process_formula" => ""
                    "field_edition_group" => Illuminate\Database\Eloquent\Collection {#1092 …2}
                    "field_content_source" => null
                  ]
                  #original: array:21 [
                    "id" => 1749
                    "created_at" => "2026-04-10 13:58:26"
                    "updated_at" => null
                    "title" => "Решение"
                    "field_order" => "2"
                    "field_publisher" => Illuminate\Database\Eloquent\Collection {#1088 …2}
                    "field_content_type" => "free"
                    "field_content_mode" => "image"
                    "field_page_content_mode" => ""
                    "field_content_text_checked" => "0"
                    "field_page_content_text_checked" => "0"
                    "field_solution_author" => "Гайдукевич"
                    "field_moderator" => "tolik"
                    "field_edition_type" => "solution"
                    "field_root_dir" => "1-"
                    "field_responsible" => Illuminate\Database\Eloquent\Collection {#1090 …2}
                    "field_comment" => null
                    "field_similar_book" => Illuminate\Database\Eloquent\Collection {#1091 …2}
                    "field_process_formula" => ""
                    "field_edition_group" => Illuminate\Database\Eloquent\Collection {#1092 …2}
                    "field_content_source" => null
                  ]
                  #changes: []
                  #casts: []
                  #classCastCache: []
                  #attributeCastCache: []
                  #dateFormat: null
                  #appends: []
                  #dispatchesEvents: []
                  #observables: []
                  #relations: []
                  #touches: []
                  +timestamps: true
                  +usesUniqueIds: false
                  #hidden: []
                  #visible: []
                  #fillable: []
                  #guarded: array:1 [
                    0 => "*"
                  ]
                }
              ]
              #escapeWhenCastingToString: false
            }
            "task" => array:2 [
              "refs" => "631265"
              "type" => "task"
            ]
            "img" => array:2 [
              0 => array:5 [
                "name" => "14-1.png"
                "alt" => null
                "width" => "2012"
                "height" => 179
                "path" => "/media/himiya_10/Gabrieljan-u21/1-07/14-1.webp?ts=1738491472"
              ]
              1 => array:5 [
                "name" => "14-2.png"
                "alt" => null
                "width" => "2012"
                "height" => 1621
                "path" => "/media/himiya_10/Gabrieljan-u21/1-07/14-2.webp?ts=1738491472"
              ]
            ]
          ]
          #original: array:6 [
            "id" => 789196
            "created_at" => "2026-04-10 13:58:26"
            "updated_at" => null
            "edition" => Illuminate\Database\Eloquent\Collection {#1086}
            "task" => array:2 [
              "refs" => "631265"
              "type" => "task"
            ]
            "img" => array:2 [
              0 => array:5 [
                "name" => "14-1.png"
                "alt" => null
                "width" => "2012"
                "height" => 179
                "path" => "/media/himiya_10/Gabrieljan-u21/1-07/14-1.webp?ts=1738491472"
              ]
              1 => array:5 [
                "name" => "14-2.png"
                "alt" => null
                "width" => "2012"
                "height" => 1621
                "path" => "/media/himiya_10/Gabrieljan-u21/1-07/14-2.webp?ts=1738491472"
              ]
            ]
          ]
          #changes: []
          #casts: []
          #classCastCache: []
          #attributeCastCache: []
          #dateFormat: null
          #appends: []
          #dispatchesEvents: []
          #observables: []
          #relations: []
          #touches: []
          +timestamps: true
          +usesUniqueIds: false
          #hidden: []
          #visible: []
          #fillable: []
          #guarded: array:1 [
            0 => "*"
          ]
        }
      ]
      #escapeWhenCastingToString: false
    }
    "next" => array:2 [
      "refs" => "631266"
      "type" => "task"
    ]
    "previous" => array:2 [
      "refs" => "631264"
      "type" => "task"
    ]
    "book" => Illuminate\Database\Eloquent\Collection {#1093
      #items: array:1 [
        0 => App\Models\Book {#1032}
      ]
      #escapeWhenCastingToString: false
    }
    "page" => Illuminate\Database\Eloquent\Collection {#1278
      #items: array:1 [
        0 => App\Models\BookPage {#1097
          #connection: "mysql"
          #table: "book_pages"
          #primaryKey: "id"
          #keyType: "int"
          +incrementing: true
          #with: []
          #withCount: []
          +preventsLazyLoading: false
          #perPage: 15
          +exists: true
          +wasRecentlyCreated: false
          #escapeWhenCastingToString: false
          #attributes: array:21 [
            "id" => 903517
            "created_at" => "2026-04-10 13:58:26"
            "updated_at" => null
            "field_page_start" => "59"
            "field_url" => "/10-klass/himiya/gabrieljan-uchebnik/page-59"
            "field_display_title" => "59"
            "field_folder" => "1"
            "field_image_name" => "59"
            "field_branch_parent" => Illuminate\Database\Eloquent\Collection {#1101
              #items: []
              #escapeWhenCastingToString: false
            }
            "field_weight" => "0"
            "field_book_parent" => Illuminate\Database\Eloquent\Collection {#1100
              #items: array:1 [
                0 => App\Models\Book {#1102
                  #connection: "mysql"
                  #table: "books"
                  #primaryKey: "id"
                  #keyType: "int"
                  +incrementing: false
                  #with: []
                  #withCount: []
                  +preventsLazyLoading: false
                  #perPage: 15
                  +exists: true
                  +wasRecentlyCreated: false
                  #escapeWhenCastingToString: false
                  #attributes: array:50 [
                    "id" => 3630
                    "created_at" => "2026-04-10 13:58:26"
                    "updated_at" => null
                    "field_tree_default_status" => "tasks"
                    "field_pages_status" => null
                    "field_subject" => Illuminate\Database\Eloquent\Collection {#1103 …2}
                    "field_class" => Illuminate\Database\Eloquent\Collection {#1105 …2}
                    "field_publisher" => Illuminate\Database\Eloquent\Collection {#1107 …2}
                    "field_author" => Illuminate\Database\Eloquent\Collection {#1109 …2}
                    "field_author_foreign" => Illuminate\Database\Eloquent\Collection {#1113 …2}
                    "field_book_type" => Illuminate\Database\Eloquent\Collection {#1114 …2}
                    "field_country" => Illuminate\Database\Eloquent\Collection {#1116 …2}
                    "field_city" => Illuminate\Database\Eloquent\Collection {#1118 …2}
                    "field_series" => Illuminate\Database\Eloquent\Collection {#1120 …2}
                    "field_umk" => Illuminate\Database\Eloquent\Collection {#1121 …2}
                    "field_level_of_education" => Illuminate\Database\Eloquent\Collection {#1122 …2}
                    "field_standart_of_education" => Illuminate\Database\Eloquent\Collection {#1124 …2}
                    "field_publication_number" => null
                    "field_publication_type" => Illuminate\Database\Eloquent\Collection {#1126 …2}
                    "field_under_the_edition" => Illuminate\Database\Eloquent\Collection {#1127 …2}
                    "field_under_the_edition_degree" => null
                    "field_cover_description" => "с молекулами"
                    "field_publication_year" => "2021"
                    "field_publication_year_until" => null
                    "field_part" => ""
                    "field_part_writing" => ""
                    "field_second_foreign_language" => null
                    "field_for_whom" => "Учебник для общеобразовательных организаций"
                    "field_allowed" => "Допущено Министерством просвещения Российской Федерации"
                    "field_reserve_field" => null
                    "field_link_to_source" => null
                    "field_tasks_count" => "639"
                    "field_priority" => "4"
                    "field_default_folder" => "/himiya_10/Gabrieljan-u21/"
                    "field_isbn" => "978-5-09-081244-3"
                    "field_cover" => array:1 [ …1]
                    "field_cover_alts" => array:1 [ …1]
                    "field_covers" => array:1 [ …1]
                    "field_popular_book" => null
                    "field_recommended_books" => Illuminate\Database\Eloquent\Collection {#1128 …2}
                    "field_new_book" => Illuminate\Database\Eloquent\Collection {#1129 …2}
                    "field_old_book" => Illuminate\Database\Eloquent\Collection {#1130 …2}
                    "field_url" => "/10-klass/himiya/gabrieljan-uchebnik"
                    "field_cover_color" => Illuminate\Database\Eloquent\Collection {#1131 …2}
                    "field_metatags_title" => null
                    "field_metatags_description" => null
                    "field_h1" => null
                    "field_description_top" => null
                    "field_description_bottom" => null
                    "breadcrumbs" => array:3 [ …3]
                  ]
                  #original: array:50 [
                    "id" => 3630
                    "created_at" => "2026-04-10 13:58:26"
                    "updated_at" => null
                    "field_tree_default_status" => "tasks"
                    "field_pages_status" => null
                    "field_subject" => Illuminate\Database\Eloquent\Collection {#1103 …2}
                    "field_class" => Illuminate\Database\Eloquent\Collection {#1105 …2}
                    "field_publisher" => Illuminate\Database\Eloquent\Collection {#1107 …2}
                    "field_author" => Illuminate\Database\Eloquent\Collection {#1109 …2}
                    "field_author_foreign" => Illuminate\Database\Eloquent\Collection {#1113 …2}
                    "field_book_type" => Illuminate\Database\Eloquent\Collection {#1114 …2}
                    "field_country" => Illuminate\Database\Eloquent\Collection {#1116 …2}
                    "field_city" => Illuminate\Database\Eloquent\Collection {#1118 …2}
                    "field_series" => Illuminate\Database\Eloquent\Collection {#1120 …2}
                    "field_umk" => Illuminate\Database\Eloquent\Collection {#1121 …2}
                    "field_level_of_education" => Illuminate\Database\Eloquent\Collection {#1122 …2}
                    "field_standart_of_education" => Illuminate\Database\Eloquent\Collection {#1124 …2}
                    "field_publication_number" => null
                    "field_publication_type" => Illuminate\Database\Eloquent\Collection {#1126 …2}
                    "field_under_the_edition" => Illuminate\Database\Eloquent\Collection {#1127 …2}
                    "field_under_the_edition_degree" => null
                    "field_cover_description" => "с молекулами"
                    "field_publication_year" => "2021"
                    "field_publication_year_until" => null
                    "field_part" => ""
                    "field_part_writing" => ""
                    "field_second_foreign_language" => null
                    "field_for_whom" => "Учебник для общеобразовательных организаций"
                    "field_allowed" => "Допущено Министерством просвещения Российской Федерации"
                    "field_reserve_field" => null
                    "field_link_to_source" => null
                    "field_tasks_count" => "639"
                    "field_priority" => "4"
                    "field_default_folder" => "/himiya_10/Gabrieljan-u21/"
                    "field_isbn" => "978-5-09-081244-3"
                    "field_cover" => array:1 [ …1]
                    "field_cover_alts" => array:1 [ …1]
                    "field_covers" => array:1 [ …1]
                    "field_popular_book" => null
                    "field_recommended_books" => Illuminate\Database\Eloquent\Collection {#1128 …2}
                    "field_new_book" => Illuminate\Database\Eloquent\Collection {#1129 …2}
                    "field_old_book" => Illuminate\Database\Eloquent\Collection {#1130 …2}
                    "field_url" => "/10-klass/himiya/gabrieljan-uchebnik"
                    "field_cover_color" => Illuminate\Database\Eloquent\Collection {#1131 …2}
                    "field_metatags_title" => null
                    "field_metatags_description" => null
                    "field_h1" => null
                    "field_description_top" => null
                    "field_description_bottom" => null
                    "breadcrumbs" => array:3 [ …3]
                  ]
                  #changes: []
                  #casts: []
                  #classCastCache: []
                  #attributeCastCache: []
                  #dateFormat: null
                  #appends: []
                  #dispatchesEvents: []
                  #observables: []
                  #relations: []
                  #touches: []
                  +timestamps: true
                  +usesUniqueIds: false
                  #hidden: []
                  #visible: []
                  #fillable: []
                  #guarded: array:1 [
                    0 => "*"
                  ]
                }
              ]
              #escapeWhenCastingToString: false
            }
            "field_metatags_title" => null
            "field_metatags_description" => null
            "field_h1" => null
            "field_description_top" => null
            "field_description_bottom" => null
            "edition_groups" => Illuminate\Database\Eloquent\Collection {#1134
              #items: []
              #escapeWhenCastingToString: false
            }
            "content" => Illuminate\Database\Eloquent\Collection {#1135
              #items: array:1 [
                0 => App\Models\Element {#1136
                  #connection: "mysql"
                  #table: "elements"
                  #primaryKey: "id"
                  #keyType: "int"
                  +incrementing: true
                  #with: []
                  #withCount: []
                  +preventsLazyLoading: false
                  #perPage: 15
                  +exists: true
                  +wasRecentlyCreated: false
                  #escapeWhenCastingToString: false
                  #attributes: array:6 [
                    "id" => 1077899
                    "created_at" => "2026-04-10 13:58:26"
                    "updated_at" => null
                    "edition" => Illuminate\Database\Eloquent\Collection {#1137 …2}
                    "book_page" => array:2 [ …2]
                    "img" => array:1 [ …1]
                  ]
                  #original: array:6 [
                    "id" => 1077899
                    "created_at" => "2026-04-10 13:58:26"
                    "updated_at" => null
                    "edition" => Illuminate\Database\Eloquent\Collection {#1137 …2}
                    "book_page" => array:2 [ …2]
                    "img" => array:1 [ …1]
                  ]
                  #changes: []
                  #casts: []
                  #classCastCache: []
                  #attributeCastCache: []
                  #dateFormat: null
                  #appends: []
                  #dispatchesEvents: []
                  #observables: []
                  #relations: []
                  #touches: []
                  +timestamps: true
                  +usesUniqueIds: false
                  #hidden: []
                  #visible: []
                  #fillable: []
                  #guarded: array:1 [
                    0 => "*"
                  ]
                }
              ]
              #escapeWhenCastingToString: false
            }
            "next" => array:2 [
              "refs" => "903518"
              "type" => "book_page"
            ]
            "previous" => array:2 [
              "refs" => "903516"
              "type" => "book_page"
            ]
            "tasks" => Illuminate\Database\Eloquent\Collection {#1144
              #items: array:10 [
                0 => App\Models\Task {#1145
                  #connection: "mysql"
                  #table: "tasks"
                  #primaryKey: "id"
                  #keyType: "int"
                  +incrementing: true
                  #with: []
                  #withCount: []
                  +preventsLazyLoading: false
                  #perPage: 15
                  +exists: true
                  +wasRecentlyCreated: false
                  #escapeWhenCastingToString: false
                  #attributes: array:24 [
                    "id" => 631256
                    "created_at" => "2026-04-10 13:58:26"
                    "updated_at" => null
                    "field_page_start" => "59"
                    "field_page_end" => null
                    "field_url" => "/10-klass/himiya/gabrieljan-uchebnik/07-5"
                    "field_display_title" => "5"
                    "field_outside_task" => null
                    "field_task_type" => Illuminate\Database\Eloquent\Collection {#1146 …2}
                    "field_metatags_title" => null
                    "field_metatags_description" => null
                    "field_h1" => null
                    "field_description_top" => null
                    "field_description_bottom" => null
                    "field_match" => null
                    "breadcrumbs" => []
                    "edition_groups" => Illuminate\Database\Eloquent\Collection {#1148 …2}
                    "top_parent_branch" => Illuminate\Database\Eloquent\Collection {#1149 …2}
                    "parent_branches" => Illuminate\Database\Eloquent\Collection {#1155 …2}
                    "content" => Illuminate\Database\Eloquent\Collection {#1165 …2}
                    "next" => array:2 [ …2]
                    "previous" => array:2 [ …2]
                    "book" => Illuminate\Database\Eloquent\Collection {#1176 …2}
                    "page" => array:2 [ …2]
                  ]
                  #original: array:24 [
                    "id" => 631256
                    "created_at" => "2026-04-10 13:58:26"
                    "updated_at" => null
                    "field_page_start" => "59"
                    "field_page_end" => null
                    "field_url" => "/10-klass/himiya/gabrieljan-uchebnik/07-5"
                    "field_display_title" => "5"
                    "field_outside_task" => null
                    "field_task_type" => Illuminate\Database\Eloquent\Collection {#1146 …2}
                    "field_metatags_title" => null
                    "field_metatags_description" => null
                    "field_h1" => null
                    "field_description_top" => null
                    "field_description_bottom" => null
                    "field_match" => null
                    "breadcrumbs" => []
                    "edition_groups" => Illuminate\Database\Eloquent\Collection {#1148 …2}
                    "top_parent_branch" => Illuminate\Database\Eloquent\Collection {#1149 …2}
                    "parent_branches" => Illuminate\Database\Eloquent\Collection {#1155 …2}
                    "content" => Illuminate\Database\Eloquent\Collection {#1165 …2}
                    "next" => array:2 [ …2]
                    "previous" => array:2 [ …2]
                    "book" => Illuminate\Database\Eloquent\Collection {#1176 …2}
                    "page" => array:2 [ …2]
                  ]
                  #changes: []
                  #casts: []
                  #classCastCache: []
                  #attributeCastCache: []
                  #dateFormat: null
                  #appends: []
                  #dispatchesEvents: []
                  #observables: []
                  #relations: []
                  #touches: []
                  +timestamps: true
                  +usesUniqueIds: false
                  #hidden: []
                  #visible: []
                  #fillable: []
                  #guarded: array:1 [
                    0 => "*"
                  ]
                }
                1 => App\Models\Task {#1177
                  #connection: "mysql"
                  #table: "tasks"
                  #primaryKey: "id"
                  #keyType: "int"
                  +incrementing: true
                  #with: []
                  #withCount: []
                  +preventsLazyLoading: false
                  #perPage: 15
                  +exists: true
                  +wasRecentlyCreated: false
                  #escapeWhenCastingToString: false
                  #attributes: array:24 [
                    "id" => 631257
                    "created_at" => "2026-04-10 13:58:26"
                    "updated_at" => null
                    "field_page_start" => "59"
                    "field_page_end" => null
                    "field_url" => "/10-klass/himiya/gabrieljan-uchebnik/07-6"
                    "field_display_title" => "6"
                    "field_outside_task" => null
                    "field_task_type" => Illuminate\Database\Eloquent\Collection {#1178 …2}
                    "field_metatags_title" => null
                    "field_metatags_description" => null
                    "field_h1" => null
                    "field_description_top" => null
                    "field_description_bottom" => null
                    "field_match" => null
                    "breadcrumbs" => []
                    "edition_groups" => Illuminate\Database\Eloquent\Collection {#1179 …2}
                    "top_parent_branch" => Illuminate\Database\Eloquent\Collection {#1180 …2}
                    "parent_branches" => Illuminate\Database\Eloquent\Collection {#1181 …2}
                    "content" => Illuminate\Database\Eloquent\Collection {#1182 …2}
                    "next" => array:2 [ …2]
                    "previous" => array:2 [ …2]
                    "book" => Illuminate\Database\Eloquent\Collection {#1187 …2}
                    "page" => array:2 [ …2]
                  ]
                  #original: array:24 [
                    "id" => 631257
                    "created_at" => "2026-04-10 13:58:26"
                    "updated_at" => null
                    "field_page_start" => "59"
                    "field_page_end" => null
                    "field_url" => "/10-klass/himiya/gabrieljan-uchebnik/07-6"
                    "field_display_title" => "6"
                    "field_outside_task" => null
                    "field_task_type" => Illuminate\Database\Eloquent\Collection {#1178 …2}
                    "field_metatags_title" => null
                    "field_metatags_description" => null
                    "field_h1" => null
                    "field_description_top" => null
                    "field_description_bottom" => null
                    "field_match" => null
                    "breadcrumbs" => []
                    "edition_groups" => Illuminate\Database\Eloquent\Collection {#1179 …2}
                    "top_parent_branch" => Illuminate\Database\Eloquent\Collection {#1180 …2}
                    "parent_branches" => Illuminate\Database\Eloquent\Collection {#1181 …2}
                    "content" => Illuminate\Database\Eloquent\Collection {#1182 …2}
                    "next" => array:2 [ …2]
                    "previous" => array:2 [ …2]
                    "book" => Illuminate\Database\Eloquent\Collection {#1187 …2}
                    "page" => array:2 [ …2]
                  ]
                  #changes: []
                  #casts: []
                  #classCastCache: []
                  #attributeCastCache: []
                  #dateFormat: null
                  #appends: []
                  #dispatchesEvents: []
                  #observables: []
                  #relations: []
                  #touches: []
                  +timestamps: true
                  +usesUniqueIds: false
                  #hidden: []
                  #visible: []
                  #fillable: []
                  #guarded: array:1 [
                    0 => "*"
                  ]
                }
                2 => App\Models\Task {#1188
                  #connection: "mysql"
                  #table: "tasks"
                  #primaryKey: "id"
                  #keyType: "int"
                  +incrementing: true
                  #with: []
                  #withCount: []
                  +preventsLazyLoading: false
                  #perPage: 15
                  +exists: true
                  +wasRecentlyCreated: false
                  #escapeWhenCastingToString: false
                  #attributes: array:24 [
                    "id" => 631258
                    "created_at" => "2026-04-10 13:58:26"
                    "updated_at" => null
                    "field_page_start" => "59"
                    "field_page_end" => null
                    "field_url" => "/10-klass/himiya/gabrieljan-uchebnik/07-7"
                    "field_display_title" => "7"
                    "field_outside_task" => null
                    "field_task_type" => Illuminate\Database\Eloquent\Collection {#1189 …2}
                    "field_metatags_title" => null
                    "field_metatags_description" => null
                    "field_h1" => null
                    "field_description_top" => null
                    "field_description_bottom" => null
                    "field_match" => null
                    "breadcrumbs" => []
                    "edition_groups" => Illuminate\Database\Eloquent\Collection {#1190 …2}
                    "top_parent_branch" => Illuminate\Database\Eloquent\Collection {#1191 …2}
                    "parent_branches" => Illuminate\Database\Eloquent\Collection {#1192 …2}
                    "content" => Illuminate\Database\Eloquent\Collection {#1193 …2}
                    "next" => array:2 [ …2]
                    "previous" => array:2 [ …2]
                    "book" => Illuminate\Database\Eloquent\Collection {#1198 …2}
                    "page" => array:2 [ …2]
                  ]
                  #original: array:24 [
                    "id" => 631258
                    "created_at" => "2026-04-10 13:58:26"
                    "updated_at" => null
                    "field_page_start" => "59"
                    "field_page_end" => null
                    "field_url" => "/10-klass/himiya/gabrieljan-uchebnik/07-7"
                    "field_display_title" => "7"
                    "field_outside_task" => null
                    "field_task_type" => Illuminate\Database\Eloquent\Collection {#1189 …2}
                    "field_metatags_title" => null
                    "field_metatags_description" => null
                    "field_h1" => null
                    "field_description_top" => null
                    "field_description_bottom" => null
                    "field_match" => null
                    "breadcrumbs" => []
                    "edition_groups" => Illuminate\Database\Eloquent\Collection {#1190 …2}
                    "top_parent_branch" => Illuminate\Database\Eloquent\Collection {#1191 …2}
                    "parent_branches" => Illuminate\Database\Eloquent\Collection {#1192 …2}
                    "content" => Illuminate\Database\Eloquent\Collection {#1193 …2}
                    "next" => array:2 [ …2]
                    "previous" => array:2 [ …2]
                    "book" => Illuminate\Database\Eloquent\Collection {#1198 …2}
                    "page" => array:2 [ …2]
                  ]
                  #changes: []
                  #casts: []
                  #classCastCache: []
                  #attributeCastCache: []
                  #dateFormat: null
                  #appends: []
                  #dispatchesEvents: []
                  #observables: []
                  #relations: []
                  #touches: []
                  +timestamps: true
                  +usesUniqueIds: false
                  #hidden: []
                  #visible: []
                  #fillable: []
                  #guarded: array:1 [
                    0 => "*"
                  ]
                }
                3 => App\Models\Task {#1199
                  #connection: "mysql"
                  #table: "tasks"
                  #primaryKey: "id"
                  #keyType: "int"
                  +incrementing: true
                  #with: []
                  #withCount: []
                  +preventsLazyLoading: false
                  #perPage: 15
                  +exists: true
                  +wasRecentlyCreated: false
                  #escapeWhenCastingToString: false
                  #attributes: array:24 [
                    "id" => 631259
                    "created_at" => "2026-04-10 13:58:26"
                    "updated_at" => null
                    "field_page_start" => "59"
                    "field_page_end" => null
                    "field_url" => "/10-klass/himiya/gabrieljan-uchebnik/07-8"
                    "field_display_title" => "8"
                    "field_outside_task" => null
                    "field_task_type" => Illuminate\Database\Eloquent\Collection {#1200 …2}
                    "field_metatags_title" => null
                    "field_metatags_description" => null
                    "field_h1" => null
                    "field_description_top" => null
                    "field_description_bottom" => null
                    "field_match" => null
                    "breadcrumbs" => []
                    "edition_groups" => Illuminate\Database\Eloquent\Collection {#1201 …2}
                    "top_parent_branch" => Illuminate\Database\Eloquent\Collection {#1202 …2}
                    "parent_branches" => Illuminate\Database\Eloquent\Collection {#1203 …2}
                    "content" => Illuminate\Database\Eloquent\Collection {#1204 …2}
                    "next" => array:2 [ …2]
                    "previous" => array:2 [ …2]
                    "book" => Illuminate\Database\Eloquent\Collection {#1209 …2}
                    "page" => array:2 [ …2]
                  ]
                  #original: array:24 [
                    "id" => 631259
                    "created_at" => "2026-04-10 13:58:26"
                    "updated_at" => null
                    "field_page_start" => "59"
                    "field_page_end" => null
                    "field_url" => "/10-klass/himiya/gabrieljan-uchebnik/07-8"
                    "field_display_title" => "8"
                    "field_outside_task" => null
                    "field_task_type" => Illuminate\Database\Eloquent\Collection {#1200 …2}
                    "field_metatags_title" => null
                    "field_metatags_description" => null
                    "field_h1" => null
                    "field_description_top" => null
                    "field_description_bottom" => null
                    "field_match" => null
                    "breadcrumbs" => []
                    "edition_groups" => Illuminate\Database\Eloquent\Collection {#1201 …2}
                    "top_parent_branch" => Illuminate\Database\Eloquent\Collection {#1202 …2}
                    "parent_branches" => Illuminate\Database\Eloquent\Collection {#1203 …2}
                    "content" => Illuminate\Database\Eloquent\Collection {#1204 …2}
                    "next" => array:2 [ …2]
                    "previous" => array:2 [ …2]
                    "book" => Illuminate\Database\Eloquent\Collection {#1209 …2}
                    "page" => array:2 [ …2]
                  ]
                  #changes: []
                  #casts: []
                  #classCastCache: []
                  #attributeCastCache: []
                  #dateFormat: null
                  #appends: []
                  #dispatchesEvents: []
                  #observables: []
                  #relations: []
                  #touches: []
                  +timestamps: true
                  +usesUniqueIds: false
                  #hidden: []
                  #visible: []
                  #fillable: []
                  #guarded: array:1 [
                    0 => "*"
                  ]
                }
                4 => App\Models\Task {#1210
                  #connection: "mysql"
                  #table: "tasks"
                  #primaryKey: "id"
                  #keyType: "int"
                  +incrementing: true
                  #with: []
                  #withCount: []
                  +preventsLazyLoading: false
                  #perPage: 15
                  +exists: true
                  +wasRecentlyCreated: false
                  #escapeWhenCastingToString: false
                  #attributes: array:24 [
                    "id" => 631260
                    "created_at" => "2026-04-10 13:58:26"
                    "updated_at" => null
                    "field_page_start" => "59"
                    "field_page_end" => null
                    "field_url" => "/10-klass/himiya/gabrieljan-uchebnik/07-9"
                    "field_display_title" => "9"
                    "field_outside_task" => null
                    "field_task_type" => Illuminate\Database\Eloquent\Collection {#1211 …2}
                    "field_metatags_title" => null
                    "field_metatags_description" => null
                    "field_h1" => null
                    "field_description_top" => null
                    "field_description_bottom" => null
                    "field_match" => null
                    "breadcrumbs" => []
                    "edition_groups" => Illuminate\Database\Eloquent\Collection {#1212 …2}
                    "top_parent_branch" => Illuminate\Database\Eloquent\Collection {#1213 …2}
                    "parent_branches" => Illuminate\Database\Eloquent\Collection {#1214 …2}
                    "content" => Illuminate\Database\Eloquent\Collection {#1215 …2}
                    "next" => array:2 [ …2]
                    "previous" => array:2 [ …2]
                    "book" => Illuminate\Database\Eloquent\Collection {#1220 …2}
                    "page" => array:2 [ …2]
                  ]
                  #original: array:24 [
                    "id" => 631260
                    "created_at" => "2026-04-10 13:58:26"
                    "updated_at" => null
                    "field_page_start" => "59"
                    "field_page_end" => null
                    "field_url" => "/10-klass/himiya/gabrieljan-uchebnik/07-9"
                    "field_display_title" => "9"
                    "field_outside_task" => null
                    "field_task_type" => Illuminate\Database\Eloquent\Collection {#1211 …2}
                    "field_metatags_title" => null
                    "field_metatags_description" => null
                    "field_h1" => null
                    "field_description_top" => null
                    "field_description_bottom" => null
                    "field_match" => null
                    "breadcrumbs" => []
                    "edition_groups" => Illuminate\Database\Eloquent\Collection {#1212 …2}
                    "top_parent_branch" => Illuminate\Database\Eloquent\Collection {#1213 …2}
                    "parent_branches" => Illuminate\Database\Eloquent\Collection {#1214 …2}
                    "content" => Illuminate\Database\Eloquent\Collection {#1215 …2}
                    "next" => array:2 [ …2]
                    "previous" => array:2 [ …2]
                    "book" => Illuminate\Database\Eloquent\Collection {#1220 …2}
                    "page" => array:2 [ …2]
                  ]
                  #changes: []
                  #casts: []
                  #classCastCache: []
                  #attributeCastCache: []
                  #dateFormat: null
                  #appends: []
                  #dispatchesEvents: []
                  #observables: []
                  #relations: []
                  #touches: []
                  +timestamps: true
                  +usesUniqueIds: false
                  #hidden: []
                  #visible: []
                  #fillable: []
                  #guarded: array:1 [
                    0 => "*"
                  ]
                }
                5 => App\Models\Task {#1221
                  #connection: "mysql"
                  #table: "tasks"
                  #primaryKey: "id"
                  #keyType: "int"
                  +incrementing: true
                  #with: []
                  #withCount: []
                  +preventsLazyLoading: false
                  #perPage: 15
                  +exists: true
                  +wasRecentlyCreated: false
                  #escapeWhenCastingToString: false
                  #attributes: array:24 [
                    "id" => 631261
                    "created_at" => "2026-04-10 13:58:26"
                    "updated_at" => null
                    "field_page_start" => "59"
                    "field_page_end" => null
                    "field_url" => "/10-klass/himiya/gabrieljan-uchebnik/07-10"
                    "field_display_title" => "10"
                    "field_outside_task" => null
                    "field_task_type" => Illuminate\Database\Eloquent\Collection {#1222 …2}
                    "field_metatags_title" => null
                    "field_metatags_description" => null
                    "field_h1" => null
                    "field_description_top" => null
                    "field_description_bottom" => null
                    "field_match" => null
                    "breadcrumbs" => []
                    "edition_groups" => Illuminate\Database\Eloquent\Collection {#1223 …2}
                    "top_parent_branch" => Illuminate\Database\Eloquent\Collection {#1224 …2}
                    "parent_branches" => Illuminate\Database\Eloquent\Collection {#1225 …2}
                    "content" => Illuminate\Database\Eloquent\Collection {#1226 …2}
                    "next" => array:2 [ …2]
                    "previous" => array:2 [ …2]
                    "book" => Illuminate\Database\Eloquent\Collection {#1231 …2}
                    "page" => array:2 [ …2]
                  ]
                  #original: array:24 [
                    "id" => 631261
                    "created_at" => "2026-04-10 13:58:26"
                    "updated_at" => null
                    "field_page_start" => "59"
                    "field_page_end" => null
                    "field_url" => "/10-klass/himiya/gabrieljan-uchebnik/07-10"
                    "field_display_title" => "10"
                    "field_outside_task" => null
                    "field_task_type" => Illuminate\Database\Eloquent\Collection {#1222 …2}
                    "field_metatags_title" => null
                    "field_metatags_description" => null
                    "field_h1" => null
                    "field_description_top" => null
                    "field_description_bottom" => null
                    "field_match" => null
                    "breadcrumbs" => []
                    "edition_groups" => Illuminate\Database\Eloquent\Collection {#1223 …2}
                    "top_parent_branch" => Illuminate\Database\Eloquent\Collection {#1224 …2}
                    "parent_branches" => Illuminate\Database\Eloquent\Collection {#1225 …2}
                    "content" => Illuminate\Database\Eloquent\Collection {#1226 …2}
                    "next" => array:2 [ …2]
                    "previous" => array:2 [ …2]
                    "book" => Illuminate\Database\Eloquent\Collection {#1231 …2}
                    "page" => array:2 [ …2]
                  ]
                  #changes: []
                  #casts: []
                  #classCastCache: []
                  #attributeCastCache: []
                  #dateFormat: null
                  #appends: []
                  #dispatchesEvents: []
                  #observables: []
                  #relations: []
                  #touches: []
                  +timestamps: true
                  +usesUniqueIds: false
                  #hidden: []
                  #visible: []
                  #fillable: []
                  #guarded: array:1 [
                    0 => "*"
                  ]
                }
                6 => App\Models\Task {#1232
                  #connection: "mysql"
                  #table: "tasks"
                  #primaryKey: "id"
                  #keyType: "int"
                  +incrementing: true
                  #with: []
                  #withCount: []
                  +preventsLazyLoading: false
                  #perPage: 15
                  +exists: true
                  +wasRecentlyCreated: false
                  #escapeWhenCastingToString: false
                  #attributes: array:24 [
                    "id" => 631262
                    "created_at" => "2026-04-10 13:58:26"
                    "updated_at" => null
                    "field_page_start" => "59"
                    "field_page_end" => null
                    "field_url" => "/10-klass/himiya/gabrieljan-uchebnik/07-11"
                    "field_display_title" => "11"
                    "field_outside_task" => null
                    "field_task_type" => Illuminate\Database\Eloquent\Collection {#1233 …2}
                    "field_metatags_title" => null
                    "field_metatags_description" => null
                    "field_h1" => null
                    "field_description_top" => null
                    "field_description_bottom" => null
                    "field_match" => null
                    "breadcrumbs" => []
                    "edition_groups" => Illuminate\Database\Eloquent\Collection {#1234 …2}
                    "top_parent_branch" => Illuminate\Database\Eloquent\Collection {#1235 …2}
                    "parent_branches" => Illuminate\Database\Eloquent\Collection {#1236 …2}
                    "content" => Illuminate\Database\Eloquent\Collection {#1237 …2}
                    "next" => array:2 [ …2]
                    "previous" => array:2 [ …2]
                    "book" => Illuminate\Database\Eloquent\Collection {#1242 …2}
                    "page" => array:2 [ …2]
                  ]
                  #original: array:24 [
                    "id" => 631262
                    "created_at" => "2026-04-10 13:58:26"
                    "updated_at" => null
                    "field_page_start" => "59"
                    "field_page_end" => null
                    "field_url" => "/10-klass/himiya/gabrieljan-uchebnik/07-11"
                    "field_display_title" => "11"
                    "field_outside_task" => null
                    "field_task_type" => Illuminate\Database\Eloquent\Collection {#1233 …2}
                    "field_metatags_title" => null
                    "field_metatags_description" => null
                    "field_h1" => null
                    "field_description_top" => null
                    "field_description_bottom" => null
                    "field_match" => null
                    "breadcrumbs" => []
                    "edition_groups" => Illuminate\Database\Eloquent\Collection {#1234 …2}
                    "top_parent_branch" => Illuminate\Database\Eloquent\Collection {#1235 …2}
                    "parent_branches" => Illuminate\Database\Eloquent\Collection {#1236 …2}
                    "content" => Illuminate\Database\Eloquent\Collection {#1237 …2}
                    "next" => array:2 [ …2]
                    "previous" => array:2 [ …2]
                    "book" => Illuminate\Database\Eloquent\Collection {#1242 …2}
                    "page" => array:2 [ …2]
                  ]
                  #changes: []
                  #casts: []
                  #classCastCache: []
                  #attributeCastCache: []
                  #dateFormat: null
                  #appends: []
                  #dispatchesEvents: []
                  #observables: []
                  #relations: []
                  #touches: []
                  +timestamps: true
                  +usesUniqueIds: false
                  #hidden: []
                  #visible: []
                  #fillable: []
                  #guarded: array:1 [ …1]
                }
                7 => App\Models\Task {#1243
                  #connection: "mysql"
                  #table: "tasks"
                  #primaryKey: "id"
                  #keyType: "int"
                  +incrementing: true
                  #with: []
                  #withCount: []
                  +preventsLazyLoading: false
                  #perPage: 15
                  +exists: true
                  +wasRecentlyCreated: false
                  #escapeWhenCastingToString: false
                  #attributes: array:24 [ …24]
                  #original: array:24 [ …24]
                  #changes: []
                  #casts: []
                  #classCastCache: []
                  #attributeCastCache: []
                  #dateFormat: null
                  #appends: []
                  #dispatchesEvents: []
                  #observables: []
                  #relations: []
                  #touches: []
                  +timestamps: true
                  +usesUniqueIds: false
                  #hidden: []
                  #visible: []
                  #fillable: []
                  #guarded: array:1 [ …1]
                }
                8 => App\Models\Task {#1254
                  #connection: "mysql"
                  #table: "tasks"
                  #primaryKey: "id"
                  #keyType: "int"
                  +incrementing: true
                  #with: []
                  #withCount: []
                  +preventsLazyLoading: false
                  #perPage: 15
                  +exists: true
                  +wasRecentlyCreated: false
                  #escapeWhenCastingToString: false
                  #attributes: array:24 [ …24]
                  #original: array:24 [ …24]
                  #changes: []
                  #casts: []
                  #classCastCache: []
                  #attributeCastCache: []
                  #dateFormat: null
                  #appends: []
                  #dispatchesEvents: []
                  #observables: []
                  #relations: []
                  #touches: []
                  +timestamps: true
                  +usesUniqueIds: false
                  #hidden: []
                  #visible: []
                  #fillable: []
                  #guarded: array:1 [ …1]
                }
                9 => App\Models\Task {#1265
                  #connection: "mysql"
                  #table: "tasks"
                  #primaryKey: "id"
                  #keyType: "int"
                  +incrementing: true
                  #with: []
                  #withCount: []
                  +preventsLazyLoading: false
                  #perPage: 15
                  +exists: true
                  +wasRecentlyCreated: false
                  #escapeWhenCastingToString: false
                  #attributes: array:24 [ …24]
                  #original: array:24 [ …24]
                  #changes: []
                  #casts: []
                  #classCastCache: []
                  #attributeCastCache: []
                  #dateFormat: null
                  #appends: []
                  #dispatchesEvents: []
                  #observables: []
                  #relations: []
                  #touches: []
                  +timestamps: true
                  +usesUniqueIds: false
                  #hidden: []
                  #visible: []
                  #fillable: []
                  #guarded: array:1 [ …1]
                }
              ]
              #escapeWhenCastingToString: false
            }
          ]
          #original: array:21 [
            "id" => 903517
            "created_at" => "2026-04-10 13:58:26"
            "updated_at" => null
            "field_page_start" => "59"
            "field_url" => "/10-klass/himiya/gabrieljan-uchebnik/page-59"
            "field_display_title" => "59"
            "field_folder" => "1"
            "field_image_name" => "59"
            "field_branch_parent" => Illuminate\Database\Eloquent\Collection {#1101}
            "field_weight" => "0"
            "field_book_parent" => Illuminate\Database\Eloquent\Collection {#1100}
            "field_metatags_title" => null
            "field_metatags_description" => null
            "field_h1" => null
            "field_description_top" => null
            "field_description_bottom" => null
            "edition_groups" => Illuminate\Database\Eloquent\Collection {#1134}
            "content" => Illuminate\Database\Eloquent\Collection {#1135}
            "next" => array:2 [
              "refs" => "903518"
              "type" => "book_page"
            ]
            "previous" => array:2 [
              "refs" => "903516"
              "type" => "book_page"
            ]
            "tasks" => Illuminate\Database\Eloquent\Collection {#1144}
          ]
          #changes: []
          #casts: []
          #classCastCache: []
          #attributeCastCache: []
          #dateFormat: null
          #appends: []
          #dispatchesEvents: []
          #observables: []
          #relations: []
          #touches: []
          +timestamps: true
          +usesUniqueIds: false
          #hidden: []
          #visible: []
          #fillable: []
          #guarded: array:1 [
            0 => "*"
          ]
        }
      ]
      #escapeWhenCastingToString: false
    }
  ]
  #original: array:24 [
    "id" => 631265
    "created_at" => "2026-04-10 13:58:26"
    "updated_at" => null
    "field_page_start" => "59"
    "field_page_end" => null
    "field_url" => "/10-klass/himiya/gabrieljan-uchebnik/07-14"
    "field_display_title" => "14"
    "field_outside_task" => null
    "field_task_type" => Illuminate\Database\Eloquent\Collection {#331}
    "field_metatags_title" => null
    "field_metatags_description" => null
    "field_h1" => null
    "field_description_top" => null
    "field_description_bottom" => null
    "field_match" => null
    "breadcrumbs" => []
    "edition_groups" => Illuminate\Database\Eloquent\Collection {#1026}
    "top_parent_branch" => Illuminate\Database\Eloquent\Collection {#342}
    "parent_branches" => Illuminate\Database\Eloquent\Collection {#1066}
    "content" => Illuminate\Database\Eloquent\Collection {#1076}
    "next" => array:2 [
      "refs" => "631266"
      "type" => "task"
    ]
    "previous" => array:2 [
      "refs" => "631264"
      "type" => "task"
    ]
    "book" => Illuminate\Database\Eloquent\Collection {#1093}
    "page" => array:2 [
      "refs" => "903517"
      "type" => "book_page"
    ]
  ]
  #changes: []
  #casts: []
  #classCastCache: []
  #attributeCastCache: []
  #dateFormat: null
  #appends: []
  #dispatchesEvents: []
  #observables: []
  #relations: []
  #touches: []
  +timestamps: true
  +usesUniqueIds: false
  #hidden: []
  #visible: []
  #fillable: []
  #guarded: array:1 [
    0 => "*"
  ]
}
№14 (с. 59)
Условие. №14 (с. 59)
Химия, 10 класс Учебник, авторы: Габриелян Олег Саргисович, Остроумов Игорь Геннадьевич, Сладков Сергей Анатольевич, издательство Просвещение, Москва, 2021, белого цвета, страница 59, номер 14, Условие
Решение. №14 (с. 59)
Химия, 10 класс Учебник, авторы: Габриелян Олег Саргисович, Остроумов Игорь Геннадьевич, Сладков Сергей Анатольевич, издательство Просвещение, Москва, 2021, белого цвета, страница 59, номер 14, Решение
Химия, 10 класс Учебник, авторы: Габриелян Олег Саргисович, Остроумов Игорь Геннадьевич, Сладков Сергей Анатольевич, издательство Просвещение, Москва, 2021, белого цвета, страница 59, номер 14, Решение (продолжение 2)

Помогло решение? Оставьте отзыв в комментариях ниже.

Присоединяйтесь к Телеграм-группе @top_gdz

Присоединиться

Мы подготовили для вас ответ c подробным объяснением домашего задания по химии за 10 класс, для упражнения номер 14 расположенного на странице 59 к учебнику 2021 года издания для учащихся школ и гимназий.

Теперь на нашем сайте ГДЗ.ТОП вы всегда легко и бесплатно найдёте условие с правильным ответом на вопрос «Как решить ДЗ» и «Как сделать» задание по химии к упражнению №14 (с. 59), авторов: Габриелян (Олег Саргисович), Остроумов (Игорь Геннадьевич), Сладков (Сергей Анатольевич), ФГОС (старый) углублённый уровень обучения учебного пособия издательства Просвещение.