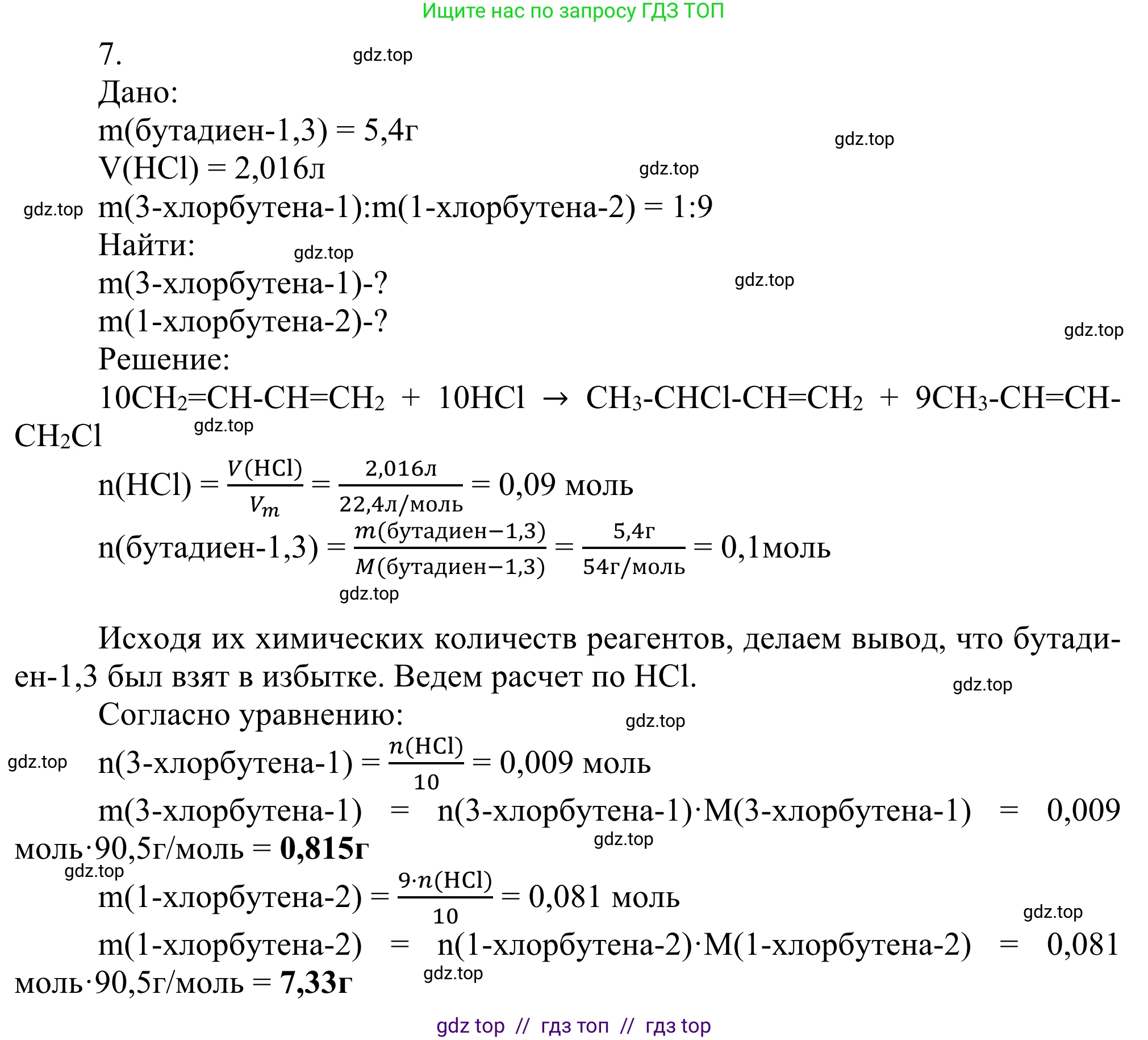
Номер 7, страница 119 - гдз по химии 10 класс учебник Габриелян, Остроумов

Химия, 10 класс Учебник, авторы: Габриелян Олег Саргисович, Остроумов Игорь Геннадьевич, Сладков Сергей Анатольевич, издательство Просвещение, Москва, 2021, белого цвета

Авторы: Габриелян О. С., Остроумов И. Г., Сладков С. А.

Тип: Учебник

Издательство: Просвещение

Год издания: 2021 - 2026

Уровень обучения: углублённый

Цвет обложки: белый, красный с молекулами

ISBN: 978-5-09-081244-3

Допущено Министерством просвещения Российской Федерации

Глава III. Непредельные углеводороды. Параграф 14. Способы получения, свойства и применение алкадиенов. Каучуки и резины - номер 7, страница 119.

App\Models\Task {#1024 // resources/views/models/task/default.blade.php
  #connection: "mysql"
  #table: "tasks"
  #primaryKey: "id"
  #keyType: "int"
  +incrementing: true
  #with: []
  #withCount: []
  +preventsLazyLoading: false
  #perPage: 15
  +exists: true
  +wasRecentlyCreated: false
  #escapeWhenCastingToString: false
  #attributes: array:24 [
    "id" => 631343
    "created_at" => "2026-04-10 13:58:26"
    "updated_at" => null
    "field_page_start" => "119"
    "field_page_end" => null
    "field_url" => "/10-klass/himiya/gabrieljan-uchebnik/14-7"
    "field_display_title" => "7"
    "field_outside_task" => null
    "field_task_type" => Illuminate\Database\Eloquent\Collection {#331
      #items: array:1 [
        0 => App\Models\Term {#1029
          #connection: "mysql"
          #table: "terms"
          #primaryKey: "id"
          #keyType: "int"
          +incrementing: false
          #with: []
          #withCount: []
          +preventsLazyLoading: false
          #perPage: 15
          +exists: true
          +wasRecentlyCreated: false
          #escapeWhenCastingToString: false
          #attributes: array:6 [
            "id" => 26
            "created_at" => "2026-04-10 13:58:26"
            "updated_at" => null
            "name" => "номер"
            "field_cases" => array:6 [
              "field_accusative_case" => "номер"
              "field_creative_case" => "номером"
              "field_dative_case" => "номеру"
              "field_genitive_case" => "номера"
              "field_nominative_case" => "номер"
              "field_prepositional_case" => "номере"
            ]
            "field_short_name" => ""
          ]
          #original: array:6 [
            "id" => 26
            "created_at" => "2026-04-10 13:58:26"
            "updated_at" => null
            "name" => "номер"
            "field_cases" => array:6 [
              "field_accusative_case" => "номер"
              "field_creative_case" => "номером"
              "field_dative_case" => "номеру"
              "field_genitive_case" => "номера"
              "field_nominative_case" => "номер"
              "field_prepositional_case" => "номере"
            ]
            "field_short_name" => ""
          ]
          #changes: []
          #casts: []
          #classCastCache: []
          #attributeCastCache: []
          #dateFormat: null
          #appends: []
          #dispatchesEvents: []
          #observables: []
          #relations: []
          #touches: []
          +timestamps: true
          +usesUniqueIds: false
          #hidden: []
          #visible: []
          #fillable: []
          #guarded: array:1 [
            0 => "*"
          ]
        }
      ]
      #escapeWhenCastingToString: false
    }
    "field_metatags_title" => null
    "field_metatags_description" => null
    "field_h1" => null
    "field_description_top" => null
    "field_description_bottom" => null
    "field_match" => null
    "breadcrumbs" => []
    "edition_groups" => Illuminate\Database\Eloquent\Collection {#1026
      #items: []
      #escapeWhenCastingToString: false
    }
    "top_parent_branch" => Illuminate\Database\Eloquent\Collection {#342
      #items: array:1 [
        0 => App\Models\Branch {#1023
          #connection: "mysql"
          #table: "branches"
          #primaryKey: "id"
          #keyType: "int"
          +incrementing: true
          #with: []
          #withCount: []
          +preventsLazyLoading: false
          #perPage: 15
          +exists: true
          +wasRecentlyCreated: false
          #escapeWhenCastingToString: false
          #attributes: array:24 [
            "id" => 631146
            "created_at" => "2026-04-10 13:58:26"
            "updated_at" => null
            "field_display_title" => "Непредельные углеводороды"
            "field_branch_order" => "III"
            "field_url" => null
            "field_branch_type" => Illuminate\Database\Eloquent\Collection {#333
              #items: array:1 [
                0 => App\Models\Term {#1033
                  #connection: "mysql"
                  #table: "terms"
                  #primaryKey: "id"
                  #keyType: "int"
                  +incrementing: false
                  #with: []
                  #withCount: []
                  +preventsLazyLoading: false
                  #perPage: 15
                  +exists: true
                  +wasRecentlyCreated: false
                  #escapeWhenCastingToString: false
                  #attributes: array:7 [
                    "id" => 29
                    "created_at" => "2026-04-10 13:58:26"
                    "updated_at" => null
                    "name" => "Глава"
                    "field_cases" => array:6 [ …6]
                    "field_page_check_not_needed" => null
                    "field_short_name" => null
                  ]
                  #original: array:7 [
                    "id" => 29
                    "created_at" => "2026-04-10 13:58:26"
                    "updated_at" => null
                    "name" => "Глава"
                    "field_cases" => array:6 [ …6]
                    "field_page_check_not_needed" => null
                    "field_short_name" => null
                  ]
                  #changes: []
                  #casts: []
                  #classCastCache: []
                  #attributeCastCache: []
                  #dateFormat: null
                  #appends: []
                  #dispatchesEvents: []
                  #observables: []
                  #relations: []
                  #touches: []
                  +timestamps: true
                  +usesUniqueIds: false
                  #hidden: []
                  #visible: []
                  #fillable: []
                  #guarded: array:1 [
                    0 => "*"
                  ]
                }
              ]
              #escapeWhenCastingToString: false
            }
            "field_page_start" => "79"
            "field_branch_display" => "0"
            "field_branch_expanded" => "0"
            "field_display_branch_in_title" => "1"
            "field_display_task_interval" => "0"
            "field_display_branch_page" => "1"
            "field_branch_title_in_content" => "0"
            "field_navigation_title" => null
            "field_metatags_title" => null
            "field_metatags_description" => null
            "field_h1" => null
            "field_description_top" => null
            "field_description_bottom" => null
            "field_branch_cover" => []
            "field_branch_covers" => []
            "book" => Illuminate\Database\Eloquent\Collection {#1030
              #items: array:1 [
                0 => App\Models\Book {#1032
                  #connection: "mysql"
                  #table: "books"
                  #primaryKey: "id"
                  #keyType: "int"
                  +incrementing: false
                  #with: []
                  #withCount: []
                  +preventsLazyLoading: false
                  #perPage: 15
                  +exists: true
                  +wasRecentlyCreated: false
                  #escapeWhenCastingToString: false
                  #attributes: array:50 [
                    "id" => 3630
                    "created_at" => "2026-04-10 13:58:26"
                    "updated_at" => null
                    "field_tree_default_status" => "tasks"
                    "field_pages_status" => null
                    "field_subject" => Illuminate\Database\Eloquent\Collection {#1034 …2}
                    "field_class" => Illuminate\Database\Eloquent\Collection {#1036 …2}
                    "field_publisher" => Illuminate\Database\Eloquent\Collection {#1038 …2}
                    "field_author" => Illuminate\Database\Eloquent\Collection {#1040 …2}
                    "field_author_foreign" => Illuminate\Database\Eloquent\Collection {#1044 …2}
                    "field_book_type" => Illuminate\Database\Eloquent\Collection {#1045 …2}
                    "field_country" => Illuminate\Database\Eloquent\Collection {#1047 …2}
                    "field_city" => Illuminate\Database\Eloquent\Collection {#1049 …2}
                    "field_series" => Illuminate\Database\Eloquent\Collection {#1051 …2}
                    "field_umk" => Illuminate\Database\Eloquent\Collection {#1052 …2}
                    "field_level_of_education" => Illuminate\Database\Eloquent\Collection {#1053 …2}
                    "field_standart_of_education" => Illuminate\Database\Eloquent\Collection {#1055 …2}
                    "field_publication_number" => null
                    "field_publication_type" => Illuminate\Database\Eloquent\Collection {#1057 …2}
                    "field_under_the_edition" => Illuminate\Database\Eloquent\Collection {#1058 …2}
                    "field_under_the_edition_degree" => null
                    "field_cover_description" => "с молекулами"
                    "field_publication_year" => "2021"
                    "field_publication_year_until" => null
                    "field_part" => ""
                    "field_part_writing" => ""
                    "field_second_foreign_language" => null
                    "field_for_whom" => "Учебник для общеобразовательных организаций"
                    "field_allowed" => "Допущено Министерством просвещения Российской Федерации"
                    "field_reserve_field" => null
                    "field_link_to_source" => null
                    "field_tasks_count" => "639"
                    "field_priority" => "4"
                    "field_default_folder" => "/himiya_10/Gabrieljan-u21/"
                    "field_isbn" => "978-5-09-081244-3"
                    "field_cover" => array:1 [ …1]
                    "field_cover_alts" => array:1 [ …1]
                    "field_covers" => array:1 [ …1]
                    "field_popular_book" => null
                    "field_recommended_books" => Illuminate\Database\Eloquent\Collection {#1059 …2}
                    "field_new_book" => Illuminate\Database\Eloquent\Collection {#1060 …2}
                    "field_old_book" => Illuminate\Database\Eloquent\Collection {#1061 …2}
                    "field_url" => "/10-klass/himiya/gabrieljan-uchebnik"
                    "field_cover_color" => Illuminate\Database\Eloquent\Collection {#1062 …2}
                    "field_metatags_title" => null
                    "field_metatags_description" => null
                    "field_h1" => null
                    "field_description_top" => null
                    "field_description_bottom" => null
                    "breadcrumbs" => array:3 [ …3]
                  ]
                  #original: array:50 [
                    "id" => 3630
                    "created_at" => "2026-04-10 13:58:26"
                    "updated_at" => null
                    "field_tree_default_status" => "tasks"
                    "field_pages_status" => null
                    "field_subject" => Illuminate\Database\Eloquent\Collection {#1034 …2}
                    "field_class" => Illuminate\Database\Eloquent\Collection {#1036 …2}
                    "field_publisher" => Illuminate\Database\Eloquent\Collection {#1038 …2}
                    "field_author" => Illuminate\Database\Eloquent\Collection {#1040 …2}
                    "field_author_foreign" => Illuminate\Database\Eloquent\Collection {#1044 …2}
                    "field_book_type" => Illuminate\Database\Eloquent\Collection {#1045 …2}
                    "field_country" => Illuminate\Database\Eloquent\Collection {#1047 …2}
                    "field_city" => Illuminate\Database\Eloquent\Collection {#1049 …2}
                    "field_series" => Illuminate\Database\Eloquent\Collection {#1051 …2}
                    "field_umk" => Illuminate\Database\Eloquent\Collection {#1052 …2}
                    "field_level_of_education" => Illuminate\Database\Eloquent\Collection {#1053 …2}
                    "field_standart_of_education" => Illuminate\Database\Eloquent\Collection {#1055 …2}
                    "field_publication_number" => null
                    "field_publication_type" => Illuminate\Database\Eloquent\Collection {#1057 …2}
                    "field_under_the_edition" => Illuminate\Database\Eloquent\Collection {#1058 …2}
                    "field_under_the_edition_degree" => null
                    "field_cover_description" => "с молекулами"
                    "field_publication_year" => "2021"
                    "field_publication_year_until" => null
                    "field_part" => ""
                    "field_part_writing" => ""
                    "field_second_foreign_language" => null
                    "field_for_whom" => "Учебник для общеобразовательных организаций"
                    "field_allowed" => "Допущено Министерством просвещения Российской Федерации"
                    "field_reserve_field" => null
                    "field_link_to_source" => null
                    "field_tasks_count" => "639"
                    "field_priority" => "4"
                    "field_default_folder" => "/himiya_10/Gabrieljan-u21/"
                    "field_isbn" => "978-5-09-081244-3"
                    "field_cover" => array:1 [ …1]
                    "field_cover_alts" => array:1 [ …1]
                    "field_covers" => array:1 [ …1]
                    "field_popular_book" => null
                    "field_recommended_books" => Illuminate\Database\Eloquent\Collection {#1059 …2}
                    "field_new_book" => Illuminate\Database\Eloquent\Collection {#1060 …2}
                    "field_old_book" => Illuminate\Database\Eloquent\Collection {#1061 …2}
                    "field_url" => "/10-klass/himiya/gabrieljan-uchebnik"
                    "field_cover_color" => Illuminate\Database\Eloquent\Collection {#1062 …2}
                    "field_metatags_title" => null
                    "field_metatags_description" => null
                    "field_h1" => null
                    "field_description_top" => null
                    "field_description_bottom" => null
                    "breadcrumbs" => array:3 [ …3]
                  ]
                  #changes: []
                  #casts: []
                  #classCastCache: []
                  #attributeCastCache: []
                  #dateFormat: null
                  #appends: []
                  #dispatchesEvents: []
                  #observables: []
                  #relations: []
                  #touches: []
                  +timestamps: true
                  +usesUniqueIds: false
                  #hidden: []
                  #visible: []
                  #fillable: []
                  #guarded: array:1 [
                    0 => "*"
                  ]
                }
              ]
              #escapeWhenCastingToString: false
            }
            "branch_parent" => Illuminate\Database\Eloquent\Collection {#1065
              #items: []
              #escapeWhenCastingToString: false
            }
          ]
          #original: array:24 [
            "id" => 631146
            "created_at" => "2026-04-10 13:58:26"
            "updated_at" => null
            "field_display_title" => "Непредельные углеводороды"
            "field_branch_order" => "III"
            "field_url" => null
            "field_branch_type" => Illuminate\Database\Eloquent\Collection {#333}
            "field_page_start" => "79"
            "field_branch_display" => "0"
            "field_branch_expanded" => "0"
            "field_display_branch_in_title" => "1"
            "field_display_task_interval" => "0"
            "field_display_branch_page" => "1"
            "field_branch_title_in_content" => "0"
            "field_navigation_title" => null
            "field_metatags_title" => null
            "field_metatags_description" => null
            "field_h1" => null
            "field_description_top" => null
            "field_description_bottom" => null
            "field_branch_cover" => []
            "field_branch_covers" => []
            "book" => Illuminate\Database\Eloquent\Collection {#1030}
            "branch_parent" => Illuminate\Database\Eloquent\Collection {#1065}
          ]
          #changes: []
          #casts: []
          #classCastCache: []
          #attributeCastCache: []
          #dateFormat: null
          #appends: []
          #dispatchesEvents: []
          #observables: []
          #relations: []
          #touches: []
          +timestamps: true
          +usesUniqueIds: false
          #hidden: []
          #visible: []
          #fillable: []
          #guarded: array:1 [
            0 => "*"
          ]
        }
      ]
      #escapeWhenCastingToString: false
    }
    "parent_branches" => Illuminate\Database\Eloquent\Collection {#1066
      #items: array:2 [
        0 => App\Models\Branch {#1067
          #connection: "mysql"
          #table: "branches"
          #primaryKey: "id"
          #keyType: "int"
          +incrementing: true
          #with: []
          #withCount: []
          +preventsLazyLoading: false
          #perPage: 15
          +exists: true
          +wasRecentlyCreated: false
          #escapeWhenCastingToString: false
          #attributes: array:24 [
            "id" => 631146
            "created_at" => "2026-04-10 13:58:26"
            "updated_at" => null
            "field_display_title" => "Непредельные углеводороды"
            "field_branch_order" => "III"
            "field_url" => null
            "field_branch_type" => Illuminate\Database\Eloquent\Collection {#1068
              #items: array:1 [
                0 => App\Models\Term {#1069
                  #connection: "mysql"
                  #table: "terms"
                  #primaryKey: "id"
                  #keyType: "int"
                  +incrementing: false
                  #with: []
                  #withCount: []
                  +preventsLazyLoading: false
                  #perPage: 15
                  +exists: true
                  +wasRecentlyCreated: false
                  #escapeWhenCastingToString: false
                  #attributes: array:7 [
                    "id" => 29
                    "created_at" => "2026-04-10 13:58:26"
                    "updated_at" => null
                    "name" => "Глава"
                    "field_cases" => array:6 [ …6]
                    "field_page_check_not_needed" => null
                    "field_short_name" => null
                  ]
                  #original: array:7 [
                    "id" => 29
                    "created_at" => "2026-04-10 13:58:26"
                    "updated_at" => null
                    "name" => "Глава"
                    "field_cases" => array:6 [ …6]
                    "field_page_check_not_needed" => null
                    "field_short_name" => null
                  ]
                  #changes: []
                  #casts: []
                  #classCastCache: []
                  #attributeCastCache: []
                  #dateFormat: null
                  #appends: []
                  #dispatchesEvents: []
                  #observables: []
                  #relations: []
                  #touches: []
                  +timestamps: true
                  +usesUniqueIds: false
                  #hidden: []
                  #visible: []
                  #fillable: []
                  #guarded: array:1 [
                    0 => "*"
                  ]
                }
              ]
              #escapeWhenCastingToString: false
            }
            "field_page_start" => "79"
            "field_branch_display" => "0"
            "field_branch_expanded" => "0"
            "field_display_branch_in_title" => "1"
            "field_display_task_interval" => "0"
            "field_display_branch_page" => "1"
            "field_branch_title_in_content" => "0"
            "field_navigation_title" => null
            "field_metatags_title" => null
            "field_metatags_description" => null
            "field_h1" => null
            "field_description_top" => null
            "field_description_bottom" => null
            "field_branch_cover" => []
            "field_branch_covers" => []
            "book" => Illuminate\Database\Eloquent\Collection {#1070
              #items: array:1 [
                0 => App\Models\Book {#1071
                  #connection: "mysql"
                  #table: "books"
                  #primaryKey: "id"
                  #keyType: "int"
                  +incrementing: false
                  #with: []
                  #withCount: []
                  +preventsLazyLoading: false
                  #perPage: 15
                  +exists: true
                  +wasRecentlyCreated: false
                  #escapeWhenCastingToString: false
                  #attributes: array:50 [
                    "id" => 3630
                    "created_at" => "2026-04-10 13:58:26"
                    "updated_at" => null
                    "field_tree_default_status" => "tasks"
                    "field_pages_status" => null
                    "field_subject" => Illuminate\Database\Eloquent\Collection {#1072 …2}
                    "field_class" => Illuminate\Database\Eloquent\Collection {#1074 …2}
                    "field_publisher" => Illuminate\Database\Eloquent\Collection {#1076 …2}
                    "field_author" => Illuminate\Database\Eloquent\Collection {#1078 …2}
                    "field_author_foreign" => Illuminate\Database\Eloquent\Collection {#1082 …2}
                    "field_book_type" => Illuminate\Database\Eloquent\Collection {#1083 …2}
                    "field_country" => Illuminate\Database\Eloquent\Collection {#1085 …2}
                    "field_city" => Illuminate\Database\Eloquent\Collection {#1087 …2}
                    "field_series" => Illuminate\Database\Eloquent\Collection {#1089 …2}
                    "field_umk" => Illuminate\Database\Eloquent\Collection {#1090 …2}
                    "field_level_of_education" => Illuminate\Database\Eloquent\Collection {#1091 …2}
                    "field_standart_of_education" => Illuminate\Database\Eloquent\Collection {#1093 …2}
                    "field_publication_number" => null
                    "field_publication_type" => Illuminate\Database\Eloquent\Collection {#1095 …2}
                    "field_under_the_edition" => Illuminate\Database\Eloquent\Collection {#1096 …2}
                    "field_under_the_edition_degree" => null
                    "field_cover_description" => "с молекулами"
                    "field_publication_year" => "2021"
                    "field_publication_year_until" => null
                    "field_part" => ""
                    "field_part_writing" => ""
                    "field_second_foreign_language" => null
                    "field_for_whom" => "Учебник для общеобразовательных организаций"
                    "field_allowed" => "Допущено Министерством просвещения Российской Федерации"
                    "field_reserve_field" => null
                    "field_link_to_source" => null
                    "field_tasks_count" => "639"
                    "field_priority" => "4"
                    "field_default_folder" => "/himiya_10/Gabrieljan-u21/"
                    "field_isbn" => "978-5-09-081244-3"
                    "field_cover" => array:1 [ …1]
                    "field_cover_alts" => array:1 [ …1]
                    "field_covers" => array:1 [ …1]
                    "field_popular_book" => null
                    "field_recommended_books" => Illuminate\Database\Eloquent\Collection {#1097 …2}
                    "field_new_book" => Illuminate\Database\Eloquent\Collection {#1098 …2}
                    "field_old_book" => Illuminate\Database\Eloquent\Collection {#1099 …2}
                    "field_url" => "/10-klass/himiya/gabrieljan-uchebnik"
                    "field_cover_color" => Illuminate\Database\Eloquent\Collection {#1100 …2}
                    "field_metatags_title" => null
                    "field_metatags_description" => null
                    "field_h1" => null
                    "field_description_top" => null
                    "field_description_bottom" => null
                    "breadcrumbs" => array:3 [ …3]
                  ]
                  #original: array:50 [
                    "id" => 3630
                    "created_at" => "2026-04-10 13:58:26"
                    "updated_at" => null
                    "field_tree_default_status" => "tasks"
                    "field_pages_status" => null
                    "field_subject" => Illuminate\Database\Eloquent\Collection {#1072 …2}
                    "field_class" => Illuminate\Database\Eloquent\Collection {#1074 …2}
                    "field_publisher" => Illuminate\Database\Eloquent\Collection {#1076 …2}
                    "field_author" => Illuminate\Database\Eloquent\Collection {#1078 …2}
                    "field_author_foreign" => Illuminate\Database\Eloquent\Collection {#1082 …2}
                    "field_book_type" => Illuminate\Database\Eloquent\Collection {#1083 …2}
                    "field_country" => Illuminate\Database\Eloquent\Collection {#1085 …2}
                    "field_city" => Illuminate\Database\Eloquent\Collection {#1087 …2}
                    "field_series" => Illuminate\Database\Eloquent\Collection {#1089 …2}
                    "field_umk" => Illuminate\Database\Eloquent\Collection {#1090 …2}
                    "field_level_of_education" => Illuminate\Database\Eloquent\Collection {#1091 …2}
                    "field_standart_of_education" => Illuminate\Database\Eloquent\Collection {#1093 …2}
                    "field_publication_number" => null
                    "field_publication_type" => Illuminate\Database\Eloquent\Collection {#1095 …2}
                    "field_under_the_edition" => Illuminate\Database\Eloquent\Collection {#1096 …2}
                    "field_under_the_edition_degree" => null
                    "field_cover_description" => "с молекулами"
                    "field_publication_year" => "2021"
                    "field_publication_year_until" => null
                    "field_part" => ""
                    "field_part_writing" => ""
                    "field_second_foreign_language" => null
                    "field_for_whom" => "Учебник для общеобразовательных организаций"
                    "field_allowed" => "Допущено Министерством просвещения Российской Федерации"
                    "field_reserve_field" => null
                    "field_link_to_source" => null
                    "field_tasks_count" => "639"
                    "field_priority" => "4"
                    "field_default_folder" => "/himiya_10/Gabrieljan-u21/"
                    "field_isbn" => "978-5-09-081244-3"
                    "field_cover" => array:1 [ …1]
                    "field_cover_alts" => array:1 [ …1]
                    "field_covers" => array:1 [ …1]
                    "field_popular_book" => null
                    "field_recommended_books" => Illuminate\Database\Eloquent\Collection {#1097 …2}
                    "field_new_book" => Illuminate\Database\Eloquent\Collection {#1098 …2}
                    "field_old_book" => Illuminate\Database\Eloquent\Collection {#1099 …2}
                    "field_url" => "/10-klass/himiya/gabrieljan-uchebnik"
                    "field_cover_color" => Illuminate\Database\Eloquent\Collection {#1100 …2}
                    "field_metatags_title" => null
                    "field_metatags_description" => null
                    "field_h1" => null
                    "field_description_top" => null
                    "field_description_bottom" => null
                    "breadcrumbs" => array:3 [ …3]
                  ]
                  #changes: []
                  #casts: []
                  #classCastCache: []
                  #attributeCastCache: []
                  #dateFormat: null
                  #appends: []
                  #dispatchesEvents: []
                  #observables: []
                  #relations: []
                  #touches: []
                  +timestamps: true
                  +usesUniqueIds: false
                  #hidden: []
                  #visible: []
                  #fillable: []
                  #guarded: array:1 [
                    0 => "*"
                  ]
                }
              ]
              #escapeWhenCastingToString: false
            }
            "branch_parent" => Illuminate\Database\Eloquent\Collection {#1103
              #items: []
              #escapeWhenCastingToString: false
            }
          ]
          #original: array:24 [
            "id" => 631146
            "created_at" => "2026-04-10 13:58:26"
            "updated_at" => null
            "field_display_title" => "Непредельные углеводороды"
            "field_branch_order" => "III"
            "field_url" => null
            "field_branch_type" => Illuminate\Database\Eloquent\Collection {#1068}
            "field_page_start" => "79"
            "field_branch_display" => "0"
            "field_branch_expanded" => "0"
            "field_display_branch_in_title" => "1"
            "field_display_task_interval" => "0"
            "field_display_branch_page" => "1"
            "field_branch_title_in_content" => "0"
            "field_navigation_title" => null
            "field_metatags_title" => null
            "field_metatags_description" => null
            "field_h1" => null
            "field_description_top" => null
            "field_description_bottom" => null
            "field_branch_cover" => []
            "field_branch_covers" => []
            "book" => Illuminate\Database\Eloquent\Collection {#1070}
            "branch_parent" => Illuminate\Database\Eloquent\Collection {#1103}
          ]
          #changes: []
          #casts: []
          #classCastCache: []
          #attributeCastCache: []
          #dateFormat: null
          #appends: []
          #dispatchesEvents: []
          #observables: []
          #relations: []
          #touches: []
          +timestamps: true
          +usesUniqueIds: false
          #hidden: []
          #visible: []
          #fillable: []
          #guarded: array:1 [
            0 => "*"
          ]
        }
        1 => App\Models\Branch {#1104
          #connection: "mysql"
          #table: "branches"
          #primaryKey: "id"
          #keyType: "int"
          +incrementing: true
          #with: []
          #withCount: []
          +preventsLazyLoading: false
          #perPage: 15
          +exists: true
          +wasRecentlyCreated: false
          #escapeWhenCastingToString: false
          #attributes: array:24 [
            "id" => 631151
            "created_at" => "2026-04-10 13:58:26"
            "updated_at" => null
            "field_display_title" => "Способы получения, свойства и применение алкадиенов. Каучуки и резины"
            "field_branch_order" => "14"
            "field_url" => null
            "field_branch_type" => Illuminate\Database\Eloquent\Collection {#1105
              #items: array:1 [
                0 => App\Models\Term {#1106
                  #connection: "mysql"
                  #table: "terms"
                  #primaryKey: "id"
                  #keyType: "int"
                  +incrementing: false
                  #with: []
                  #withCount: []
                  +preventsLazyLoading: false
                  #perPage: 15
                  +exists: true
                  +wasRecentlyCreated: false
                  #escapeWhenCastingToString: false
                  #attributes: array:7 [
                    "id" => 32
                    "created_at" => "2026-04-10 13:58:26"
                    "updated_at" => null
                    "name" => "Параграф"
                    "field_cases" => array:6 [ …6]
                    "field_page_check_not_needed" => null
                    "field_short_name" => "§"
                  ]
                  #original: array:7 [
                    "id" => 32
                    "created_at" => "2026-04-10 13:58:26"
                    "updated_at" => null
                    "name" => "Параграф"
                    "field_cases" => array:6 [ …6]
                    "field_page_check_not_needed" => null
                    "field_short_name" => "§"
                  ]
                  #changes: []
                  #casts: []
                  #classCastCache: []
                  #attributeCastCache: []
                  #dateFormat: null
                  #appends: []
                  #dispatchesEvents: []
                  #observables: []
                  #relations: []
                  #touches: []
                  +timestamps: true
                  +usesUniqueIds: false
                  #hidden: []
                  #visible: []
                  #fillable: []
                  #guarded: array:1 [
                    0 => "*"
                  ]
                }
              ]
              #escapeWhenCastingToString: false
            }
            "field_page_start" => "109"
            "field_branch_display" => "0"
            "field_branch_expanded" => "0"
            "field_display_branch_in_title" => "1"
            "field_display_task_interval" => "0"
            "field_display_branch_page" => "1"
            "field_branch_title_in_content" => "0"
            "field_navigation_title" => null
            "field_metatags_title" => null
            "field_metatags_description" => null
            "field_h1" => null
            "field_description_top" => null
            "field_description_bottom" => null
            "field_branch_cover" => []
            "field_branch_covers" => []
            "book" => Illuminate\Database\Eloquent\Collection {#1107
              #items: array:1 [
                0 => App\Models\Book {#1108
                  #connection: "mysql"
                  #table: "books"
                  #primaryKey: "id"
                  #keyType: "int"
                  +incrementing: false
                  #with: []
                  #withCount: []
                  +preventsLazyLoading: false
                  #perPage: 15
                  +exists: true
                  +wasRecentlyCreated: false
                  #escapeWhenCastingToString: false
                  #attributes: array:50 [
                    "id" => 3630
                    "created_at" => "2026-04-10 13:58:26"
                    "updated_at" => null
                    "field_tree_default_status" => "tasks"
                    "field_pages_status" => null
                    "field_subject" => Illuminate\Database\Eloquent\Collection {#1109 …2}
                    "field_class" => Illuminate\Database\Eloquent\Collection {#1111 …2}
                    "field_publisher" => Illuminate\Database\Eloquent\Collection {#1113 …2}
                    "field_author" => Illuminate\Database\Eloquent\Collection {#1115 …2}
                    "field_author_foreign" => Illuminate\Database\Eloquent\Collection {#1119 …2}
                    "field_book_type" => Illuminate\Database\Eloquent\Collection {#1120 …2}
                    "field_country" => Illuminate\Database\Eloquent\Collection {#1122 …2}
                    "field_city" => Illuminate\Database\Eloquent\Collection {#1124 …2}
                    "field_series" => Illuminate\Database\Eloquent\Collection {#1126 …2}
                    "field_umk" => Illuminate\Database\Eloquent\Collection {#1127 …2}
                    "field_level_of_education" => Illuminate\Database\Eloquent\Collection {#1128 …2}
                    "field_standart_of_education" => Illuminate\Database\Eloquent\Collection {#1130 …2}
                    "field_publication_number" => null
                    "field_publication_type" => Illuminate\Database\Eloquent\Collection {#1132 …2}
                    "field_under_the_edition" => Illuminate\Database\Eloquent\Collection {#1133 …2}
                    "field_under_the_edition_degree" => null
                    "field_cover_description" => "с молекулами"
                    "field_publication_year" => "2021"
                    "field_publication_year_until" => null
                    "field_part" => ""
                    "field_part_writing" => ""
                    "field_second_foreign_language" => null
                    "field_for_whom" => "Учебник для общеобразовательных организаций"
                    "field_allowed" => "Допущено Министерством просвещения Российской Федерации"
                    "field_reserve_field" => null
                    "field_link_to_source" => null
                    "field_tasks_count" => "639"
                    "field_priority" => "4"
                    "field_default_folder" => "/himiya_10/Gabrieljan-u21/"
                    "field_isbn" => "978-5-09-081244-3"
                    "field_cover" => array:1 [ …1]
                    "field_cover_alts" => array:1 [ …1]
                    "field_covers" => array:1 [ …1]
                    "field_popular_book" => null
                    "field_recommended_books" => Illuminate\Database\Eloquent\Collection {#1134 …2}
                    "field_new_book" => Illuminate\Database\Eloquent\Collection {#1135 …2}
                    "field_old_book" => Illuminate\Database\Eloquent\Collection {#1136 …2}
                    "field_url" => "/10-klass/himiya/gabrieljan-uchebnik"
                    "field_cover_color" => Illuminate\Database\Eloquent\Collection {#1137 …2}
                    "field_metatags_title" => null
                    "field_metatags_description" => null
                    "field_h1" => null
                    "field_description_top" => null
                    "field_description_bottom" => null
                    "breadcrumbs" => array:3 [ …3]
                  ]
                  #original: array:50 [
                    "id" => 3630
                    "created_at" => "2026-04-10 13:58:26"
                    "updated_at" => null
                    "field_tree_default_status" => "tasks"
                    "field_pages_status" => null
                    "field_subject" => Illuminate\Database\Eloquent\Collection {#1109 …2}
                    "field_class" => Illuminate\Database\Eloquent\Collection {#1111 …2}
                    "field_publisher" => Illuminate\Database\Eloquent\Collection {#1113 …2}
                    "field_author" => Illuminate\Database\Eloquent\Collection {#1115 …2}
                    "field_author_foreign" => Illuminate\Database\Eloquent\Collection {#1119 …2}
                    "field_book_type" => Illuminate\Database\Eloquent\Collection {#1120 …2}
                    "field_country" => Illuminate\Database\Eloquent\Collection {#1122 …2}
                    "field_city" => Illuminate\Database\Eloquent\Collection {#1124 …2}
                    "field_series" => Illuminate\Database\Eloquent\Collection {#1126 …2}
                    "field_umk" => Illuminate\Database\Eloquent\Collection {#1127 …2}
                    "field_level_of_education" => Illuminate\Database\Eloquent\Collection {#1128 …2}
                    "field_standart_of_education" => Illuminate\Database\Eloquent\Collection {#1130 …2}
                    "field_publication_number" => null
                    "field_publication_type" => Illuminate\Database\Eloquent\Collection {#1132 …2}
                    "field_under_the_edition" => Illuminate\Database\Eloquent\Collection {#1133 …2}
                    "field_under_the_edition_degree" => null
                    "field_cover_description" => "с молекулами"
                    "field_publication_year" => "2021"
                    "field_publication_year_until" => null
                    "field_part" => ""
                    "field_part_writing" => ""
                    "field_second_foreign_language" => null
                    "field_for_whom" => "Учебник для общеобразовательных организаций"
                    "field_allowed" => "Допущено Министерством просвещения Российской Федерации"
                    "field_reserve_field" => null
                    "field_link_to_source" => null
                    "field_tasks_count" => "639"
                    "field_priority" => "4"
                    "field_default_folder" => "/himiya_10/Gabrieljan-u21/"
                    "field_isbn" => "978-5-09-081244-3"
                    "field_cover" => array:1 [ …1]
                    "field_cover_alts" => array:1 [ …1]
                    "field_covers" => array:1 [ …1]
                    "field_popular_book" => null
                    "field_recommended_books" => Illuminate\Database\Eloquent\Collection {#1134 …2}
                    "field_new_book" => Illuminate\Database\Eloquent\Collection {#1135 …2}
                    "field_old_book" => Illuminate\Database\Eloquent\Collection {#1136 …2}
                    "field_url" => "/10-klass/himiya/gabrieljan-uchebnik"
                    "field_cover_color" => Illuminate\Database\Eloquent\Collection {#1137 …2}
                    "field_metatags_title" => null
                    "field_metatags_description" => null
                    "field_h1" => null
                    "field_description_top" => null
                    "field_description_bottom" => null
                    "breadcrumbs" => array:3 [ …3]
                  ]
                  #changes: []
                  #casts: []
                  #classCastCache: []
                  #attributeCastCache: []
                  #dateFormat: null
                  #appends: []
                  #dispatchesEvents: []
                  #observables: []
                  #relations: []
                  #touches: []
                  +timestamps: true
                  +usesUniqueIds: false
                  #hidden: []
                  #visible: []
                  #fillable: []
                  #guarded: array:1 [
                    0 => "*"
                  ]
                }
              ]
              #escapeWhenCastingToString: false
            }
            "branch_parent" => Illuminate\Database\Eloquent\Collection {#1140
              #items: array:1 [
                0 => App\Models\Branch {#1141
                  #connection: "mysql"
                  #table: "branches"
                  #primaryKey: "id"
                  #keyType: "int"
                  +incrementing: true
                  #with: []
                  #withCount: []
                  +preventsLazyLoading: false
                  #perPage: 15
                  +exists: true
                  +wasRecentlyCreated: false
                  #escapeWhenCastingToString: false
                  #attributes: array:24 [
                    "id" => 631146
                    "created_at" => "2026-04-10 13:58:26"
                    "updated_at" => null
                    "field_display_title" => "Непредельные углеводороды"
                    "field_branch_order" => "III"
                    "field_url" => null
                    "field_branch_type" => Illuminate\Database\Eloquent\Collection {#1142 …2}
                    "field_page_start" => "79"
                    "field_branch_display" => "0"
                    "field_branch_expanded" => "0"
                    "field_display_branch_in_title" => "1"
                    "field_display_task_interval" => "0"
                    "field_display_branch_page" => "1"
                    "field_branch_title_in_content" => "0"
                    "field_navigation_title" => null
                    "field_metatags_title" => null
                    "field_metatags_description" => null
                    "field_h1" => null
                    "field_description_top" => null
                    "field_description_bottom" => null
                    "field_branch_cover" => []
                    "field_branch_covers" => []
                    "book" => Illuminate\Database\Eloquent\Collection {#1144 …2}
                    "branch_parent" => Illuminate\Database\Eloquent\Collection {#1177 …2}
                  ]
                  #original: array:24 [
                    "id" => 631146
                    "created_at" => "2026-04-10 13:58:26"
                    "updated_at" => null
                    "field_display_title" => "Непредельные углеводороды"
                    "field_branch_order" => "III"
                    "field_url" => null
                    "field_branch_type" => Illuminate\Database\Eloquent\Collection {#1142 …2}
                    "field_page_start" => "79"
                    "field_branch_display" => "0"
                    "field_branch_expanded" => "0"
                    "field_display_branch_in_title" => "1"
                    "field_display_task_interval" => "0"
                    "field_display_branch_page" => "1"
                    "field_branch_title_in_content" => "0"
                    "field_navigation_title" => null
                    "field_metatags_title" => null
                    "field_metatags_description" => null
                    "field_h1" => null
                    "field_description_top" => null
                    "field_description_bottom" => null
                    "field_branch_cover" => []
                    "field_branch_covers" => []
                    "book" => Illuminate\Database\Eloquent\Collection {#1144 …2}
                    "branch_parent" => Illuminate\Database\Eloquent\Collection {#1177 …2}
                  ]
                  #changes: []
                  #casts: []
                  #classCastCache: []
                  #attributeCastCache: []
                  #dateFormat: null
                  #appends: []
                  #dispatchesEvents: []
                  #observables: []
                  #relations: []
                  #touches: []
                  +timestamps: true
                  +usesUniqueIds: false
                  #hidden: []
                  #visible: []
                  #fillable: []
                  #guarded: array:1 [
                    0 => "*"
                  ]
                }
              ]
              #escapeWhenCastingToString: false
            }
          ]
          #original: array:24 [
            "id" => 631151
            "created_at" => "2026-04-10 13:58:26"
            "updated_at" => null
            "field_display_title" => "Способы получения, свойства и применение алкадиенов. Каучуки и резины"
            "field_branch_order" => "14"
            "field_url" => null
            "field_branch_type" => Illuminate\Database\Eloquent\Collection {#1105}
            "field_page_start" => "109"
            "field_branch_display" => "0"
            "field_branch_expanded" => "0"
            "field_display_branch_in_title" => "1"
            "field_display_task_interval" => "0"
            "field_display_branch_page" => "1"
            "field_branch_title_in_content" => "0"
            "field_navigation_title" => null
            "field_metatags_title" => null
            "field_metatags_description" => null
            "field_h1" => null
            "field_description_top" => null
            "field_description_bottom" => null
            "field_branch_cover" => []
            "field_branch_covers" => []
            "book" => Illuminate\Database\Eloquent\Collection {#1107}
            "branch_parent" => Illuminate\Database\Eloquent\Collection {#1140}
          ]
          #changes: []
          #casts: []
          #classCastCache: []
          #attributeCastCache: []
          #dateFormat: null
          #appends: []
          #dispatchesEvents: []
          #observables: []
          #relations: []
          #touches: []
          +timestamps: true
          +usesUniqueIds: false
          #hidden: []
          #visible: []
          #fillable: []
          #guarded: array:1 [
            0 => "*"
          ]
        }
      ]
      #escapeWhenCastingToString: false
    }
    "content" => Illuminate\Database\Eloquent\Collection {#1178
      #items: array:2 [
        0 => App\Models\Element {#1179
          #connection: "mysql"
          #table: "elements"
          #primaryKey: "id"
          #keyType: "int"
          +incrementing: true
          #with: []
          #withCount: []
          +preventsLazyLoading: false
          #perPage: 15
          +exists: true
          +wasRecentlyCreated: false
          #escapeWhenCastingToString: false
          #attributes: array:6 [
            "id" => 787717
            "created_at" => "2026-04-10 13:58:26"
            "updated_at" => null
            "edition" => Illuminate\Database\Eloquent\Collection {#1180
              #items: array:1 [
                0 => App\Models\Edition {#1181
                  #connection: "mysql"
                  #table: "editions"
                  #primaryKey: "id"
                  #keyType: "int"
                  +incrementing: false
                  #with: []
                  #withCount: []
                  +preventsLazyLoading: false
                  #perPage: 15
                  +exists: true
                  +wasRecentlyCreated: false
                  #escapeWhenCastingToString: false
                  #attributes: array:21 [
                    "id" => 1748
                    "created_at" => "2026-04-10 13:58:26"
                    "updated_at" => null
                    "title" => "Условие"
                    "field_order" => "1"
                    "field_publisher" => Illuminate\Database\Eloquent\Collection {#1182 …2}
                    "field_content_type" => "free"
                    "field_content_mode" => "image"
                    "field_page_content_mode" => "image"
                    "field_content_text_checked" => "0"
                    "field_page_content_text_checked" => "0"
                    "field_solution_author" => "Автор"
                    "field_moderator" => "tolik"
                    "field_edition_type" => "statement"
                    "field_root_dir" => "0-"
                    "field_responsible" => Illuminate\Database\Eloquent\Collection {#1184 …2}
                    "field_comment" => null
                    "field_similar_book" => Illuminate\Database\Eloquent\Collection {#1185 …2}
                    "field_process_formula" => "katex"
                    "field_edition_group" => Illuminate\Database\Eloquent\Collection {#1186 …2}
                    "field_content_source" => null
                  ]
                  #original: array:21 [
                    "id" => 1748
                    "created_at" => "2026-04-10 13:58:26"
                    "updated_at" => null
                    "title" => "Условие"
                    "field_order" => "1"
                    "field_publisher" => Illuminate\Database\Eloquent\Collection {#1182 …2}
                    "field_content_type" => "free"
                    "field_content_mode" => "image"
                    "field_page_content_mode" => "image"
                    "field_content_text_checked" => "0"
                    "field_page_content_text_checked" => "0"
                    "field_solution_author" => "Автор"
                    "field_moderator" => "tolik"
                    "field_edition_type" => "statement"
                    "field_root_dir" => "0-"
                    "field_responsible" => Illuminate\Database\Eloquent\Collection {#1184 …2}
                    "field_comment" => null
                    "field_similar_book" => Illuminate\Database\Eloquent\Collection {#1185 …2}
                    "field_process_formula" => "katex"
                    "field_edition_group" => Illuminate\Database\Eloquent\Collection {#1186 …2}
                    "field_content_source" => null
                  ]
                  #changes: []
                  #casts: []
                  #classCastCache: []
                  #attributeCastCache: []
                  #dateFormat: null
                  #appends: []
                  #dispatchesEvents: []
                  #observables: []
                  #relations: []
                  #touches: []
                  +timestamps: true
                  +usesUniqueIds: false
                  #hidden: []
                  #visible: []
                  #fillable: []
                  #guarded: array:1 [
                    0 => "*"
                  ]
                }
              ]
              #escapeWhenCastingToString: false
            }
            "task" => array:2 [
              "refs" => "631343"
              "type" => "task"
            ]
            "img" => array:1 [
              0 => array:5 [
                "name" => "7-1.jpg"
                "alt" => null
                "width" => "1634"
                "height" => 218
                "path" => "/media/himiya_10/Gabrieljan-u21/0-14/7-1.webp?ts=1738479804"
              ]
            ]
          ]
          #original: array:6 [
            "id" => 787717
            "created_at" => "2026-04-10 13:58:26"
            "updated_at" => null
            "edition" => Illuminate\Database\Eloquent\Collection {#1180}
            "task" => array:2 [
              "refs" => "631343"
              "type" => "task"
            ]
            "img" => array:1 [
              0 => array:5 [
                "name" => "7-1.jpg"
                "alt" => null
                "width" => "1634"
                "height" => 218
                "path" => "/media/himiya_10/Gabrieljan-u21/0-14/7-1.webp?ts=1738479804"
              ]
            ]
          ]
          #changes: []
          #casts: []
          #classCastCache: []
          #attributeCastCache: []
          #dateFormat: null
          #appends: []
          #dispatchesEvents: []
          #observables: []
          #relations: []
          #touches: []
          +timestamps: true
          +usesUniqueIds: false
          #hidden: []
          #visible: []
          #fillable: []
          #guarded: array:1 [
            0 => "*"
          ]
        }
        1 => App\Models\Element {#1187
          #connection: "mysql"
          #table: "elements"
          #primaryKey: "id"
          #keyType: "int"
          +incrementing: true
          #with: []
          #withCount: []
          +preventsLazyLoading: false
          #perPage: 15
          +exists: true
          +wasRecentlyCreated: false
          #escapeWhenCastingToString: false
          #attributes: array:6 [
            "id" => 789272
            "created_at" => "2026-04-10 13:58:26"
            "updated_at" => null
            "edition" => Illuminate\Database\Eloquent\Collection {#1188
              #items: array:1 [
                0 => App\Models\Edition {#1189
                  #connection: "mysql"
                  #table: "editions"
                  #primaryKey: "id"
                  #keyType: "int"
                  +incrementing: false
                  #with: []
                  #withCount: []
                  +preventsLazyLoading: false
                  #perPage: 15
                  +exists: true
                  +wasRecentlyCreated: false
                  #escapeWhenCastingToString: false
                  #attributes: array:21 [
                    "id" => 1749
                    "created_at" => "2026-04-10 13:58:26"
                    "updated_at" => null
                    "title" => "Решение"
                    "field_order" => "2"
                    "field_publisher" => Illuminate\Database\Eloquent\Collection {#1190 …2}
                    "field_content_type" => "free"
                    "field_content_mode" => "image"
                    "field_page_content_mode" => ""
                    "field_content_text_checked" => "0"
                    "field_page_content_text_checked" => "0"
                    "field_solution_author" => "Гайдукевич"
                    "field_moderator" => "tolik"
                    "field_edition_type" => "solution"
                    "field_root_dir" => "1-"
                    "field_responsible" => Illuminate\Database\Eloquent\Collection {#1192 …2}
                    "field_comment" => null
                    "field_similar_book" => Illuminate\Database\Eloquent\Collection {#1193 …2}
                    "field_process_formula" => ""
                    "field_edition_group" => Illuminate\Database\Eloquent\Collection {#1194 …2}
                    "field_content_source" => null
                  ]
                  #original: array:21 [
                    "id" => 1749
                    "created_at" => "2026-04-10 13:58:26"
                    "updated_at" => null
                    "title" => "Решение"
                    "field_order" => "2"
                    "field_publisher" => Illuminate\Database\Eloquent\Collection {#1190 …2}
                    "field_content_type" => "free"
                    "field_content_mode" => "image"
                    "field_page_content_mode" => ""
                    "field_content_text_checked" => "0"
                    "field_page_content_text_checked" => "0"
                    "field_solution_author" => "Гайдукевич"
                    "field_moderator" => "tolik"
                    "field_edition_type" => "solution"
                    "field_root_dir" => "1-"
                    "field_responsible" => Illuminate\Database\Eloquent\Collection {#1192 …2}
                    "field_comment" => null
                    "field_similar_book" => Illuminate\Database\Eloquent\Collection {#1193 …2}
                    "field_process_formula" => ""
                    "field_edition_group" => Illuminate\Database\Eloquent\Collection {#1194 …2}
                    "field_content_source" => null
                  ]
                  #changes: []
                  #casts: []
                  #classCastCache: []
                  #attributeCastCache: []
                  #dateFormat: null
                  #appends: []
                  #dispatchesEvents: []
                  #observables: []
                  #relations: []
                  #touches: []
                  +timestamps: true
                  +usesUniqueIds: false
                  #hidden: []
                  #visible: []
                  #fillable: []
                  #guarded: array:1 [
                    0 => "*"
                  ]
                }
              ]
              #escapeWhenCastingToString: false
            }
            "task" => array:2 [
              "refs" => "631343"
              "type" => "task"
            ]
            "img" => array:1 [
              0 => array:5 [
                "name" => "7-1.png"
                "alt" => null
                "width" => "2021"
                "height" => 1812
                "path" => "/media/himiya_10/Gabrieljan-u21/1-14/7-1.webp?ts=1738491511"
              ]
            ]
          ]
          #original: array:6 [
            "id" => 789272
            "created_at" => "2026-04-10 13:58:26"
            "updated_at" => null
            "edition" => Illuminate\Database\Eloquent\Collection {#1188}
            "task" => array:2 [
              "refs" => "631343"
              "type" => "task"
            ]
            "img" => array:1 [
              0 => array:5 [
                "name" => "7-1.png"
                "alt" => null
                "width" => "2021"
                "height" => 1812
                "path" => "/media/himiya_10/Gabrieljan-u21/1-14/7-1.webp?ts=1738491511"
              ]
            ]
          ]
          #changes: []
          #casts: []
          #classCastCache: []
          #attributeCastCache: []
          #dateFormat: null
          #appends: []
          #dispatchesEvents: []
          #observables: []
          #relations: []
          #touches: []
          +timestamps: true
          +usesUniqueIds: false
          #hidden: []
          #visible: []
          #fillable: []
          #guarded: array:1 [
            0 => "*"
          ]
        }
      ]
      #escapeWhenCastingToString: false
    }
    "next" => array:2 [
      "refs" => "631344"
      "type" => "task"
    ]
    "previous" => array:2 [
      "refs" => "631342"
      "type" => "task"
    ]
    "book" => Illuminate\Database\Eloquent\Collection {#1195
      #items: array:1 [
        0 => App\Models\Book {#1196
          #connection: "mysql"
          #table: "books"
          #primaryKey: "id"
          #keyType: "int"
          +incrementing: false
          #with: []
          #withCount: []
          +preventsLazyLoading: false
          #perPage: 15
          +exists: true
          +wasRecentlyCreated: false
          #escapeWhenCastingToString: false
          #attributes: array:50 [
            "id" => 3630
            "created_at" => "2026-04-10 13:58:26"
            "updated_at" => null
            "field_tree_default_status" => "tasks"
            "field_pages_status" => null
            "field_subject" => Illuminate\Database\Eloquent\Collection {#1197
              #items: array:1 [
                0 => App\Models\Term {#1198
                  #connection: "mysql"
                  #table: "terms"
                  #primaryKey: "id"
                  #keyType: "int"
                  +incrementing: false
                  #with: []
                  #withCount: []
                  +preventsLazyLoading: false
                  #perPage: 15
                  +exists: true
                  +wasRecentlyCreated: false
                  #escapeWhenCastingToString: false
                  #attributes: array:10 [
                    "id" => 6495
                    "created_at" => "2026-04-10 13:58:26"
                    "updated_at" => null
                    "name" => "Химия"
                    "field_abbreviated_name" => null
                    "field_cases" => array:6 [ …6]
                    "field_foreign_lang_name" => null
                    "field_short_name" => null
                    "field_subject_type" => "technical_subject"
                    "field_translit" => "himiya"
                  ]
                  #original: array:10 [
                    "id" => 6495
                    "created_at" => "2026-04-10 13:58:26"
                    "updated_at" => null
                    "name" => "Химия"
                    "field_abbreviated_name" => null
                    "field_cases" => array:6 [ …6]
                    "field_foreign_lang_name" => null
                    "field_short_name" => null
                    "field_subject_type" => "technical_subject"
                    "field_translit" => "himiya"
                  ]
                  #changes: []
                  #casts: []
                  #classCastCache: []
                  #attributeCastCache: []
                  #dateFormat: null
                  #appends: []
                  #dispatchesEvents: []
                  #observables: []
                  #relations: []
                  #touches: []
                  +timestamps: true
                  +usesUniqueIds: false
                  #hidden: []
                  #visible: []
                  #fillable: []
                  #guarded: array:1 [
                    0 => "*"
                  ]
                }
              ]
              #escapeWhenCastingToString: false
            }
            "field_class" => Illuminate\Database\Eloquent\Collection {#1199
              #items: array:1 [
                0 => App\Models\Term {#1200
                  #connection: "mysql"
                  #table: "terms"
                  #primaryKey: "id"
                  #keyType: "int"
                  +incrementing: false
                  #with: []
                  #withCount: []
                  +preventsLazyLoading: false
                  #perPage: 15
                  +exists: true
                  +wasRecentlyCreated: false
                  #escapeWhenCastingToString: false
                  #attributes: array:6 [
                    "id" => 5459
                    "created_at" => "2026-04-10 13:58:26"
                    "updated_at" => null
                    "name" => "10"
                    "field_cases" => array:6 [ …6]
                    "field_translit" => "desjatyj"
                  ]
                  #original: array:6 [
                    "id" => 5459
                    "created_at" => "2026-04-10 13:58:26"
                    "updated_at" => null
                    "name" => "10"
                    "field_cases" => array:6 [ …6]
                    "field_translit" => "desjatyj"
                  ]
                  #changes: []
                  #casts: []
                  #classCastCache: []
                  #attributeCastCache: []
                  #dateFormat: null
                  #appends: []
                  #dispatchesEvents: []
                  #observables: []
                  #relations: []
                  #touches: []
                  +timestamps: true
                  +usesUniqueIds: false
                  #hidden: []
                  #visible: []
                  #fillable: []
                  #guarded: array:1 [
                    0 => "*"
                  ]
                }
              ]
              #escapeWhenCastingToString: false
            }
            "field_publisher" => Illuminate\Database\Eloquent\Collection {#1201
              #items: array:1 [
                0 => App\Models\Term {#1202
                  #connection: "mysql"
                  #table: "terms"
                  #primaryKey: "id"
                  #keyType: "int"
                  +incrementing: false
                  #with: []
                  #withCount: []
                  +preventsLazyLoading: false
                  #perPage: 15
                  +exists: true
                  +wasRecentlyCreated: false
                  #escapeWhenCastingToString: false
                  #attributes: array:6 [
                    "id" => 5153
                    "created_at" => "2026-04-10 13:58:26"
                    "updated_at" => null
                    "name" => "Просвещение"
                    "field_cases" => null
                    "field_translit" => "prosveschenie"
                  ]
                  #original: array:6 [
                    "id" => 5153
                    "created_at" => "2026-04-10 13:58:26"
                    "updated_at" => null
                    "name" => "Просвещение"
                    "field_cases" => null
                    "field_translit" => "prosveschenie"
                  ]
                  #changes: []
                  #casts: []
                  #classCastCache: []
                  #attributeCastCache: []
                  #dateFormat: null
                  #appends: []
                  #dispatchesEvents: []
                  #observables: []
                  #relations: []
                  #touches: []
                  +timestamps: true
                  +usesUniqueIds: false
                  #hidden: []
                  #visible: []
                  #fillable: []
                  #guarded: array:1 [
                    0 => "*"
                  ]
                }
              ]
              #escapeWhenCastingToString: false
            }
            "field_author" => Illuminate\Database\Eloquent\Collection {#1203
              #items: array:3 [
                0 => App\Models\Term {#1204
                  #connection: "mysql"
                  #table: "terms"
                  #primaryKey: "id"
                  #keyType: "int"
                  +incrementing: false
                  #with: []
                  #withCount: []
                  +preventsLazyLoading: false
                  #perPage: 15
                  +exists: true
                  +wasRecentlyCreated: false
                  #escapeWhenCastingToString: false
                  #attributes: array:12 [
                    "id" => 4061
                    "created_at" => "2026-04-10 13:58:26"
                    "updated_at" => null
                    "name" => "Габриелян"
                    "field_bio" => null
                    "field_degree_rp" => null
                    "field_foreign_lang_name" => null
                    "field_foreign_lang_patronymic" => null
                    "field_foreign_lang_surname" => null
                    "field_name" => "Олег"
                    "field_patronymic" => "Саргисович"
                    "field_surname_rp" => null
                  ]
                  #original: array:12 [
                    "id" => 4061
                    "created_at" => "2026-04-10 13:58:26"
                    "updated_at" => null
                    "name" => "Габриелян"
                    "field_bio" => null
                    "field_degree_rp" => null
                    "field_foreign_lang_name" => null
                    "field_foreign_lang_patronymic" => null
                    "field_foreign_lang_surname" => null
                    "field_name" => "Олег"
                    "field_patronymic" => "Саргисович"
                    "field_surname_rp" => null
                  ]
                  #changes: []
                  #casts: []
                  #classCastCache: []
                  #attributeCastCache: []
                  #dateFormat: null
                  #appends: []
                  #dispatchesEvents: []
                  #observables: []
                  #relations: []
                  #touches: []
                  +timestamps: true
                  +usesUniqueIds: false
                  #hidden: []
                  #visible: []
                  #fillable: []
                  #guarded: array:1 [
                    0 => "*"
                  ]
                }
                1 => App\Models\Term {#1205
                  #connection: "mysql"
                  #table: "terms"
                  #primaryKey: "id"
                  #keyType: "int"
                  +incrementing: false
                  #with: []
                  #withCount: []
                  +preventsLazyLoading: false
                  #perPage: 15
                  +exists: true
                  +wasRecentlyCreated: false
                  #escapeWhenCastingToString: false
                  #attributes: array:12 [
                    "id" => 5402
                    "created_at" => "2026-04-10 13:58:26"
                    "updated_at" => null
                    "name" => "Остроумов"
                    "field_bio" => null
                    "field_degree_rp" => null
                    "field_foreign_lang_name" => null
                    "field_foreign_lang_patronymic" => null
                    "field_foreign_lang_surname" => null
                    "field_name" => "Игорь"
                    "field_patronymic" => "Геннадьевич"
                    "field_surname_rp" => null
                  ]
                  #original: array:12 [
                    "id" => 5402
                    "created_at" => "2026-04-10 13:58:26"
                    "updated_at" => null
                    "name" => "Остроумов"
                    "field_bio" => null
                    "field_degree_rp" => null
                    "field_foreign_lang_name" => null
                    "field_foreign_lang_patronymic" => null
                    "field_foreign_lang_surname" => null
                    "field_name" => "Игорь"
                    "field_patronymic" => "Геннадьевич"
                    "field_surname_rp" => null
                  ]
                  #changes: []
                  #casts: []
                  #classCastCache: []
                  #attributeCastCache: []
                  #dateFormat: null
                  #appends: []
                  #dispatchesEvents: []
                  #observables: []
                  #relations: []
                  #touches: []
                  +timestamps: true
                  +usesUniqueIds: false
                  #hidden: []
                  #visible: []
                  #fillable: []
                  #guarded: array:1 [
                    0 => "*"
                  ]
                }
                2 => App\Models\Term {#1206
                  #connection: "mysql"
                  #table: "terms"
                  #primaryKey: "id"
                  #keyType: "int"
                  +incrementing: false
                  #with: []
                  #withCount: []
                  +preventsLazyLoading: false
                  #perPage: 15
                  +exists: true
                  +wasRecentlyCreated: false
                  #escapeWhenCastingToString: false
                  #attributes: array:12 [
                    "id" => 5786
                    "created_at" => "2026-04-10 13:58:26"
                    "updated_at" => null
                    "name" => "Сладков"
                    "field_bio" => null
                    "field_degree_rp" => null
                    "field_foreign_lang_name" => null
                    "field_foreign_lang_patronymic" => null
                    "field_foreign_lang_surname" => null
                    "field_name" => "Сергей"
                    "field_patronymic" => "Анатольевич"
                    "field_surname_rp" => null
                  ]
                  #original: array:12 [
                    "id" => 5786
                     …11
                  ]
                  #changes: []
                  #casts: []
                  #classCastCache: []
                  #attributeCastCache: []
                  #dateFormat: null
                  #appends: []
                  #dispatchesEvents: []
                  #observables: []
                  #relations: []
                  #touches: []
                  +timestamps: true
                  +usesUniqueIds: false
                  #hidden: []
                  #visible: []
                  #fillable: []
                  #guarded: array:1 [ …1]
                }
              ]
              #escapeWhenCastingToString: false
            }
            "field_author_foreign" => Illuminate\Database\Eloquent\Collection {#1207
              #items: []
              #escapeWhenCastingToString: false
            }
            "field_book_type" => Illuminate\Database\Eloquent\Collection {#1208
              #items: array:1 [
                0 => App\Models\Term {#1209
                  #connection: "mysql"
                  #table: "terms"
                  #primaryKey: "id"
                  #keyType: "int"
                  +incrementing: false
                  #with: []
                  #withCount: []
                  +preventsLazyLoading: false
                  #perPage: 15
                  +exists: true
                  +wasRecentlyCreated: false
                  #escapeWhenCastingToString: false
                  #attributes: array:10 [ …10]
                  #original: array:10 [ …10]
                  #changes: []
                  #casts: []
                  #classCastCache: []
                  #attributeCastCache: []
                  #dateFormat: null
                  #appends: []
                  #dispatchesEvents: []
                  #observables: []
                  #relations: []
                  #touches: []
                  +timestamps: true
                  +usesUniqueIds: false
                  #hidden: []
                  #visible: []
                  #fillable: []
                  #guarded: array:1 [ …1]
                }
              ]
              #escapeWhenCastingToString: false
            }
            "field_country" => Illuminate\Database\Eloquent\Collection {#1210
              #items: array:1 [
                0 => App\Models\Term {#1211
                  #connection: "mysql"
                  #table: "terms"
                  #primaryKey: "id"
                  #keyType: "int"
                  +incrementing: false
                  #with: []
                  #withCount: []
                  +preventsLazyLoading: false
                  #perPage: 15
                  +exists: true
                  +wasRecentlyCreated: false
                  #escapeWhenCastingToString: false
                  #attributes: array:6 [ …6]
                  #original: array:6 [ …6]
                  #changes: []
                  #casts: []
                  #classCastCache: []
                  #attributeCastCache: []
                  #dateFormat: null
                  #appends: []
                  #dispatchesEvents: []
                  #observables: []
                  #relations: []
                  #touches: []
                  +timestamps: true
                  +usesUniqueIds: false
                  #hidden: []
                  #visible: []
                  #fillable: []
                  #guarded: array:1 [ …1]
                }
              ]
              #escapeWhenCastingToString: false
            }
            "field_city" => Illuminate\Database\Eloquent\Collection {#1212
              #items: array:1 [
                0 => App\Models\Term {#1213
                  #connection: "mysql"
                  #table: "terms"
                  #primaryKey: "id"
                  #keyType: "int"
                  +incrementing: false
                  #with: []
                  #withCount: []
                  +preventsLazyLoading: false
                  #perPage: 15
                  +exists: true
                  +wasRecentlyCreated: false
                  #escapeWhenCastingToString: false
                  #attributes: array:6 [ …6]
                  #original: array:6 [ …6]
                  #changes: []
                  #casts: []
                  #classCastCache: []
                  #attributeCastCache: []
                  #dateFormat: null
                  #appends: []
                  #dispatchesEvents: []
                  #observables: []
                  #relations: []
                  #touches: []
                  +timestamps: true
                  +usesUniqueIds: false
                  #hidden: []
                  #visible: []
                  #fillable: []
                  #guarded: array:1 [ …1]
                }
              ]
              #escapeWhenCastingToString: false
            }
            "field_series" => Illuminate\Database\Eloquent\Collection {#1214
              #items: []
              #escapeWhenCastingToString: false
            }
            "field_umk" => Illuminate\Database\Eloquent\Collection {#1215
              #items: []
              #escapeWhenCastingToString: false
            }
            "field_level_of_education" => Illuminate\Database\Eloquent\Collection {#1216
              #items: array:1 [
                0 => App\Models\Term {#1217
                  #connection: "mysql"
                  #table: "terms"
                  #primaryKey: "id"
                  #keyType: "int"
                  +incrementing: false
                  #with: []
                  #withCount: []
                  +preventsLazyLoading: false
                  #perPage: 15
                  +exists: true
                  +wasRecentlyCreated: false
                  #escapeWhenCastingToString: false
                  #attributes: array:6 [ …6]
                  #original: array:6 [ …6]
                  #changes: []
                  #casts: []
                  #classCastCache: []
                  #attributeCastCache: []
                  #dateFormat: null
                  #appends: []
                  #dispatchesEvents: []
                  #observables: []
                  #relations: []
                  #touches: []
                  +timestamps: true
                  +usesUniqueIds: false
                  #hidden: []
                  #visible: []
                  #fillable: []
                  #guarded: array:1 [ …1]
                }
              ]
              #escapeWhenCastingToString: false
            }
            "field_standart_of_education" => Illuminate\Database\Eloquent\Collection {#1218
              #items: array:1 [
                0 => App\Models\Term {#1219
                  #connection: "mysql"
                  #table: "terms"
                  #primaryKey: "id"
                  #keyType: "int"
                  +incrementing: false
                  #with: []
                  #withCount: []
                  +preventsLazyLoading: false
                  #perPage: 15
                  +exists: true
                  +wasRecentlyCreated: false
                  #escapeWhenCastingToString: false
                  #attributes: array:10 [ …10]
                  #original: array:10 [ …10]
                  #changes: []
                  #casts: []
                  #classCastCache: []
                  #attributeCastCache: []
                  #dateFormat: null
                  #appends: []
                  #dispatchesEvents: []
                  #observables: []
                  #relations: []
                  #touches: []
                  +timestamps: true
                  +usesUniqueIds: false
                  #hidden: []
                  #visible: []
                  #fillable: []
                  #guarded: array:1 [ …1]
                }
              ]
              #escapeWhenCastingToString: false
            }
            "field_publication_number" => null
            "field_publication_type" => Illuminate\Database\Eloquent\Collection {#1220
              #items: []
              #escapeWhenCastingToString: false
            }
            "field_under_the_edition" => Illuminate\Database\Eloquent\Collection {#1221
              #items: []
              #escapeWhenCastingToString: false
            }
            "field_under_the_edition_degree" => null
            "field_cover_description" => "с молекулами"
            "field_publication_year" => "2021"
            "field_publication_year_until" => null
            "field_part" => ""
            "field_part_writing" => ""
            "field_second_foreign_language" => null
            "field_for_whom" => "Учебник для общеобразовательных организаций"
            "field_allowed" => "Допущено Министерством просвещения Российской Федерации"
            "field_reserve_field" => null
            "field_link_to_source" => null
            "field_tasks_count" => "639"
            "field_priority" => "4"
            "field_default_folder" => "/himiya_10/Gabrieljan-u21/"
            "field_isbn" => "978-5-09-081244-3"
            "field_cover" => array:1 [
              0 => "/media/himiya_10/Gabrieljan-u21/covers/cover1.webp?ts=1738362962"
            ]
            "field_cover_alts" => array:1 [
              0 => ""
            ]
            "field_covers" => array:1 [
              0 => array:4 [
                "path" => "/media/himiya_10/Gabrieljan-u21/covers/cover1.webp?ts=1738362962"
                "alt" => ""
                "width" => "1200"
                "height" => "1588"
              ]
            ]
            "field_popular_book" => null
            "field_recommended_books" => Illuminate\Database\Eloquent\Collection {#1222
              #items: []
              #escapeWhenCastingToString: false
            }
            "field_new_book" => Illuminate\Database\Eloquent\Collection {#1223
              #items: []
              #escapeWhenCastingToString: false
            }
            "field_old_book" => Illuminate\Database\Eloquent\Collection {#1224
              #items: []
              #escapeWhenCastingToString: false
            }
            "field_url" => "/10-klass/himiya/gabrieljan-uchebnik"
            "field_cover_color" => Illuminate\Database\Eloquent\Collection {#1225
              #items: array:2 [
                0 => App\Models\Term {#1226
                  #connection: "mysql"
                  #table: "terms"
                  #primaryKey: "id"
                  #keyType: "int"
                  +incrementing: false
                  #with: []
                  #withCount: []
                  +preventsLazyLoading: false
                  #perPage: 15
                  +exists: true
                  +wasRecentlyCreated: false
                  #escapeWhenCastingToString: false
                  #attributes: array:6 [ …6]
                  #original: array:6 [ …6]
                  #changes: []
                  #casts: []
                  #classCastCache: []
                  #attributeCastCache: []
                  #dateFormat: null
                  #appends: []
                  #dispatchesEvents: []
                  #observables: []
                  #relations: []
                  #touches: []
                  +timestamps: true
                  +usesUniqueIds: false
                  #hidden: []
                  #visible: []
                  #fillable: []
                  #guarded: array:1 [ …1]
                }
                1 => App\Models\Term {#1227
                  #connection: "mysql"
                  #table: "terms"
                  #primaryKey: "id"
                  #keyType: "int"
                  +incrementing: false
                  #with: []
                  #withCount: []
                  +preventsLazyLoading: false
                  #perPage: 15
                  +exists: true
                  +wasRecentlyCreated: false
                  #escapeWhenCastingToString: false
                  #attributes: array:6 [ …6]
                  #original: array:6 [ …6]
                  #changes: []
                  #casts: []
                  #classCastCache: []
                  #attributeCastCache: []
                  #dateFormat: null
                  #appends: []
                  #dispatchesEvents: []
                  #observables: []
                  #relations: []
                  #touches: []
                  +timestamps: true
                  +usesUniqueIds: false
                  #hidden: []
                  #visible: []
                  #fillable: []
                  #guarded: array:1 [ …1]
                }
              ]
              #escapeWhenCastingToString: false
            }
            "field_metatags_title" => null
            "field_metatags_description" => null
            "field_h1" => null
            "field_description_top" => null
            "field_description_bottom" => null
            "breadcrumbs" => array:3 [
              "class" => 381
              "subject" => 558
              "class_subject" => 500
            ]
          ]
          #original: array:50 [
            "id" => 3630
            "created_at" => "2026-04-10 13:58:26"
            "updated_at" => null
            "field_tree_default_status" => "tasks"
            "field_pages_status" => null
            "field_subject" => Illuminate\Database\Eloquent\Collection {#1197}
            "field_class" => Illuminate\Database\Eloquent\Collection {#1199}
            "field_publisher" => Illuminate\Database\Eloquent\Collection {#1201}
            "field_author" => Illuminate\Database\Eloquent\Collection {#1203}
            "field_author_foreign" => Illuminate\Database\Eloquent\Collection {#1207}
            "field_book_type" => Illuminate\Database\Eloquent\Collection {#1208}
            "field_country" => Illuminate\Database\Eloquent\Collection {#1210}
            "field_city" => Illuminate\Database\Eloquent\Collection {#1212}
            "field_series" => Illuminate\Database\Eloquent\Collection {#1214}
            "field_umk" => Illuminate\Database\Eloquent\Collection {#1215}
            "field_level_of_education" => Illuminate\Database\Eloquent\Collection {#1216}
            "field_standart_of_education" => Illuminate\Database\Eloquent\Collection {#1218}
            "field_publication_number" => null
            "field_publication_type" => Illuminate\Database\Eloquent\Collection {#1220}
            "field_under_the_edition" => Illuminate\Database\Eloquent\Collection {#1221}
            "field_under_the_edition_degree" => null
            "field_cover_description" => "с молекулами"
            "field_publication_year" => "2021"
            "field_publication_year_until" => null
            "field_part" => ""
            "field_part_writing" => ""
            "field_second_foreign_language" => null
            "field_for_whom" => "Учебник для общеобразовательных организаций"
            "field_allowed" => "Допущено Министерством просвещения Российской Федерации"
            "field_reserve_field" => null
            "field_link_to_source" => null
            "field_tasks_count" => "639"
            "field_priority" => "4"
            "field_default_folder" => "/himiya_10/Gabrieljan-u21/"
            "field_isbn" => "978-5-09-081244-3"
            "field_cover" => array:1 [
              0 => "/media/himiya_10/Gabrieljan-u21/covers/cover1.webp?ts=1738362962"
            ]
            "field_cover_alts" => array:1 [
              0 => ""
            ]
            "field_covers" => array:1 [
              0 => array:4 [
                "path" => "/media/himiya_10/Gabrieljan-u21/covers/cover1.webp?ts=1738362962"
                "alt" => ""
                "width" => "1200"
                "height" => "1588"
              ]
            ]
            "field_popular_book" => null
            "field_recommended_books" => Illuminate\Database\Eloquent\Collection {#1222}
            "field_new_book" => Illuminate\Database\Eloquent\Collection {#1223}
            "field_old_book" => Illuminate\Database\Eloquent\Collection {#1224}
            "field_url" => "/10-klass/himiya/gabrieljan-uchebnik"
            "field_cover_color" => Illuminate\Database\Eloquent\Collection {#1225}
            "field_metatags_title" => null
            "field_metatags_description" => null
            "field_h1" => null
            "field_description_top" => null
            "field_description_bottom" => null
            "breadcrumbs" => array:3 [
              "class" => 381
              "subject" => 558
              "class_subject" => 500
            ]
          ]
          #changes: []
          #casts: []
          #classCastCache: []
          #attributeCastCache: []
          #dateFormat: null
          #appends: []
          #dispatchesEvents: []
          #observables: []
          #relations: []
          #touches: []
          +timestamps: true
          +usesUniqueIds: false
          #hidden: []
          #visible: []
          #fillable: []
          #guarded: array:1 [
            0 => "*"
          ]
        }
      ]
      #escapeWhenCastingToString: false
    }
    "page" => Illuminate\Database\Eloquent\Collection {#1640
      #items: array:1 [
        0 => App\Models\BookPage {#1231
          #connection: "mysql"
          #table: "book_pages"
          #primaryKey: "id"
          #keyType: "int"
          +incrementing: true
          #with: []
          #withCount: []
          +preventsLazyLoading: false
          #perPage: 15
          +exists: true
          +wasRecentlyCreated: false
          #escapeWhenCastingToString: false
          #attributes: array:21 [
            "id" => 903577
            "created_at" => "2026-04-10 13:58:26"
            "updated_at" => null
            "field_page_start" => "119"
            "field_url" => "/10-klass/himiya/gabrieljan-uchebnik/page-119"
            "field_display_title" => "119"
            "field_folder" => "1"
            "field_image_name" => "119"
            "field_branch_parent" => Illuminate\Database\Eloquent\Collection {#1235
              #items: []
              #escapeWhenCastingToString: false
            }
            "field_weight" => "0"
            "field_book_parent" => Illuminate\Database\Eloquent\Collection {#1234
              #items: array:1 [
                0 => App\Models\Book {#1236
                  #connection: "mysql"
                  #table: "books"
                  #primaryKey: "id"
                  #keyType: "int"
                  +incrementing: false
                  #with: []
                  #withCount: []
                  +preventsLazyLoading: false
                  #perPage: 15
                  +exists: true
                  +wasRecentlyCreated: false
                  #escapeWhenCastingToString: false
                  #attributes: array:50 [ …50]
                  #original: array:50 [ …50]
                  #changes: []
                  #casts: []
                  #classCastCache: []
                  #attributeCastCache: []
                  #dateFormat: null
                  #appends: []
                  #dispatchesEvents: []
                  #observables: []
                  #relations: []
                  #touches: []
                  +timestamps: true
                  +usesUniqueIds: false
                  #hidden: []
                  #visible: []
                  #fillable: []
                  #guarded: array:1 [ …1]
                }
              ]
              #escapeWhenCastingToString: false
            }
            "field_metatags_title" => null
            "field_metatags_description" => null
            "field_h1" => null
            "field_description_top" => null
            "field_description_bottom" => null
            "edition_groups" => Illuminate\Database\Eloquent\Collection {#1268
              #items: []
              #escapeWhenCastingToString: false
            }
            "content" => Illuminate\Database\Eloquent\Collection {#1269
              #items: array:1 [
                0 => App\Models\Element {#1270
                  #connection: "mysql"
                  #table: "elements"
                  #primaryKey: "id"
                  #keyType: "int"
                  +incrementing: true
                  #with: []
                  #withCount: []
                  +preventsLazyLoading: false
                  #perPage: 15
                  +exists: true
                  +wasRecentlyCreated: false
                  #escapeWhenCastingToString: false
                  #attributes: array:6 [ …6]
                  #original: array:6 [ …6]
                  #changes: []
                  #casts: []
                  #classCastCache: []
                  #attributeCastCache: []
                  #dateFormat: null
                  #appends: []
                  #dispatchesEvents: []
                  #observables: []
                  #relations: []
                  #touches: []
                  +timestamps: true
                  +usesUniqueIds: false
                  #hidden: []
                  #visible: []
                  #fillable: []
                  #guarded: array:1 [ …1]
                }
              ]
              #escapeWhenCastingToString: false
            }
            "next" => array:2 [
              "refs" => "903578"
              "type" => "book_page"
            ]
            "previous" => array:2 [
              "refs" => "903576"
              "type" => "book_page"
            ]
            "tasks" => Illuminate\Database\Eloquent\Collection {#1278
              #items: array:12 [
                0 => App\Models\Task {#1279
                  #connection: "mysql"
                  #table: "tasks"
                  #primaryKey: "id"
                  #keyType: "int"
                  +incrementing: true
                  #with: []
                  #withCount: []
                  +preventsLazyLoading: false
                  #perPage: 15
                  +exists: true
                  +wasRecentlyCreated: false
                  #escapeWhenCastingToString: false
                  #attributes: array:24 [ …24]
                  #original: array:24 [ …24]
                  #changes: []
                  #casts: []
                  #classCastCache: []
                  #attributeCastCache: []
                  #dateFormat: null
                  #appends: []
                  #dispatchesEvents: []
                  #observables: []
                  #relations: []
                  #touches: []
                  +timestamps: true
                  +usesUniqueIds: false
                  #hidden: []
                  #visible: []
                  #fillable: []
                  #guarded: array:1 [ …1]
                }
                1 => App\Models\Task {#1451
                  #connection: "mysql"
                  #table: "tasks"
                  #primaryKey: "id"
                  #keyType: "int"
                  +incrementing: true
                  #with: []
                  #withCount: []
                  +preventsLazyLoading: false
                  #perPage: 15
                  +exists: true
                  +wasRecentlyCreated: false
                  #escapeWhenCastingToString: false
                  #attributes: array:24 [ …24]
                  #original: array:24 [ …24]
                  #changes: []
                  #casts: []
                  #classCastCache: []
                  #attributeCastCache: []
                  #dateFormat: null
                  #appends: []
                  #dispatchesEvents: []
                  #observables: []
                  #relations: []
                  #touches: []
                  +timestamps: true
                  +usesUniqueIds: false
                  #hidden: []
                  #visible: []
                  #fillable: []
                  #guarded: array:1 [ …1]
                }
                2 => App\Models\Task {#1474
                  #connection: "mysql"
                  #table: "tasks"
                  #primaryKey: "id"
                  #keyType: "int"
                  +incrementing: true
                  #with: []
                  #withCount: []
                  +preventsLazyLoading: false
                  #perPage: 15
                  +exists: true
                  +wasRecentlyCreated: false
                  #escapeWhenCastingToString: false
                  #attributes: array:24 [ …24]
                  #original: array:24 [ …24]
                  #changes: []
                  #casts: []
                  #classCastCache: []
                  #attributeCastCache: []
                  #dateFormat: null
                  #appends: []
                  #dispatchesEvents: []
                  #observables: []
                  #relations: []
                  #touches: []
                  +timestamps: true
                  +usesUniqueIds: false
                  #hidden: []
                  #visible: []
                  #fillable: []
                  #guarded: array:1 [ …1]
                }
                3 => App\Models\Task {#1497
                  #connection: "mysql"
                  #table: "tasks"
                  #primaryKey: "id"
                  #keyType: "int"
                  +incrementing: true
                  #with: []
                  #withCount: []
                  +preventsLazyLoading: false
                  #perPage: 15
                  +exists: true
                  +wasRecentlyCreated: false
                  #escapeWhenCastingToString: false
                  #attributes: array:24 [ …24]
                  #original: array:24 [ …24]
                  #changes: []
                  #casts: []
                  #classCastCache: []
                  #attributeCastCache: []
                  #dateFormat: null
                  #appends: []
                  #dispatchesEvents: []
                  #observables: []
                  #relations: []
                  #touches: []
                  +timestamps: true
                  +usesUniqueIds: false
                  #hidden: []
                  #visible: []
                  #fillable: []
                  #guarded: array:1 [ …1]
                }
                4 => App\Models\Task {#1520
                  #connection: "mysql"
                  #table: "tasks"
                  #primaryKey: "id"
                  #keyType: "int"
                  +incrementing: true
                  #with: []
                  #withCount: []
                  +preventsLazyLoading: false
                  #perPage: 15
                  +exists: true
                  +wasRecentlyCreated: false
                  #escapeWhenCastingToString: false
                  #attributes: array:24 [ …24]
                  #original: array:24 [ …24]
                  #changes: []
                  #casts: []
                  #classCastCache: []
                  #attributeCastCache: []
                  #dateFormat: null
                  #appends: []
                  #dispatchesEvents: []
                  #observables: []
                  #relations: []
                  #touches: []
                  +timestamps: true
                  +usesUniqueIds: false
                  #hidden: []
                  #visible: []
                  #fillable: []
                  #guarded: array:1 [ …1]
                }
                5 => App\Models\Task {#1543
                  #connection: "mysql"
                  #table: "tasks"
                  #primaryKey: "id"
                  #keyType: "int"
                  +incrementing: true
                  #with: []
                  #withCount: []
                  +preventsLazyLoading: false
                  #perPage: 15
                  +exists: true
                  +wasRecentlyCreated: false
                  #escapeWhenCastingToString: false
                  #attributes: array:24 [ …24]
                  #original: array:24 [ …24]
                  #changes: []
                  #casts: []
                  #classCastCache: []
                  #attributeCastCache: []
                  #dateFormat: null
                  #appends: []
                  #dispatchesEvents: []
                  #observables: []
                  #relations: []
                  #touches: []
                  +timestamps: true
                  +usesUniqueIds: false
                  #hidden: []
                  #visible: []
                  #fillable: []
                  #guarded: array:1 [ …1]
                }
                6 => App\Models\Task {#1566
                  #connection: "mysql"
                  #table: "tasks"
                  #primaryKey: "id"
                  #keyType: "int"
                  +incrementing: true
                  #with: []
                  #withCount: []
                  +preventsLazyLoading: false
                  #perPage: 15
                  +exists: true
                  +wasRecentlyCreated: false
                  #escapeWhenCastingToString: false
                  #attributes: array:24 [ …24]
                  #original: array:24 [ …24]
                  #changes: []
                  #casts: []
                  #classCastCache: []
                  #attributeCastCache: []
                  #dateFormat: null
                  #appends: []
                  #dispatchesEvents: []
                  #observables: []
                  #relations: []
                  #touches: []
                  +timestamps: true
                  +usesUniqueIds: false
                  #hidden: []
                  #visible: []
                  #fillable: []
                  #guarded: array:1 [ …1]
                }
                7 => App\Models\Task {#1583
                  #connection: "mysql"
                  #table: "tasks"
                  #primaryKey: "id"
                  #keyType: "int"
                  +incrementing: true
                  #with: []
                  #withCount: []
                  +preventsLazyLoading: false
                  #perPage: 15
                  +exists: true
                  +wasRecentlyCreated: false
                  #escapeWhenCastingToString: false
                  #attributes: array:24 [ …24]
                  #original: array:24 [ …24]
                  #changes: []
                  #casts: []
                  #classCastCache: []
                  #attributeCastCache: []
                  #dateFormat: null
                  #appends: []
                  #dispatchesEvents: []
                  #observables: []
                  #relations: []
                  #touches: []
                  +timestamps: true
                  +usesUniqueIds: false
                  #hidden: []
                  #visible: []
                  #fillable: []
                  #guarded: array:1 [ …1]
                }
                8 => App\Models\Task {#1594
                  #connection: "mysql"
                  #table: "tasks"
                  #primaryKey: "id"
                  #keyType: "int"
                  +incrementing: true
                  #with: []
                  #withCount: []
                  +preventsLazyLoading: false
                  #perPage: 15
                  +exists: true
                  +wasRecentlyCreated: false
                  #escapeWhenCastingToString: false
                  #attributes: array:24 [ …24]
                  #original: array:24 [ …24]
                  #changes: []
                  #casts: []
                  #classCastCache: []
                  #attributeCastCache: []
                  #dateFormat: null
                  #appends: []
                  #dispatchesEvents: []
                  #observables: []
                  #relations: []
                  #touches: []
                  +timestamps: true
                  +usesUniqueIds: false
                  #hidden: []
                  #visible: []
                  #fillable: []
                  #guarded: array:1 [ …1]
                }
                9 => App\Models\Task {#1605
                  #connection: "mysql"
                  #table: "tasks"
                  #primaryKey: "id"
                  #keyType: "int"
                  +incrementing: true
                  #with: []
                  #withCount: []
                  +preventsLazyLoading: false
                  #perPage: 15
                  +exists: true
                  +wasRecentlyCreated: false
                  #escapeWhenCastingToString: false
                  #attributes: array:24 [ …24]
                  #original: array:24 [ …24]
                  #changes: []
                  #casts: []
                  #classCastCache: []
                  #attributeCastCache: []
                  #dateFormat: null
                  #appends: []
                  #dispatchesEvents: []
                  #observables: []
                  #relations: []
                  #touches: []
                  +timestamps: true
                  +usesUniqueIds: false
                  #hidden: []
                  #visible: []
                  #fillable: []
                  #guarded: array:1 [ …1]
                }
                10 => App\Models\Task {#1616
                  #connection: "mysql"
                  #table: "tasks"
                  #primaryKey: "id"
                  #keyType: "int"
                  +incrementing: true
                  #with: []
                  #withCount: []
                  +preventsLazyLoading: false
                  #perPage: 15
                  +exists: true
                  +wasRecentlyCreated: false
                  #escapeWhenCastingToString: false
                  #attributes: array:24 [ …24]
                  #original: array:24 [ …24]
                  #changes: []
                  #casts: []
                  #classCastCache: []
                  #attributeCastCache: []
                  #dateFormat: null
                  #appends: []
                  #dispatchesEvents: []
                  #observables: []
                  #relations: []
                  #touches: []
                  +timestamps: true
                  +usesUniqueIds: false
                  #hidden: []
                  #visible: []
                  #fillable: []
                  #guarded: array:1 [ …1]
                }
                11 => App\Models\Task {#1627
                  #connection: "mysql"
                  #table: "tasks"
                  #primaryKey: "id"
                  #keyType: "int"
                  +incrementing: true
                  #with: []
                  #withCount: []
                  +preventsLazyLoading: false
                  #perPage: 15
                  +exists: true
                  +wasRecentlyCreated: false
                  #escapeWhenCastingToString: false
                  #attributes: array:24 [ …24]
                  #original: array:24 [ …24]
                  #changes: []
                  #casts: []
                  #classCastCache: []
                  #attributeCastCache: []
                  #dateFormat: null
                  #appends: []
                  #dispatchesEvents: []
                  #observables: []
                  #relations: []
                  #touches: []
                  +timestamps: true
                  +usesUniqueIds: false
                  #hidden: []
                  #visible: []
                  #fillable: []
                  #guarded: array:1 [ …1]
                }
              ]
              #escapeWhenCastingToString: false
            }
          ]
          #original: array:21 [
            "id" => 903577
            "created_at" => "2026-04-10 13:58:26"
            "updated_at" => null
            "field_page_start" => "119"
            "field_url" => "/10-klass/himiya/gabrieljan-uchebnik/page-119"
            "field_display_title" => "119"
            "field_folder" => "1"
            "field_image_name" => "119"
            "field_branch_parent" => Illuminate\Database\Eloquent\Collection {#1235}
            "field_weight" => "0"
            "field_book_parent" => Illuminate\Database\Eloquent\Collection {#1234}
            "field_metatags_title" => null
            "field_metatags_description" => null
            "field_h1" => null
            "field_description_top" => null
            "field_description_bottom" => null
            "edition_groups" => Illuminate\Database\Eloquent\Collection {#1268}
            "content" => Illuminate\Database\Eloquent\Collection {#1269}
            "next" => array:2 [
              "refs" => "903578"
              "type" => "book_page"
            ]
            "previous" => array:2 [
              "refs" => "903576"
              "type" => "book_page"
            ]
            "tasks" => Illuminate\Database\Eloquent\Collection {#1278}
          ]
          #changes: []
          #casts: []
          #classCastCache: []
          #attributeCastCache: []
          #dateFormat: null
          #appends: []
          #dispatchesEvents: []
          #observables: []
          #relations: []
          #touches: []
          +timestamps: true
          +usesUniqueIds: false
          #hidden: []
          #visible: []
          #fillable: []
          #guarded: array:1 [
            0 => "*"
          ]
        }
      ]
      #escapeWhenCastingToString: false
    }
  ]
  #original: array:24 [
    "id" => 631343
    "created_at" => "2026-04-10 13:58:26"
    "updated_at" => null
    "field_page_start" => "119"
    "field_page_end" => null
    "field_url" => "/10-klass/himiya/gabrieljan-uchebnik/14-7"
    "field_display_title" => "7"
    "field_outside_task" => null
    "field_task_type" => Illuminate\Database\Eloquent\Collection {#331}
    "field_metatags_title" => null
    "field_metatags_description" => null
    "field_h1" => null
    "field_description_top" => null
    "field_description_bottom" => null
    "field_match" => null
    "breadcrumbs" => []
    "edition_groups" => Illuminate\Database\Eloquent\Collection {#1026}
    "top_parent_branch" => Illuminate\Database\Eloquent\Collection {#342}
    "parent_branches" => Illuminate\Database\Eloquent\Collection {#1066}
    "content" => Illuminate\Database\Eloquent\Collection {#1178}
    "next" => array:2 [
      "refs" => "631344"
      "type" => "task"
    ]
    "previous" => array:2 [
      "refs" => "631342"
      "type" => "task"
    ]
    "book" => Illuminate\Database\Eloquent\Collection {#1195}
    "page" => array:2 [
      "refs" => "903577"
      "type" => "book_page"
    ]
  ]
  #changes: []
  #casts: []
  #classCastCache: []
  #attributeCastCache: []
  #dateFormat: null
  #appends: []
  #dispatchesEvents: []
  #observables: []
  #relations: []
  #touches: []
  +timestamps: true
  +usesUniqueIds: false
  #hidden: []
  #visible: []
  #fillable: []
  #guarded: array:1 [
    0 => "*"
  ]
}
№7 (с. 119)
Условие. №7 (с. 119)
Химия, 10 класс Учебник, авторы: Габриелян Олег Саргисович, Остроумов Игорь Геннадьевич, Сладков Сергей Анатольевич, издательство Просвещение, Москва, 2021, белого цвета, страница 119, номер 7, Условие
Решение. №7 (с. 119)
Химия, 10 класс Учебник, авторы: Габриелян Олег Саргисович, Остроумов Игорь Геннадьевич, Сладков Сергей Анатольевич, издательство Просвещение, Москва, 2021, белого цвета, страница 119, номер 7, Решение

Помогло решение? Оставьте отзыв в комментариях ниже.

Присоединяйтесь к Телеграм-группе @top_gdz

Присоединиться

Мы подготовили для вас ответ c подробным объяснением домашего задания по химии за 10 класс, для упражнения номер 7 расположенного на странице 119 к учебнику 2021 года издания для учащихся школ и гимназий.

Теперь на нашем сайте ГДЗ.ТОП вы всегда легко и бесплатно найдёте условие с правильным ответом на вопрос «Как решить ДЗ» и «Как сделать» задание по химии к упражнению №7 (с. 119), авторов: Габриелян (Олег Саргисович), Остроумов (Игорь Геннадьевич), Сладков (Сергей Анатольевич), ФГОС (старый) углублённый уровень обучения учебного пособия издательства Просвещение.