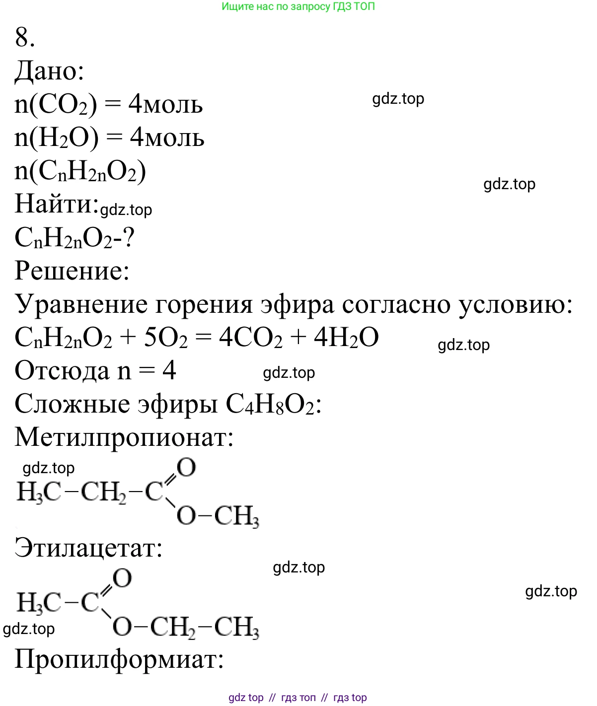
Номер 8, страница 295 - гдз по химии 10 класс учебник Габриелян, Остроумов

Химия, 10 класс Учебник, авторы: Габриелян Олег Саргисович, Остроумов Игорь Геннадьевич, Сладков Сергей Анатольевич, издательство Просвещение, Москва, 2021, белого цвета

Авторы: Габриелян О. С., Остроумов И. Г., Сладков С. А.

Тип: Учебник

Издательство: Просвещение

Год издания: 2021 - 2026

Уровень обучения: углублённый

Цвет обложки: белый, красный с молекулами

ISBN: 978-5-09-081244-3

Допущено Министерством просвещения Российской Федерации

Глава VIII. Карбоновые кислоты и их производные. Параграф 38. Сложные эфиры - номер 8, страница 295.

App\Models\Task {#1024 // resources/views/models/task/default.blade.php
  #connection: "mysql"
  #table: "tasks"
  #primaryKey: "id"
  #keyType: "int"
  +incrementing: true
  #with: []
  #withCount: []
  +preventsLazyLoading: false
  #perPage: 15
  +exists: true
  +wasRecentlyCreated: false
  #escapeWhenCastingToString: false
  #attributes: array:24 [
    "id" => 631664
    "created_at" => "2026-04-10 13:58:26"
    "updated_at" => null
    "field_page_start" => "295"
    "field_page_end" => null
    "field_url" => "/10-klass/himiya/gabrieljan-uchebnik/38-8"
    "field_display_title" => "8"
    "field_outside_task" => null
    "field_task_type" => Illuminate\Database\Eloquent\Collection {#335
      #items: array:1 [
        0 => App\Models\Term {#1029
          #connection: "mysql"
          #table: "terms"
          #primaryKey: "id"
          #keyType: "int"
          +incrementing: false
          #with: []
          #withCount: []
          +preventsLazyLoading: false
          #perPage: 15
          +exists: true
          +wasRecentlyCreated: false
          #escapeWhenCastingToString: false
          #attributes: array:6 [
            "id" => 26
            "created_at" => "2026-04-10 13:58:26"
            "updated_at" => null
            "name" => "номер"
            "field_cases" => array:6 [
              "field_accusative_case" => "номер"
              "field_creative_case" => "номером"
              "field_dative_case" => "номеру"
              "field_genitive_case" => "номера"
              "field_nominative_case" => "номер"
              "field_prepositional_case" => "номере"
            ]
            "field_short_name" => ""
          ]
          #original: array:6 [
            "id" => 26
            "created_at" => "2026-04-10 13:58:26"
            "updated_at" => null
            "name" => "номер"
            "field_cases" => array:6 [
              "field_accusative_case" => "номер"
              "field_creative_case" => "номером"
              "field_dative_case" => "номеру"
              "field_genitive_case" => "номера"
              "field_nominative_case" => "номер"
              "field_prepositional_case" => "номере"
            ]
            "field_short_name" => ""
          ]
          #changes: []
          #casts: []
          #classCastCache: []
          #attributeCastCache: []
          #dateFormat: null
          #appends: []
          #dispatchesEvents: []
          #observables: []
          #relations: []
          #touches: []
          +timestamps: true
          +usesUniqueIds: false
          #hidden: []
          #visible: []
          #fillable: []
          #guarded: array:1 [
            0 => "*"
          ]
        }
      ]
      #escapeWhenCastingToString: false
    }
    "field_metatags_title" => null
    "field_metatags_description" => null
    "field_h1" => null
    "field_description_top" => null
    "field_description_bottom" => null
    "field_match" => null
    "breadcrumbs" => []
    "edition_groups" => Illuminate\Database\Eloquent\Collection {#1026
      #items: []
      #escapeWhenCastingToString: false
    }
    "top_parent_branch" => Illuminate\Database\Eloquent\Collection {#340
      #items: array:1 [
        0 => App\Models\Branch {#1023
          #connection: "mysql"
          #table: "branches"
          #primaryKey: "id"
          #keyType: "int"
          +incrementing: true
          #with: []
          #withCount: []
          +preventsLazyLoading: false
          #perPage: 15
          +exists: true
          +wasRecentlyCreated: false
          #escapeWhenCastingToString: false
          #attributes: array:24 [
            "id" => 631173
            "created_at" => "2026-04-10 13:58:26"
            "updated_at" => null
            "field_display_title" => "Карбоновые кислоты и их производные"
            "field_branch_order" => "VIII"
            "field_url" => null
            "field_branch_type" => Illuminate\Database\Eloquent\Collection {#331
              #items: array:1 [
                0 => App\Models\Term {#1033
                  #connection: "mysql"
                  #table: "terms"
                  #primaryKey: "id"
                  #keyType: "int"
                  +incrementing: false
                  #with: []
                  #withCount: []
                  +preventsLazyLoading: false
                  #perPage: 15
                  +exists: true
                  +wasRecentlyCreated: false
                  #escapeWhenCastingToString: false
                  #attributes: array:7 [
                    "id" => 29
                    "created_at" => "2026-04-10 13:58:26"
                    "updated_at" => null
                    "name" => "Глава"
                    "field_cases" => array:6 [ …6]
                    "field_page_check_not_needed" => null
                    "field_short_name" => null
                  ]
                  #original: array:7 [
                    "id" => 29
                    "created_at" => "2026-04-10 13:58:26"
                    "updated_at" => null
                    "name" => "Глава"
                    "field_cases" => array:6 [ …6]
                    "field_page_check_not_needed" => null
                    "field_short_name" => null
                  ]
                  #changes: []
                  #casts: []
                  #classCastCache: []
                  #attributeCastCache: []
                  #dateFormat: null
                  #appends: []
                  #dispatchesEvents: []
                  #observables: []
                  #relations: []
                  #touches: []
                  +timestamps: true
                  +usesUniqueIds: false
                  #hidden: []
                  #visible: []
                  #fillable: []
                  #guarded: array:1 [
                    0 => "*"
                  ]
                }
              ]
              #escapeWhenCastingToString: false
            }
            "field_page_start" => "254"
            "field_branch_display" => "0"
            "field_branch_expanded" => "0"
            "field_display_branch_in_title" => "1"
            "field_display_task_interval" => "0"
            "field_display_branch_page" => "1"
            "field_branch_title_in_content" => "0"
            "field_navigation_title" => null
            "field_metatags_title" => null
            "field_metatags_description" => null
            "field_h1" => null
            "field_description_top" => null
            "field_description_bottom" => null
            "field_branch_cover" => []
            "field_branch_covers" => []
            "book" => Illuminate\Database\Eloquent\Collection {#1030
              #items: array:1 [
                0 => App\Models\Book {#1032
                  #connection: "mysql"
                  #table: "books"
                  #primaryKey: "id"
                  #keyType: "int"
                  +incrementing: false
                  #with: []
                  #withCount: []
                  +preventsLazyLoading: false
                  #perPage: 15
                  +exists: true
                  +wasRecentlyCreated: false
                  #escapeWhenCastingToString: false
                  #attributes: array:50 [
                    "id" => 3630
                    "created_at" => "2026-04-10 13:58:26"
                    "updated_at" => null
                    "field_tree_default_status" => "tasks"
                    "field_pages_status" => null
                    "field_subject" => Illuminate\Database\Eloquent\Collection {#1034 …2}
                    "field_class" => Illuminate\Database\Eloquent\Collection {#1036 …2}
                    "field_publisher" => Illuminate\Database\Eloquent\Collection {#1038 …2}
                    "field_author" => Illuminate\Database\Eloquent\Collection {#1040 …2}
                    "field_author_foreign" => Illuminate\Database\Eloquent\Collection {#1044 …2}
                    "field_book_type" => Illuminate\Database\Eloquent\Collection {#1045 …2}
                    "field_country" => Illuminate\Database\Eloquent\Collection {#1047 …2}
                    "field_city" => Illuminate\Database\Eloquent\Collection {#1049 …2}
                    "field_series" => Illuminate\Database\Eloquent\Collection {#1051 …2}
                    "field_umk" => Illuminate\Database\Eloquent\Collection {#1052 …2}
                    "field_level_of_education" => Illuminate\Database\Eloquent\Collection {#1053 …2}
                    "field_standart_of_education" => Illuminate\Database\Eloquent\Collection {#1055 …2}
                    "field_publication_number" => null
                    "field_publication_type" => Illuminate\Database\Eloquent\Collection {#1057 …2}
                    "field_under_the_edition" => Illuminate\Database\Eloquent\Collection {#1058 …2}
                    "field_under_the_edition_degree" => null
                    "field_cover_description" => "с молекулами"
                    "field_publication_year" => "2021"
                    "field_publication_year_until" => null
                    "field_part" => ""
                    "field_part_writing" => ""
                    "field_second_foreign_language" => null
                    "field_for_whom" => "Учебник для общеобразовательных организаций"
                    "field_allowed" => "Допущено Министерством просвещения Российской Федерации"
                    "field_reserve_field" => null
                    "field_link_to_source" => null
                    "field_tasks_count" => "639"
                    "field_priority" => "4"
                    "field_default_folder" => "/himiya_10/Gabrieljan-u21/"
                    "field_isbn" => "978-5-09-081244-3"
                    "field_cover" => array:1 [ …1]
                    "field_cover_alts" => array:1 [ …1]
                    "field_covers" => array:1 [ …1]
                    "field_popular_book" => null
                    "field_recommended_books" => Illuminate\Database\Eloquent\Collection {#1059 …2}
                    "field_new_book" => Illuminate\Database\Eloquent\Collection {#1060 …2}
                    "field_old_book" => Illuminate\Database\Eloquent\Collection {#1061 …2}
                    "field_url" => "/10-klass/himiya/gabrieljan-uchebnik"
                    "field_cover_color" => Illuminate\Database\Eloquent\Collection {#1062 …2}
                    "field_metatags_title" => null
                    "field_metatags_description" => null
                    "field_h1" => null
                    "field_description_top" => null
                    "field_description_bottom" => null
                    "breadcrumbs" => array:3 [ …3]
                  ]
                  #original: array:50 [
                    "id" => 3630
                    "created_at" => "2026-04-10 13:58:26"
                    "updated_at" => null
                    "field_tree_default_status" => "tasks"
                    "field_pages_status" => null
                    "field_subject" => Illuminate\Database\Eloquent\Collection {#1034 …2}
                    "field_class" => Illuminate\Database\Eloquent\Collection {#1036 …2}
                    "field_publisher" => Illuminate\Database\Eloquent\Collection {#1038 …2}
                    "field_author" => Illuminate\Database\Eloquent\Collection {#1040 …2}
                    "field_author_foreign" => Illuminate\Database\Eloquent\Collection {#1044 …2}
                    "field_book_type" => Illuminate\Database\Eloquent\Collection {#1045 …2}
                    "field_country" => Illuminate\Database\Eloquent\Collection {#1047 …2}
                    "field_city" => Illuminate\Database\Eloquent\Collection {#1049 …2}
                    "field_series" => Illuminate\Database\Eloquent\Collection {#1051 …2}
                    "field_umk" => Illuminate\Database\Eloquent\Collection {#1052 …2}
                    "field_level_of_education" => Illuminate\Database\Eloquent\Collection {#1053 …2}
                    "field_standart_of_education" => Illuminate\Database\Eloquent\Collection {#1055 …2}
                    "field_publication_number" => null
                    "field_publication_type" => Illuminate\Database\Eloquent\Collection {#1057 …2}
                    "field_under_the_edition" => Illuminate\Database\Eloquent\Collection {#1058 …2}
                    "field_under_the_edition_degree" => null
                    "field_cover_description" => "с молекулами"
                    "field_publication_year" => "2021"
                    "field_publication_year_until" => null
                    "field_part" => ""
                    "field_part_writing" => ""
                    "field_second_foreign_language" => null
                    "field_for_whom" => "Учебник для общеобразовательных организаций"
                    "field_allowed" => "Допущено Министерством просвещения Российской Федерации"
                    "field_reserve_field" => null
                    "field_link_to_source" => null
                    "field_tasks_count" => "639"
                    "field_priority" => "4"
                    "field_default_folder" => "/himiya_10/Gabrieljan-u21/"
                    "field_isbn" => "978-5-09-081244-3"
                    "field_cover" => array:1 [ …1]
                    "field_cover_alts" => array:1 [ …1]
                    "field_covers" => array:1 [ …1]
                    "field_popular_book" => null
                    "field_recommended_books" => Illuminate\Database\Eloquent\Collection {#1059 …2}
                    "field_new_book" => Illuminate\Database\Eloquent\Collection {#1060 …2}
                    "field_old_book" => Illuminate\Database\Eloquent\Collection {#1061 …2}
                    "field_url" => "/10-klass/himiya/gabrieljan-uchebnik"
                    "field_cover_color" => Illuminate\Database\Eloquent\Collection {#1062 …2}
                    "field_metatags_title" => null
                    "field_metatags_description" => null
                    "field_h1" => null
                    "field_description_top" => null
                    "field_description_bottom" => null
                    "breadcrumbs" => array:3 [ …3]
                  ]
                  #changes: []
                  #casts: []
                  #classCastCache: []
                  #attributeCastCache: []
                  #dateFormat: null
                  #appends: []
                  #dispatchesEvents: []
                  #observables: []
                  #relations: []
                  #touches: []
                  +timestamps: true
                  +usesUniqueIds: false
                  #hidden: []
                  #visible: []
                  #fillable: []
                  #guarded: array:1 [
                    0 => "*"
                  ]
                }
              ]
              #escapeWhenCastingToString: false
            }
            "branch_parent" => Illuminate\Database\Eloquent\Collection {#1065
              #items: []
              #escapeWhenCastingToString: false
            }
          ]
          #original: array:24 [
            "id" => 631173
            "created_at" => "2026-04-10 13:58:26"
            "updated_at" => null
            "field_display_title" => "Карбоновые кислоты и их производные"
            "field_branch_order" => "VIII"
            "field_url" => null
            "field_branch_type" => Illuminate\Database\Eloquent\Collection {#331}
            "field_page_start" => "254"
            "field_branch_display" => "0"
            "field_branch_expanded" => "0"
            "field_display_branch_in_title" => "1"
            "field_display_task_interval" => "0"
            "field_display_branch_page" => "1"
            "field_branch_title_in_content" => "0"
            "field_navigation_title" => null
            "field_metatags_title" => null
            "field_metatags_description" => null
            "field_h1" => null
            "field_description_top" => null
            "field_description_bottom" => null
            "field_branch_cover" => []
            "field_branch_covers" => []
            "book" => Illuminate\Database\Eloquent\Collection {#1030}
            "branch_parent" => Illuminate\Database\Eloquent\Collection {#1065}
          ]
          #changes: []
          #casts: []
          #classCastCache: []
          #attributeCastCache: []
          #dateFormat: null
          #appends: []
          #dispatchesEvents: []
          #observables: []
          #relations: []
          #touches: []
          +timestamps: true
          +usesUniqueIds: false
          #hidden: []
          #visible: []
          #fillable: []
          #guarded: array:1 [
            0 => "*"
          ]
        }
      ]
      #escapeWhenCastingToString: false
    }
    "parent_branches" => Illuminate\Database\Eloquent\Collection {#1066
      #items: array:2 [
        0 => App\Models\Branch {#1023}
        1 => App\Models\Branch {#1067
          #connection: "mysql"
          #table: "branches"
          #primaryKey: "id"
          #keyType: "int"
          +incrementing: true
          #with: []
          #withCount: []
          +preventsLazyLoading: false
          #perPage: 15
          +exists: true
          +wasRecentlyCreated: false
          #escapeWhenCastingToString: false
          #attributes: array:24 [
            "id" => 631180
            "created_at" => "2026-04-10 13:58:26"
            "updated_at" => null
            "field_display_title" => "Сложные эфиры"
            "field_branch_order" => "38"
            "field_url" => null
            "field_branch_type" => Illuminate\Database\Eloquent\Collection {#1068
              #items: array:1 [
                0 => App\Models\Term {#1069
                  #connection: "mysql"
                  #table: "terms"
                  #primaryKey: "id"
                  #keyType: "int"
                  +incrementing: false
                  #with: []
                  #withCount: []
                  +preventsLazyLoading: false
                  #perPage: 15
                  +exists: true
                  +wasRecentlyCreated: false
                  #escapeWhenCastingToString: false
                  #attributes: array:7 [
                    "id" => 32
                    "created_at" => "2026-04-10 13:58:26"
                    "updated_at" => null
                    "name" => "Параграф"
                    "field_cases" => array:6 [ …6]
                    "field_page_check_not_needed" => null
                    "field_short_name" => "§"
                  ]
                  #original: array:7 [
                    "id" => 32
                    "created_at" => "2026-04-10 13:58:26"
                    "updated_at" => null
                    "name" => "Параграф"
                    "field_cases" => array:6 [ …6]
                    "field_page_check_not_needed" => null
                    "field_short_name" => "§"
                  ]
                  #changes: []
                  #casts: []
                  #classCastCache: []
                  #attributeCastCache: []
                  #dateFormat: null
                  #appends: []
                  #dispatchesEvents: []
                  #observables: []
                  #relations: []
                  #touches: []
                  +timestamps: true
                  +usesUniqueIds: false
                  #hidden: []
                  #visible: []
                  #fillable: []
                  #guarded: array:1 [
                    0 => "*"
                  ]
                }
              ]
              #escapeWhenCastingToString: false
            }
            "field_page_start" => "290"
            "field_branch_display" => "0"
            "field_branch_expanded" => "0"
            "field_display_branch_in_title" => "1"
            "field_display_task_interval" => "0"
            "field_display_branch_page" => "1"
            "field_branch_title_in_content" => "0"
            "field_navigation_title" => null
            "field_metatags_title" => null
            "field_metatags_description" => null
            "field_h1" => null
            "field_description_top" => null
            "field_description_bottom" => null
            "field_branch_cover" => []
            "field_branch_covers" => []
            "book" => Illuminate\Database\Eloquent\Collection {#1070
              #items: array:1 [
                0 => App\Models\Book {#1071
                  #connection: "mysql"
                  #table: "books"
                  #primaryKey: "id"
                  #keyType: "int"
                  +incrementing: false
                  #with: []
                  #withCount: []
                  +preventsLazyLoading: false
                  #perPage: 15
                  +exists: true
                  +wasRecentlyCreated: false
                  #escapeWhenCastingToString: false
                  #attributes: array:50 [
                    "id" => 3630
                    "created_at" => "2026-04-10 13:58:26"
                    "updated_at" => null
                    "field_tree_default_status" => "tasks"
                    "field_pages_status" => null
                    "field_subject" => Illuminate\Database\Eloquent\Collection {#1072 …2}
                    "field_class" => Illuminate\Database\Eloquent\Collection {#1074 …2}
                    "field_publisher" => Illuminate\Database\Eloquent\Collection {#1076 …2}
                    "field_author" => Illuminate\Database\Eloquent\Collection {#1078 …2}
                    "field_author_foreign" => Illuminate\Database\Eloquent\Collection {#1082 …2}
                    "field_book_type" => Illuminate\Database\Eloquent\Collection {#1083 …2}
                    "field_country" => Illuminate\Database\Eloquent\Collection {#1085 …2}
                    "field_city" => Illuminate\Database\Eloquent\Collection {#1087 …2}
                    "field_series" => Illuminate\Database\Eloquent\Collection {#1089 …2}
                    "field_umk" => Illuminate\Database\Eloquent\Collection {#1090 …2}
                    "field_level_of_education" => Illuminate\Database\Eloquent\Collection {#1091 …2}
                    "field_standart_of_education" => Illuminate\Database\Eloquent\Collection {#1093 …2}
                    "field_publication_number" => null
                    "field_publication_type" => Illuminate\Database\Eloquent\Collection {#1095 …2}
                    "field_under_the_edition" => Illuminate\Database\Eloquent\Collection {#1096 …2}
                    "field_under_the_edition_degree" => null
                    "field_cover_description" => "с молекулами"
                    "field_publication_year" => "2021"
                    "field_publication_year_until" => null
                    "field_part" => ""
                    "field_part_writing" => ""
                    "field_second_foreign_language" => null
                    "field_for_whom" => "Учебник для общеобразовательных организаций"
                    "field_allowed" => "Допущено Министерством просвещения Российской Федерации"
                    "field_reserve_field" => null
                    "field_link_to_source" => null
                    "field_tasks_count" => "639"
                    "field_priority" => "4"
                    "field_default_folder" => "/himiya_10/Gabrieljan-u21/"
                    "field_isbn" => "978-5-09-081244-3"
                    "field_cover" => array:1 [ …1]
                    "field_cover_alts" => array:1 [ …1]
                    "field_covers" => array:1 [ …1]
                    "field_popular_book" => null
                    "field_recommended_books" => Illuminate\Database\Eloquent\Collection {#1097 …2}
                    "field_new_book" => Illuminate\Database\Eloquent\Collection {#1098 …2}
                    "field_old_book" => Illuminate\Database\Eloquent\Collection {#1099 …2}
                    "field_url" => "/10-klass/himiya/gabrieljan-uchebnik"
                    "field_cover_color" => Illuminate\Database\Eloquent\Collection {#1100 …2}
                    "field_metatags_title" => null
                    "field_metatags_description" => null
                    "field_h1" => null
                    "field_description_top" => null
                    "field_description_bottom" => null
                    "breadcrumbs" => array:3 [ …3]
                  ]
                  #original: array:50 [
                    "id" => 3630
                    "created_at" => "2026-04-10 13:58:26"
                    "updated_at" => null
                    "field_tree_default_status" => "tasks"
                    "field_pages_status" => null
                    "field_subject" => Illuminate\Database\Eloquent\Collection {#1072 …2}
                    "field_class" => Illuminate\Database\Eloquent\Collection {#1074 …2}
                    "field_publisher" => Illuminate\Database\Eloquent\Collection {#1076 …2}
                    "field_author" => Illuminate\Database\Eloquent\Collection {#1078 …2}
                    "field_author_foreign" => Illuminate\Database\Eloquent\Collection {#1082 …2}
                    "field_book_type" => Illuminate\Database\Eloquent\Collection {#1083 …2}
                    "field_country" => Illuminate\Database\Eloquent\Collection {#1085 …2}
                    "field_city" => Illuminate\Database\Eloquent\Collection {#1087 …2}
                    "field_series" => Illuminate\Database\Eloquent\Collection {#1089 …2}
                    "field_umk" => Illuminate\Database\Eloquent\Collection {#1090 …2}
                    "field_level_of_education" => Illuminate\Database\Eloquent\Collection {#1091 …2}
                    "field_standart_of_education" => Illuminate\Database\Eloquent\Collection {#1093 …2}
                    "field_publication_number" => null
                    "field_publication_type" => Illuminate\Database\Eloquent\Collection {#1095 …2}
                    "field_under_the_edition" => Illuminate\Database\Eloquent\Collection {#1096 …2}
                    "field_under_the_edition_degree" => null
                    "field_cover_description" => "с молекулами"
                    "field_publication_year" => "2021"
                    "field_publication_year_until" => null
                    "field_part" => ""
                    "field_part_writing" => ""
                    "field_second_foreign_language" => null
                    "field_for_whom" => "Учебник для общеобразовательных организаций"
                    "field_allowed" => "Допущено Министерством просвещения Российской Федерации"
                    "field_reserve_field" => null
                    "field_link_to_source" => null
                    "field_tasks_count" => "639"
                    "field_priority" => "4"
                    "field_default_folder" => "/himiya_10/Gabrieljan-u21/"
                    "field_isbn" => "978-5-09-081244-3"
                    "field_cover" => array:1 [ …1]
                    "field_cover_alts" => array:1 [ …1]
                    "field_covers" => array:1 [ …1]
                    "field_popular_book" => null
                    "field_recommended_books" => Illuminate\Database\Eloquent\Collection {#1097 …2}
                    "field_new_book" => Illuminate\Database\Eloquent\Collection {#1098 …2}
                    "field_old_book" => Illuminate\Database\Eloquent\Collection {#1099 …2}
                    "field_url" => "/10-klass/himiya/gabrieljan-uchebnik"
                    "field_cover_color" => Illuminate\Database\Eloquent\Collection {#1100 …2}
                    "field_metatags_title" => null
                    "field_metatags_description" => null
                    "field_h1" => null
                    "field_description_top" => null
                    "field_description_bottom" => null
                    "breadcrumbs" => array:3 [ …3]
                  ]
                  #changes: []
                  #casts: []
                  #classCastCache: []
                  #attributeCastCache: []
                  #dateFormat: null
                  #appends: []
                  #dispatchesEvents: []
                  #observables: []
                  #relations: []
                  #touches: []
                  +timestamps: true
                  +usesUniqueIds: false
                  #hidden: []
                  #visible: []
                  #fillable: []
                  #guarded: array:1 [
                    0 => "*"
                  ]
                }
              ]
              #escapeWhenCastingToString: false
            }
            "branch_parent" => Illuminate\Database\Eloquent\Collection {#1103
              #items: array:1 [
                0 => App\Models\Branch {#1104
                  #connection: "mysql"
                  #table: "branches"
                  #primaryKey: "id"
                  #keyType: "int"
                  +incrementing: true
                  #with: []
                  #withCount: []
                  +preventsLazyLoading: false
                  #perPage: 15
                  +exists: true
                  +wasRecentlyCreated: false
                  #escapeWhenCastingToString: false
                  #attributes: array:24 [
                    "id" => 631173
                    "created_at" => "2026-04-10 13:58:26"
                    "updated_at" => null
                    "field_display_title" => "Карбоновые кислоты и их производные"
                    "field_branch_order" => "VIII"
                    "field_url" => null
                    "field_branch_type" => Illuminate\Database\Eloquent\Collection {#1105 …2}
                    "field_page_start" => "254"
                    "field_branch_display" => "0"
                    "field_branch_expanded" => "0"
                    "field_display_branch_in_title" => "1"
                    "field_display_task_interval" => "0"
                    "field_display_branch_page" => "1"
                    "field_branch_title_in_content" => "0"
                    "field_navigation_title" => null
                    "field_metatags_title" => null
                    "field_metatags_description" => null
                    "field_h1" => null
                    "field_description_top" => null
                    "field_description_bottom" => null
                    "field_branch_cover" => []
                    "field_branch_covers" => []
                    "book" => Illuminate\Database\Eloquent\Collection {#1107 …2}
                    "branch_parent" => Illuminate\Database\Eloquent\Collection {#1108 …2}
                  ]
                  #original: array:24 [
                    "id" => 631173
                    "created_at" => "2026-04-10 13:58:26"
                    "updated_at" => null
                    "field_display_title" => "Карбоновые кислоты и их производные"
                    "field_branch_order" => "VIII"
                    "field_url" => null
                    "field_branch_type" => Illuminate\Database\Eloquent\Collection {#1105 …2}
                    "field_page_start" => "254"
                    "field_branch_display" => "0"
                    "field_branch_expanded" => "0"
                    "field_display_branch_in_title" => "1"
                    "field_display_task_interval" => "0"
                    "field_display_branch_page" => "1"
                    "field_branch_title_in_content" => "0"
                    "field_navigation_title" => null
                    "field_metatags_title" => null
                    "field_metatags_description" => null
                    "field_h1" => null
                    "field_description_top" => null
                    "field_description_bottom" => null
                    "field_branch_cover" => []
                    "field_branch_covers" => []
                    "book" => Illuminate\Database\Eloquent\Collection {#1107 …2}
                    "branch_parent" => Illuminate\Database\Eloquent\Collection {#1108 …2}
                  ]
                  #changes: []
                  #casts: []
                  #classCastCache: []
                  #attributeCastCache: []
                  #dateFormat: null
                  #appends: []
                  #dispatchesEvents: []
                  #observables: []
                  #relations: []
                  #touches: []
                  +timestamps: true
                  +usesUniqueIds: false
                  #hidden: []
                  #visible: []
                  #fillable: []
                  #guarded: array:1 [
                    0 => "*"
                  ]
                }
              ]
              #escapeWhenCastingToString: false
            }
          ]
          #original: array:24 [
            "id" => 631180
            "created_at" => "2026-04-10 13:58:26"
            "updated_at" => null
            "field_display_title" => "Сложные эфиры"
            "field_branch_order" => "38"
            "field_url" => null
            "field_branch_type" => Illuminate\Database\Eloquent\Collection {#1068}
            "field_page_start" => "290"
            "field_branch_display" => "0"
            "field_branch_expanded" => "0"
            "field_display_branch_in_title" => "1"
            "field_display_task_interval" => "0"
            "field_display_branch_page" => "1"
            "field_branch_title_in_content" => "0"
            "field_navigation_title" => null
            "field_metatags_title" => null
            "field_metatags_description" => null
            "field_h1" => null
            "field_description_top" => null
            "field_description_bottom" => null
            "field_branch_cover" => []
            "field_branch_covers" => []
            "book" => Illuminate\Database\Eloquent\Collection {#1070}
            "branch_parent" => Illuminate\Database\Eloquent\Collection {#1103}
          ]
          #changes: []
          #casts: []
          #classCastCache: []
          #attributeCastCache: []
          #dateFormat: null
          #appends: []
          #dispatchesEvents: []
          #observables: []
          #relations: []
          #touches: []
          +timestamps: true
          +usesUniqueIds: false
          #hidden: []
          #visible: []
          #fillable: []
          #guarded: array:1 [
            0 => "*"
          ]
        }
      ]
      #escapeWhenCastingToString: false
    }
    "content" => Illuminate\Database\Eloquent\Collection {#1109
      #items: array:2 [
        0 => App\Models\Element {#1110
          #connection: "mysql"
          #table: "elements"
          #primaryKey: "id"
          #keyType: "int"
          +incrementing: true
          #with: []
          #withCount: []
          +preventsLazyLoading: false
          #perPage: 15
          +exists: true
          +wasRecentlyCreated: false
          #escapeWhenCastingToString: false
          #attributes: array:6 [
            "id" => 788038
            "created_at" => "2026-04-10 13:58:26"
            "updated_at" => null
            "edition" => Illuminate\Database\Eloquent\Collection {#1111
              #items: array:1 [
                0 => App\Models\Edition {#1112
                  #connection: "mysql"
                  #table: "editions"
                  #primaryKey: "id"
                  #keyType: "int"
                  +incrementing: false
                  #with: []
                  #withCount: []
                  +preventsLazyLoading: false
                  #perPage: 15
                  +exists: true
                  +wasRecentlyCreated: false
                  #escapeWhenCastingToString: false
                  #attributes: array:21 [
                    "id" => 1748
                    "created_at" => "2026-04-10 13:58:26"
                    "updated_at" => null
                    "title" => "Условие"
                    "field_order" => "1"
                    "field_publisher" => Illuminate\Database\Eloquent\Collection {#1113 …2}
                    "field_content_type" => "free"
                    "field_content_mode" => "image"
                    "field_page_content_mode" => "image"
                    "field_content_text_checked" => "0"
                    "field_page_content_text_checked" => "0"
                    "field_solution_author" => "Автор"
                    "field_moderator" => "tolik"
                    "field_edition_type" => "statement"
                    "field_root_dir" => "0-"
                    "field_responsible" => Illuminate\Database\Eloquent\Collection {#1115 …2}
                    "field_comment" => null
                    "field_similar_book" => Illuminate\Database\Eloquent\Collection {#1116 …2}
                    "field_process_formula" => "katex"
                    "field_edition_group" => Illuminate\Database\Eloquent\Collection {#1117 …2}
                    "field_content_source" => null
                  ]
                  #original: array:21 [
                    "id" => 1748
                    "created_at" => "2026-04-10 13:58:26"
                    "updated_at" => null
                    "title" => "Условие"
                    "field_order" => "1"
                    "field_publisher" => Illuminate\Database\Eloquent\Collection {#1113 …2}
                    "field_content_type" => "free"
                    "field_content_mode" => "image"
                    "field_page_content_mode" => "image"
                    "field_content_text_checked" => "0"
                    "field_page_content_text_checked" => "0"
                    "field_solution_author" => "Автор"
                    "field_moderator" => "tolik"
                    "field_edition_type" => "statement"
                    "field_root_dir" => "0-"
                    "field_responsible" => Illuminate\Database\Eloquent\Collection {#1115 …2}
                    "field_comment" => null
                    "field_similar_book" => Illuminate\Database\Eloquent\Collection {#1116 …2}
                    "field_process_formula" => "katex"
                    "field_edition_group" => Illuminate\Database\Eloquent\Collection {#1117 …2}
                    "field_content_source" => null
                  ]
                  #changes: []
                  #casts: []
                  #classCastCache: []
                  #attributeCastCache: []
                  #dateFormat: null
                  #appends: []
                  #dispatchesEvents: []
                  #observables: []
                  #relations: []
                  #touches: []
                  +timestamps: true
                  +usesUniqueIds: false
                  #hidden: []
                  #visible: []
                  #fillable: []
                  #guarded: array:1 [
                    0 => "*"
                  ]
                }
              ]
              #escapeWhenCastingToString: false
            }
            "task" => array:2 [
              "refs" => "631664"
              "type" => "task"
            ]
            "img" => array:1 [
              0 => array:5 [
                "name" => "8-1.jpg"
                "alt" => null
                "width" => "1629"
                "height" => 217
                "path" => "/media/himiya_10/Gabrieljan-u21/0-38/8-1.webp?ts=1738479942"
              ]
            ]
          ]
          #original: array:6 [
            "id" => 788038
            "created_at" => "2026-04-10 13:58:26"
            "updated_at" => null
            "edition" => Illuminate\Database\Eloquent\Collection {#1111}
            "task" => array:2 [
              "refs" => "631664"
              "type" => "task"
            ]
            "img" => array:1 [
              0 => array:5 [
                "name" => "8-1.jpg"
                "alt" => null
                "width" => "1629"
                "height" => 217
                "path" => "/media/himiya_10/Gabrieljan-u21/0-38/8-1.webp?ts=1738479942"
              ]
            ]
          ]
          #changes: []
          #casts: []
          #classCastCache: []
          #attributeCastCache: []
          #dateFormat: null
          #appends: []
          #dispatchesEvents: []
          #observables: []
          #relations: []
          #touches: []
          +timestamps: true
          +usesUniqueIds: false
          #hidden: []
          #visible: []
          #fillable: []
          #guarded: array:1 [
            0 => "*"
          ]
        }
        1 => App\Models\Element {#1118
          #connection: "mysql"
          #table: "elements"
          #primaryKey: "id"
          #keyType: "int"
          +incrementing: true
          #with: []
          #withCount: []
          +preventsLazyLoading: false
          #perPage: 15
          +exists: true
          +wasRecentlyCreated: false
          #escapeWhenCastingToString: false
          #attributes: array:6 [
            "id" => 789593
            "created_at" => "2026-04-10 13:58:26"
            "updated_at" => null
            "edition" => Illuminate\Database\Eloquent\Collection {#1119
              #items: array:1 [
                0 => App\Models\Edition {#1120
                  #connection: "mysql"
                  #table: "editions"
                  #primaryKey: "id"
                  #keyType: "int"
                  +incrementing: false
                  #with: []
                  #withCount: []
                  +preventsLazyLoading: false
                  #perPage: 15
                  +exists: true
                  +wasRecentlyCreated: false
                  #escapeWhenCastingToString: false
                  #attributes: array:21 [
                    "id" => 1749
                    "created_at" => "2026-04-10 13:58:26"
                    "updated_at" => null
                    "title" => "Решение"
                    "field_order" => "2"
                    "field_publisher" => Illuminate\Database\Eloquent\Collection {#1121 …2}
                    "field_content_type" => "free"
                    "field_content_mode" => "image"
                    "field_page_content_mode" => ""
                    "field_content_text_checked" => "0"
                    "field_page_content_text_checked" => "0"
                    "field_solution_author" => "Гайдукевич"
                    "field_moderator" => "tolik"
                    "field_edition_type" => "solution"
                    "field_root_dir" => "1-"
                    "field_responsible" => Illuminate\Database\Eloquent\Collection {#1123 …2}
                    "field_comment" => null
                    "field_similar_book" => Illuminate\Database\Eloquent\Collection {#1124 …2}
                    "field_process_formula" => ""
                    "field_edition_group" => Illuminate\Database\Eloquent\Collection {#1125 …2}
                    "field_content_source" => null
                  ]
                  #original: array:21 [
                    "id" => 1749
                    "created_at" => "2026-04-10 13:58:26"
                    "updated_at" => null
                    "title" => "Решение"
                    "field_order" => "2"
                    "field_publisher" => Illuminate\Database\Eloquent\Collection {#1121 …2}
                    "field_content_type" => "free"
                    "field_content_mode" => "image"
                    "field_page_content_mode" => ""
                    "field_content_text_checked" => "0"
                    "field_page_content_text_checked" => "0"
                    "field_solution_author" => "Гайдукевич"
                    "field_moderator" => "tolik"
                    "field_edition_type" => "solution"
                    "field_root_dir" => "1-"
                    "field_responsible" => Illuminate\Database\Eloquent\Collection {#1123 …2}
                    "field_comment" => null
                    "field_similar_book" => Illuminate\Database\Eloquent\Collection {#1124 …2}
                    "field_process_formula" => ""
                    "field_edition_group" => Illuminate\Database\Eloquent\Collection {#1125 …2}
                    "field_content_source" => null
                  ]
                  #changes: []
                  #casts: []
                  #classCastCache: []
                  #attributeCastCache: []
                  #dateFormat: null
                  #appends: []
                  #dispatchesEvents: []
                  #observables: []
                  #relations: []
                  #touches: []
                  +timestamps: true
                  +usesUniqueIds: false
                  #hidden: []
                  #visible: []
                  #fillable: []
                  #guarded: array:1 [
                    0 => "*"
                  ]
                }
              ]
              #escapeWhenCastingToString: false
            }
            "task" => array:2 [
              "refs" => "631664"
              "type" => "task"
            ]
            "img" => array:2 [
              0 => array:5 [
                "name" => "8-1.png"
                "alt" => null
                "width" => "1202"
                "height" => 1410
                "path" => "/media/himiya_10/Gabrieljan-u21/1-38/8-1.webp?ts=1738491694"
              ]
              1 => array:5 [
                "name" => "8-2.png"
                "alt" => null
                "width" => "1202"
                "height" => 645
                "path" => "/media/himiya_10/Gabrieljan-u21/1-38/8-2.webp?ts=1738491694"
              ]
            ]
          ]
          #original: array:6 [
            "id" => 789593
            "created_at" => "2026-04-10 13:58:26"
            "updated_at" => null
            "edition" => Illuminate\Database\Eloquent\Collection {#1119}
            "task" => array:2 [
              "refs" => "631664"
              "type" => "task"
            ]
            "img" => array:2 [
              0 => array:5 [
                "name" => "8-1.png"
                "alt" => null
                "width" => "1202"
                "height" => 1410
                "path" => "/media/himiya_10/Gabrieljan-u21/1-38/8-1.webp?ts=1738491694"
              ]
              1 => array:5 [
                "name" => "8-2.png"
                "alt" => null
                "width" => "1202"
                "height" => 645
                "path" => "/media/himiya_10/Gabrieljan-u21/1-38/8-2.webp?ts=1738491694"
              ]
            ]
          ]
          #changes: []
          #casts: []
          #classCastCache: []
          #attributeCastCache: []
          #dateFormat: null
          #appends: []
          #dispatchesEvents: []
          #observables: []
          #relations: []
          #touches: []
          +timestamps: true
          +usesUniqueIds: false
          #hidden: []
          #visible: []
          #fillable: []
          #guarded: array:1 [
            0 => "*"
          ]
        }
      ]
      #escapeWhenCastingToString: false
    }
    "next" => array:2 [
      "refs" => "631665"
      "type" => "task"
    ]
    "previous" => array:2 [
      "refs" => "631663"
      "type" => "task"
    ]
    "book" => Illuminate\Database\Eloquent\Collection {#1126
      #items: array:1 [
        0 => App\Models\Book {#1127
          #connection: "mysql"
          #table: "books"
          #primaryKey: "id"
          #keyType: "int"
          +incrementing: false
          #with: []
          #withCount: []
          +preventsLazyLoading: false
          #perPage: 15
          +exists: true
          +wasRecentlyCreated: false
          #escapeWhenCastingToString: false
          #attributes: array:50 [
            "id" => 3630
            "created_at" => "2026-04-10 13:58:26"
            "updated_at" => null
            "field_tree_default_status" => "tasks"
            "field_pages_status" => null
            "field_subject" => Illuminate\Database\Eloquent\Collection {#1128
              #items: array:1 [
                0 => App\Models\Term {#1129
                  #connection: "mysql"
                  #table: "terms"
                  #primaryKey: "id"
                  #keyType: "int"
                  +incrementing: false
                  #with: []
                  #withCount: []
                  +preventsLazyLoading: false
                  #perPage: 15
                  +exists: true
                  +wasRecentlyCreated: false
                  #escapeWhenCastingToString: false
                  #attributes: array:10 [
                    "id" => 6495
                    "created_at" => "2026-04-10 13:58:26"
                    "updated_at" => null
                    "name" => "Химия"
                    "field_abbreviated_name" => null
                    "field_cases" => array:6 [ …6]
                    "field_foreign_lang_name" => null
                    "field_short_name" => null
                    "field_subject_type" => "technical_subject"
                    "field_translit" => "himiya"
                  ]
                  #original: array:10 [
                    "id" => 6495
                    "created_at" => "2026-04-10 13:58:26"
                    "updated_at" => null
                    "name" => "Химия"
                    "field_abbreviated_name" => null
                    "field_cases" => array:6 [ …6]
                    "field_foreign_lang_name" => null
                    "field_short_name" => null
                    "field_subject_type" => "technical_subject"
                    "field_translit" => "himiya"
                  ]
                  #changes: []
                  #casts: []
                  #classCastCache: []
                  #attributeCastCache: []
                  #dateFormat: null
                  #appends: []
                  #dispatchesEvents: []
                  #observables: []
                  #relations: []
                  #touches: []
                  +timestamps: true
                  +usesUniqueIds: false
                  #hidden: []
                  #visible: []
                  #fillable: []
                  #guarded: array:1 [
                    0 => "*"
                  ]
                }
              ]
              #escapeWhenCastingToString: false
            }
            "field_class" => Illuminate\Database\Eloquent\Collection {#1130
              #items: array:1 [
                0 => App\Models\Term {#1131
                  #connection: "mysql"
                  #table: "terms"
                  #primaryKey: "id"
                  #keyType: "int"
                  +incrementing: false
                  #with: []
                  #withCount: []
                  +preventsLazyLoading: false
                  #perPage: 15
                  +exists: true
                  +wasRecentlyCreated: false
                  #escapeWhenCastingToString: false
                  #attributes: array:6 [
                    "id" => 5459
                    "created_at" => "2026-04-10 13:58:26"
                    "updated_at" => null
                    "name" => "10"
                    "field_cases" => array:6 [ …6]
                    "field_translit" => "desjatyj"
                  ]
                  #original: array:6 [
                    "id" => 5459
                    "created_at" => "2026-04-10 13:58:26"
                    "updated_at" => null
                    "name" => "10"
                    "field_cases" => array:6 [ …6]
                    "field_translit" => "desjatyj"
                  ]
                  #changes: []
                  #casts: []
                  #classCastCache: []
                  #attributeCastCache: []
                  #dateFormat: null
                  #appends: []
                  #dispatchesEvents: []
                  #observables: []
                  #relations: []
                  #touches: []
                  +timestamps: true
                  +usesUniqueIds: false
                  #hidden: []
                  #visible: []
                  #fillable: []
                  #guarded: array:1 [
                    0 => "*"
                  ]
                }
              ]
              #escapeWhenCastingToString: false
            }
            "field_publisher" => Illuminate\Database\Eloquent\Collection {#1132
              #items: array:1 [
                0 => App\Models\Term {#1133
                  #connection: "mysql"
                  #table: "terms"
                  #primaryKey: "id"
                  #keyType: "int"
                  +incrementing: false
                  #with: []
                  #withCount: []
                  +preventsLazyLoading: false
                  #perPage: 15
                  +exists: true
                  +wasRecentlyCreated: false
                  #escapeWhenCastingToString: false
                  #attributes: array:6 [
                    "id" => 5153
                    "created_at" => "2026-04-10 13:58:26"
                    "updated_at" => null
                    "name" => "Просвещение"
                    "field_cases" => null
                    "field_translit" => "prosveschenie"
                  ]
                  #original: array:6 [
                    "id" => 5153
                    "created_at" => "2026-04-10 13:58:26"
                    "updated_at" => null
                    "name" => "Просвещение"
                    "field_cases" => null
                    "field_translit" => "prosveschenie"
                  ]
                  #changes: []
                  #casts: []
                  #classCastCache: []
                  #attributeCastCache: []
                  #dateFormat: null
                  #appends: []
                  #dispatchesEvents: []
                  #observables: []
                  #relations: []
                  #touches: []
                  +timestamps: true
                  +usesUniqueIds: false
                  #hidden: []
                  #visible: []
                  #fillable: []
                  #guarded: array:1 [
                    0 => "*"
                  ]
                }
              ]
              #escapeWhenCastingToString: false
            }
            "field_author" => Illuminate\Database\Eloquent\Collection {#1134
              #items: array:3 [
                0 => App\Models\Term {#1135
                  #connection: "mysql"
                  #table: "terms"
                  #primaryKey: "id"
                  #keyType: "int"
                  +incrementing: false
                  #with: []
                  #withCount: []
                  +preventsLazyLoading: false
                  #perPage: 15
                  +exists: true
                  +wasRecentlyCreated: false
                  #escapeWhenCastingToString: false
                  #attributes: array:12 [
                    "id" => 4061
                    "created_at" => "2026-04-10 13:58:26"
                    "updated_at" => null
                    "name" => "Габриелян"
                    "field_bio" => null
                    "field_degree_rp" => null
                    "field_foreign_lang_name" => null
                    "field_foreign_lang_patronymic" => null
                    "field_foreign_lang_surname" => null
                    "field_name" => "Олег"
                    "field_patronymic" => "Саргисович"
                    "field_surname_rp" => null
                  ]
                  #original: array:12 [
                    "id" => 4061
                    "created_at" => "2026-04-10 13:58:26"
                    "updated_at" => null
                    "name" => "Габриелян"
                    "field_bio" => null
                    "field_degree_rp" => null
                    "field_foreign_lang_name" => null
                    "field_foreign_lang_patronymic" => null
                    "field_foreign_lang_surname" => null
                    "field_name" => "Олег"
                    "field_patronymic" => "Саргисович"
                    "field_surname_rp" => null
                  ]
                  #changes: []
                  #casts: []
                  #classCastCache: []
                  #attributeCastCache: []
                  #dateFormat: null
                  #appends: []
                  #dispatchesEvents: []
                  #observables: []
                  #relations: []
                  #touches: []
                  +timestamps: true
                  +usesUniqueIds: false
                  #hidden: []
                  #visible: []
                  #fillable: []
                  #guarded: array:1 [
                    0 => "*"
                  ]
                }
                1 => App\Models\Term {#1136
                  #connection: "mysql"
                  #table: "terms"
                  #primaryKey: "id"
                  #keyType: "int"
                  +incrementing: false
                  #with: []
                  #withCount: []
                  +preventsLazyLoading: false
                  #perPage: 15
                  +exists: true
                  +wasRecentlyCreated: false
                  #escapeWhenCastingToString: false
                  #attributes: array:12 [
                    "id" => 5402
                    "created_at" => "2026-04-10 13:58:26"
                    "updated_at" => null
                    "name" => "Остроумов"
                    "field_bio" => null
                    "field_degree_rp" => null
                    "field_foreign_lang_name" => null
                    "field_foreign_lang_patronymic" => null
                    "field_foreign_lang_surname" => null
                    "field_name" => "Игорь"
                    "field_patronymic" => "Геннадьевич"
                    "field_surname_rp" => null
                  ]
                  #original: array:12 [
                    "id" => 5402
                    "created_at" => "2026-04-10 13:58:26"
                    "updated_at" => null
                    "name" => "Остроумов"
                    "field_bio" => null
                    "field_degree_rp" => null
                    "field_foreign_lang_name" => null
                    "field_foreign_lang_patronymic" => null
                    "field_foreign_lang_surname" => null
                    "field_name" => "Игорь"
                    "field_patronymic" => "Геннадьевич"
                    "field_surname_rp" => null
                  ]
                  #changes: []
                  #casts: []
                  #classCastCache: []
                  #attributeCastCache: []
                  #dateFormat: null
                  #appends: []
                  #dispatchesEvents: []
                  #observables: []
                  #relations: []
                  #touches: []
                  +timestamps: true
                  +usesUniqueIds: false
                  #hidden: []
                  #visible: []
                  #fillable: []
                  #guarded: array:1 [
                    0 => "*"
                  ]
                }
                2 => App\Models\Term {#1137
                  #connection: "mysql"
                  #table: "terms"
                  #primaryKey: "id"
                  #keyType: "int"
                  +incrementing: false
                  #with: []
                  #withCount: []
                  +preventsLazyLoading: false
                  #perPage: 15
                  +exists: true
                  +wasRecentlyCreated: false
                  #escapeWhenCastingToString: false
                  #attributes: array:12 [
                    "id" => 5786
                    "created_at" => "2026-04-10 13:58:26"
                    "updated_at" => null
                    "name" => "Сладков"
                    "field_bio" => null
                    "field_degree_rp" => null
                    "field_foreign_lang_name" => null
                    "field_foreign_lang_patronymic" => null
                    "field_foreign_lang_surname" => null
                    "field_name" => "Сергей"
                    "field_patronymic" => "Анатольевич"
                    "field_surname_rp" => null
                  ]
                  #original: array:12 [
                    "id" => 5786
                    "created_at" => "2026-04-10 13:58:26"
                    "updated_at" => null
                    "name" => "Сладков"
                    "field_bio" => null
                    "field_degree_rp" => null
                    "field_foreign_lang_name" => null
                    "field_foreign_lang_patronymic" => null
                    "field_foreign_lang_surname" => null
                    "field_name" => "Сергей"
                    "field_patronymic" => "Анатольевич"
                    "field_surname_rp" => null
                  ]
                  #changes: []
                  #casts: []
                  #classCastCache: []
                  #attributeCastCache: []
                  #dateFormat: null
                  #appends: []
                  #dispatchesEvents: []
                  #observables: []
                  #relations: []
                  #touches: []
                  +timestamps: true
                  +usesUniqueIds: false
                  #hidden: []
                  #visible: []
                  #fillable: []
                  #guarded: array:1 [
                    0 => "*"
                  ]
                }
              ]
              #escapeWhenCastingToString: false
            }
            "field_author_foreign" => Illuminate\Database\Eloquent\Collection {#1138
              #items: []
              #escapeWhenCastingToString: false
            }
            "field_book_type" => Illuminate\Database\Eloquent\Collection {#1139
              #items: array:1 [
                0 => App\Models\Term {#1140
                  #connection: "mysql"
                  #table: "terms"
                  #primaryKey: "id"
                  #keyType: "int"
                  +incrementing: false
                  #with: []
                  #withCount: []
                  +preventsLazyLoading: false
                  #perPage: 15
                  +exists: true
                  +wasRecentlyCreated: false
                  #escapeWhenCastingToString: false
                  #attributes: array:10 [
                    "id" => 6671
                    "created_at" => "2026-04-10 13:58:26"
                    "updated_at" => null
                    "name" => "Учебник"
                    "field_book_type_foreign" => null
                    "field_cases" => array:6 [ …6]
                    "field_plural_form" => null
                    "field_short_name" => null
                    "field_short_name_foreign" => null
                    "field_translit" => "uchebnik"
                  ]
                  #original: array:10 [
                    "id" => 6671
                    "created_at" => "2026-04-10 13:58:26"
                    "updated_at" => null
                    "name" => "Учебник"
                    "field_book_type_foreign" => null
                    "field_cases" => array:6 [ …6]
                    "field_plural_form" => null
                    "field_short_name" => null
                    "field_short_name_foreign" => null
                    "field_translit" => "uchebnik"
                  ]
                  #changes: []
                  #casts: []
                  #classCastCache: []
                  #attributeCastCache: []
                  #dateFormat: null
                  #appends: []
                  #dispatchesEvents: []
                  #observables: []
                  #relations: []
                  #touches: []
                  +timestamps: true
                  +usesUniqueIds: false
                  #hidden: []
                  #visible: []
                  #fillable: []
                  #guarded: array:1 [
                    0 => "*"
                  ]
                }
              ]
              #escapeWhenCastingToString: false
            }
            "field_country" => Illuminate\Database\Eloquent\Collection {#1141
              #items: array:1 [
                0 => App\Models\Term {#1142
                  #connection: "mysql"
                  #table: "terms"
                  #primaryKey: "id"
                  #keyType: "int"
                  +incrementing: false
                  #with: []
                  #withCount: []
                  +preventsLazyLoading: false
                  #perPage: 15
                  +exists: true
                  +wasRecentlyCreated: false
                  #escapeWhenCastingToString: false
                  #attributes: array:6 [
                    "id" => 9
                    "created_at" => "2026-04-10 13:58:26"
                    "updated_at" => null
                    "name" => "Россия"
                    "field_cases" => array:6 [ …6]
                    "field_translit" => "rossiya"
                  ]
                  #original: array:6 [
                    "id" => 9
                    "created_at" => "2026-04-10 13:58:26"
                    "updated_at" => null
                    "name" => "Россия"
                    "field_cases" => array:6 [ …6]
                    "field_translit" => "rossiya"
                  ]
                  #changes: []
                  #casts: []
                  #classCastCache: []
                  #attributeCastCache: []
                  #dateFormat: null
                  #appends: []
                  #dispatchesEvents: []
                  #observables: []
                  #relations: []
                  #touches: []
                  +timestamps: true
                  +usesUniqueIds: false
                  #hidden: []
                  #visible: []
                  #fillable: []
                  #guarded: array:1 [
                    0 => "*"
                  ]
                }
              ]
              #escapeWhenCastingToString: false
            }
            "field_city" => Illuminate\Database\Eloquent\Collection {#1143
              #items: array:1 [
                0 => App\Models\Term {#1144
                  #connection: "mysql"
                  #table: "terms"
                  #primaryKey: "id"
                  #keyType: "int"
                  +incrementing: false
                  #with: []
                  #withCount: []
                  +preventsLazyLoading: false
                  #perPage: 15
                  +exists: true
                  +wasRecentlyCreated: false
                  #escapeWhenCastingToString: false
                  #attributes: array:6 [
                    "id" => 15
                    "created_at" => "2026-04-10 13:58:26"
                    "updated_at" => null
                    "name" => "Москва"
                    "field_cases" => array:6 [ …6]
                    "field_translit" => "moskva"
                  ]
                  #original: array:6 [
                    "id" => 15
                    "created_at" => "2026-04-10 13:58:26"
                    "updated_at" => null
                    "name" => "Москва"
                    "field_cases" => array:6 [ …6]
                    "field_translit" => "moskva"
                  ]
                  #changes: []
                  #casts: []
                  #classCastCache: []
                  #attributeCastCache: []
                  #dateFormat: null
                  #appends: []
                  #dispatchesEvents: []
                  #observables: []
                  #relations: []
                  #touches: []
                  +timestamps: true
                  +usesUniqueIds: false
                  #hidden: []
                  #visible: []
                  #fillable: []
                  #guarded: array:1 [
                    0 => "*"
                  ]
                }
              ]
              #escapeWhenCastingToString: false
            }
            "field_series" => Illuminate\Database\Eloquent\Collection {#1145
              #items: []
              #escapeWhenCastingToString: false
            }
            "field_umk" => Illuminate\Database\Eloquent\Collection {#1146
              #items: []
              #escapeWhenCastingToString: false
            }
            "field_level_of_education" => Illuminate\Database\Eloquent\Collection {#1147
              #items: array:1 [
                0 => App\Models\Term {#1148
                  #connection: "mysql"
                  #table: "terms"
                  #primaryKey: "id"
                  #keyType: "int"
                  +incrementing: false
                  #with: []
                  #withCount: []
                  +preventsLazyLoading: false
                  #perPage: 15
                  +exists: true
                  +wasRecentlyCreated: false
                  #escapeWhenCastingToString: false
                  #attributes: array:6 [
                    "id" => 39
                    "created_at" => "2026-04-10 13:58:26"
                    "updated_at" => null
                    "name" => "углублённый"
                    "field_cases" => array:6 [ …6]
                    "field_translit" => "uglublennyy"
                  ]
                  #original: array:6 [
                    "id" => 39
                    "created_at" => "2026-04-10 13:58:26"
                    "updated_at" => null
                    "name" => "углублённый"
                    "field_cases" => array:6 [ …6]
                    "field_translit" => "uglublennyy"
                  ]
                  #changes: []
                  #casts: []
                  #classCastCache: []
                  #attributeCastCache: []
                  #dateFormat: null
                  #appends: []
                  #dispatchesEvents: []
                  #observables: []
                  #relations: []
                  #touches: []
                  +timestamps: true
                  +usesUniqueIds: false
                  #hidden: []
                  #visible: []
                  #fillable: []
                  #guarded: array:1 [
                    0 => "*"
                  ]
                }
              ]
              #escapeWhenCastingToString: false
            }
            "field_standart_of_education" => Illuminate\Database\Eloquent\Collection {#1149
              #items: array:1 [
                0 => App\Models\Term {#1150
                  #connection: "mysql"
                  #table: "terms"
                  #primaryKey: "id"
                  #keyType: "int"
                  +incrementing: false
                  #with: []
                  #withCount: []
                  +preventsLazyLoading: false
                  #perPage: 15
                  +exists: true
                  +wasRecentlyCreated: false
                  #escapeWhenCastingToString: false
                  #attributes: array:10 [
                    "id" => 6706
                    "created_at" => "2026-04-10 13:58:26"
                    "updated_at" => null
                    "name" => "ФГОС (старый)"
                    "field_cases" => array:6 [ …6]
                    "field_color" => null
                    "field_end_year" => "2022"
                    "field_start_year" => "2019"
                    "field_translit" => "fgos-old"
                    "field_type" => null
                  ]
                  #original: array:10 [
                    "id" => 6706
                    "created_at" => "2026-04-10 13:58:26"
                    "updated_at" => null
                    "name" => "ФГОС (старый)"
                    "field_cases" => array:6 [ …6]
                    "field_color" => null
                    "field_end_year" => "2022"
                    "field_start_year" => "2019"
                    "field_translit" => "fgos-old"
                    "field_type" => null
                  ]
                  #changes: []
                  #casts: []
                  #classCastCache: []
                  #attributeCastCache: []
                  #dateFormat: null
                  #appends: []
                  #dispatchesEvents: []
                  #observables: []
                  #relations: []
                  #touches: []
                  +timestamps: true
                  +usesUniqueIds: false
                  #hidden: []
                  #visible: []
                  #fillable: []
                  #guarded: array:1 [
                    0 => "*"
                  ]
                }
              ]
              #escapeWhenCastingToString: false
            }
            "field_publication_number" => null
            "field_publication_type" => Illuminate\Database\Eloquent\Collection {#1151
              #items: []
              #escapeWhenCastingToString: false
            }
            "field_under_the_edition" => Illuminate\Database\Eloquent\Collection {#1152
              #items: []
              #escapeWhenCastingToString: false
            }
            "field_under_the_edition_degree" => null
            "field_cover_description" => "с молекулами"
            "field_publication_year" => "2021"
            "field_publication_year_until" => null
            "field_part" => ""
            "field_part_writing" => ""
            "field_second_foreign_language" => null
            "field_for_whom" => "Учебник для общеобразовательных организаций"
            "field_allowed" => "Допущено Министерством просвещения Российской Федерации"
            "field_reserve_field" => null
            "field_link_to_source" => null
            "field_tasks_count" => "639"
            "field_priority" => "4"
            "field_default_folder" => "/himiya_10/Gabrieljan-u21/"
            "field_isbn" => "978-5-09-081244-3"
            "field_cover" => array:1 [
              0 => "/media/himiya_10/Gabrieljan-u21/covers/cover1.webp?ts=1738362962"
            ]
            "field_cover_alts" => array:1 [
              0 => ""
            ]
            "field_covers" => array:1 [
              0 => array:4 [
                "path" => "/media/himiya_10/Gabrieljan-u21/covers/cover1.webp?ts=1738362962"
                "alt" => ""
                "width" => "1200"
                "height" => "1588"
              ]
            ]
            "field_popular_book" => null
            "field_recommended_books" => Illuminate\Database\Eloquent\Collection {#1153
              #items: []
              #escapeWhenCastingToString: false
            }
            "field_new_book" => Illuminate\Database\Eloquent\Collection {#1154
              #items: []
              #escapeWhenCastingToString: false
            }
            "field_old_book" => Illuminate\Database\Eloquent\Collection {#1155
              #items: []
              #escapeWhenCastingToString: false
            }
            "field_url" => "/10-klass/himiya/gabrieljan-uchebnik"
            "field_cover_color" => Illuminate\Database\Eloquent\Collection {#1156
              #items: array:2 [
                0 => App\Models\Term {#1157
                  #connection: "mysql"
                  #table: "terms"
                  #primaryKey: "id"
                  #keyType: "int"
                  +incrementing: false
                  #with: []
                  #withCount: []
                  +preventsLazyLoading: false
                  #perPage: 15
                  +exists: true
                  +wasRecentlyCreated: false
                  #escapeWhenCastingToString: false
                  #attributes: array:6 [
                    "id" => 45
                    "created_at" => "2026-04-10 13:58:26"
                    "updated_at" => null
                    "name" => "белый"
                    "field_cases" => array:6 [ …6]
                    "field_translit" => "belyy"
                  ]
                  #original: array:6 [
                    "id" => 45
                    "created_at" => "2026-04-10 13:58:26"
                    "updated_at" => null
                    "name" => "белый"
                    "field_cases" => array:6 [ …6]
                    "field_translit" => "belyy"
                  ]
                  #changes: []
                  #casts: []
                  #classCastCache: []
                  #attributeCastCache: []
                  #dateFormat: null
                  #appends: []
                  #dispatchesEvents: []
                  #observables: []
                  #relations: []
                  #touches: []
                  +timestamps: true
                  +usesUniqueIds: false
                  #hidden: []
                  #visible: []
                  #fillable: []
                  #guarded: array:1 [
                    0 => "*"
                  ]
                }
                1 => App\Models\Term {#1158
                  #connection: "mysql"
                  #table: "terms"
                  #primaryKey: "id"
                  #keyType: "int"
                  +incrementing: false
                  #with: []
                  #withCount: []
                  +preventsLazyLoading: false
                  #perPage: 15
                  +exists: true
                  +wasRecentlyCreated: false
                  #escapeWhenCastingToString: false
                  #attributes: array:6 [
                    "id" => 46
                    "created_at" => "2026-04-10 13:58:26"
                    "updated_at" => null
                    "name" => "красный"
                    "field_cases" => array:6 [ …6]
                    "field_translit" => "krasnyy"
                  ]
                  #original: array:6 [
                    "id" => 46
                    "created_at" => "2026-04-10 13:58:26"
                    "updated_at" => null
                    "name" => "красный"
                    "field_cases" => array:6 [ …6]
                    "field_translit" => "krasnyy"
                  ]
                  #changes: []
                  #casts: []
                  #classCastCache: []
                  #attributeCastCache: []
                  #dateFormat: null
                  #appends: []
                  #dispatchesEvents: []
                  #observables: []
                  #relations: []
                  #touches: []
                  +timestamps: true
                  +usesUniqueIds: false
                  #hidden: []
                  #visible: []
                  #fillable: []
                  #guarded: array:1 [
                    0 => "*"
                  ]
                }
              ]
              #escapeWhenCastingToString: false
            }
            "field_metatags_title" => null
            "field_metatags_description" => null
            "field_h1" => null
            "field_description_top" => null
            "field_description_bottom" => null
            "breadcrumbs" => array:3 [
              "class" => 381
              "subject" => 558
              "class_subject" => 500
            ]
          ]
          #original: array:50 [
            "id" => 3630
            "created_at" => "2026-04-10 13:58:26"
            "updated_at" => null
            "field_tree_default_status" => "tasks"
            "field_pages_status" => null
            "field_subject" => Illuminate\Database\Eloquent\Collection {#1128}
            "field_class" => Illuminate\Database\Eloquent\Collection {#1130}
            "field_publisher" => Illuminate\Database\Eloquent\Collection {#1132}
            "field_author" => Illuminate\Database\Eloquent\Collection {#1134}
            "field_author_foreign" => Illuminate\Database\Eloquent\Collection {#1138}
            "field_book_type" => Illuminate\Database\Eloquent\Collection {#1139}
            "field_country" => Illuminate\Database\Eloquent\Collection {#1141}
            "field_city" => Illuminate\Database\Eloquent\Collection {#1143}
            "field_series" => Illuminate\Database\Eloquent\Collection {#1145}
            "field_umk" => Illuminate\Database\Eloquent\Collection {#1146}
            "field_level_of_education" => Illuminate\Database\Eloquent\Collection {#1147}
            "field_standart_of_education" => Illuminate\Database\Eloquent\Collection {#1149}
            "field_publication_number" => null
            "field_publication_type" => Illuminate\Database\Eloquent\Collection {#1151}
            "field_under_the_edition" => Illuminate\Database\Eloquent\Collection {#1152}
            "field_under_the_edition_degree" => null
            "field_cover_description" => "с молекулами"
            "field_publication_year" => "2021"
            "field_publication_year_until" => null
            "field_part" => ""
            "field_part_writing" => ""
            "field_second_foreign_language" => null
            "field_for_whom" => "Учебник для общеобразовательных организаций"
            "field_allowed" => "Допущено Министерством просвещения Российской Федерации"
            "field_reserve_field" => null
            "field_link_to_source" => null
            "field_tasks_count" => "639"
            "field_priority" => "4"
            "field_default_folder" => "/himiya_10/Gabrieljan-u21/"
            "field_isbn" => "978-5-09-081244-3"
            "field_cover" => array:1 [
              0 => "/media/himiya_10/Gabrieljan-u21/covers/cover1.webp?ts=1738362962"
            ]
            "field_cover_alts" => array:1 [
              0 => ""
            ]
            "field_covers" => array:1 [
              0 => array:4 [
                "path" => "/media/himiya_10/Gabrieljan-u21/covers/cover1.webp?ts=1738362962"
                "alt" => ""
                "width" => "1200"
                "height" => "1588"
              ]
            ]
            "field_popular_book" => null
            "field_recommended_books" => Illuminate\Database\Eloquent\Collection {#1153}
            "field_new_book" => Illuminate\Database\Eloquent\Collection {#1154}
            "field_old_book" => Illuminate\Database\Eloquent\Collection {#1155}
            "field_url" => "/10-klass/himiya/gabrieljan-uchebnik"
            "field_cover_color" => Illuminate\Database\Eloquent\Collection {#1156}
            "field_metatags_title" => null
            "field_metatags_description" => null
            "field_h1" => null
            "field_description_top" => null
            "field_description_bottom" => null
            "breadcrumbs" => array:3 [
              "class" => 381
              "subject" => 558
              "class_subject" => 500
            ]
          ]
          #changes: []
          #casts: []
          #classCastCache: []
          #attributeCastCache: []
          #dateFormat: null
          #appends: []
          #dispatchesEvents: []
          #observables: []
          #relations: []
          #touches: []
          +timestamps: true
          +usesUniqueIds: false
          #hidden: []
          #visible: []
          #fillable: []
          #guarded: array:1 [
            0 => "*"
          ]
        }
      ]
      #escapeWhenCastingToString: false
    }
    "page" => Illuminate\Database\Eloquent\Collection {#1409
      #items: array:1 [
        0 => App\Models\BookPage {#1162
          #connection: "mysql"
          #table: "book_pages"
          #primaryKey: "id"
          #keyType: "int"
          +incrementing: true
          #with: []
          #withCount: []
          +preventsLazyLoading: false
          #perPage: 15
          +exists: true
          +wasRecentlyCreated: false
          #escapeWhenCastingToString: false
          #attributes: array:21 [
            "id" => 903753
            "created_at" => "2026-04-10 13:58:26"
            "updated_at" => null
            "field_page_start" => "295"
            "field_url" => "/10-klass/himiya/gabrieljan-uchebnik/page-295"
            "field_display_title" => "295"
            "field_folder" => "1"
            "field_image_name" => "295"
            "field_branch_parent" => Illuminate\Database\Eloquent\Collection {#1166
              #items: []
              #escapeWhenCastingToString: false
            }
            "field_weight" => "0"
            "field_book_parent" => Illuminate\Database\Eloquent\Collection {#1165
              #items: array:1 [
                0 => App\Models\Book {#1167
                  #connection: "mysql"
                  #table: "books"
                  #primaryKey: "id"
                  #keyType: "int"
                  +incrementing: false
                  #with: []
                  #withCount: []
                  +preventsLazyLoading: false
                  #perPage: 15
                  +exists: true
                  +wasRecentlyCreated: false
                  #escapeWhenCastingToString: false
                  #attributes: array:50 [
                    "id" => 3630
                    "created_at" => "2026-04-10 13:58:26"
                    "updated_at" => null
                    "field_tree_default_status" => "tasks"
                    "field_pages_status" => null
                    "field_subject" => Illuminate\Database\Eloquent\Collection {#1168 …2}
                    "field_class" => Illuminate\Database\Eloquent\Collection {#1170 …2}
                    "field_publisher" => Illuminate\Database\Eloquent\Collection {#1172 …2}
                    "field_author" => Illuminate\Database\Eloquent\Collection {#1174 …2}
                    "field_author_foreign" => Illuminate\Database\Eloquent\Collection {#1178 …2}
                    "field_book_type" => Illuminate\Database\Eloquent\Collection {#1179 …2}
                    "field_country" => Illuminate\Database\Eloquent\Collection {#1181 …2}
                    "field_city" => Illuminate\Database\Eloquent\Collection {#1183 …2}
                    "field_series" => Illuminate\Database\Eloquent\Collection {#1185 …2}
                    "field_umk" => Illuminate\Database\Eloquent\Collection {#1186 …2}
                    "field_level_of_education" => Illuminate\Database\Eloquent\Collection {#1187 …2}
                    "field_standart_of_education" => Illuminate\Database\Eloquent\Collection {#1189 …2}
                    "field_publication_number" => null
                    "field_publication_type" => Illuminate\Database\Eloquent\Collection {#1191 …2}
                    "field_under_the_edition" => Illuminate\Database\Eloquent\Collection {#1192 …2}
                    "field_under_the_edition_degree" => null
                    "field_cover_description" => "с молекулами"
                    "field_publication_year" => "2021"
                    "field_publication_year_until" => null
                    "field_part" => ""
                    "field_part_writing" => ""
                    "field_second_foreign_language" => null
                    "field_for_whom" => "Учебник для общеобразовательных организаций"
                    "field_allowed" => "Допущено Министерством просвещения Российской Федерации"
                    "field_reserve_field" => null
                    "field_link_to_source" => null
                    "field_tasks_count" => "639"
                    "field_priority" => "4"
                    "field_default_folder" => "/himiya_10/Gabrieljan-u21/"
                    "field_isbn" => "978-5-09-081244-3"
                    "field_cover" => array:1 [ …1]
                    "field_cover_alts" => array:1 [ …1]
                    "field_covers" => array:1 [ …1]
                    "field_popular_book" => null
                    "field_recommended_books" => Illuminate\Database\Eloquent\Collection {#1193 …2}
                    "field_new_book" => Illuminate\Database\Eloquent\Collection {#1194 …2}
                    "field_old_book" => Illuminate\Database\Eloquent\Collection {#1195 …2}
                    "field_url" => "/10-klass/himiya/gabrieljan-uchebnik"
                    "field_cover_color" => Illuminate\Database\Eloquent\Collection {#1196 …2}
                    "field_metatags_title" => null
                    "field_metatags_description" => null
                    "field_h1" => null
                    "field_description_top" => null
                    "field_description_bottom" => null
                    "breadcrumbs" => array:3 [ …3]
                  ]
                  #original: array:50 [
                    "id" => 3630
                    "created_at" => "2026-04-10 13:58:26"
                    "updated_at" => null
                    "field_tree_default_status" => "tasks"
                    "field_pages_status" => null
                    "field_subject" => Illuminate\Database\Eloquent\Collection {#1168 …2}
                    "field_class" => Illuminate\Database\Eloquent\Collection {#1170 …2}
                    "field_publisher" => Illuminate\Database\Eloquent\Collection {#1172 …2}
                    "field_author" => Illuminate\Database\Eloquent\Collection {#1174 …2}
                    "field_author_foreign" => Illuminate\Database\Eloquent\Collection {#1178 …2}
                    "field_book_type" => Illuminate\Database\Eloquent\Collection {#1179 …2}
                    "field_country" => Illuminate\Database\Eloquent\Collection {#1181 …2}
                    "field_city" => Illuminate\Database\Eloquent\Collection {#1183 …2}
                    "field_series" => Illuminate\Database\Eloquent\Collection {#1185 …2}
                    "field_umk" => Illuminate\Database\Eloquent\Collection {#1186 …2}
                    "field_level_of_education" => Illuminate\Database\Eloquent\Collection {#1187 …2}
                    "field_standart_of_education" => Illuminate\Database\Eloquent\Collection {#1189 …2}
                    "field_publication_number" => null
                    "field_publication_type" => Illuminate\Database\Eloquent\Collection {#1191 …2}
                    "field_under_the_edition" => Illuminate\Database\Eloquent\Collection {#1192 …2}
                    "field_under_the_edition_degree" => null
                    "field_cover_description" => "с молекулами"
                    "field_publication_year" => "2021"
                    "field_publication_year_until" => null
                    "field_part" => ""
                    "field_part_writing" => ""
                    "field_second_foreign_language" => null
                    "field_for_whom" => "Учебник для общеобразовательных организаций"
                    "field_allowed" => "Допущено Министерством просвещения Российской Федерации"
                    "field_reserve_field" => null
                    "field_link_to_source" => null
                    "field_tasks_count" => "639"
                    "field_priority" => "4"
                    "field_default_folder" => "/himiya_10/Gabrieljan-u21/"
                    "field_isbn" => "978-5-09-081244-3"
                    "field_cover" => array:1 [ …1]
                    "field_cover_alts" => array:1 [ …1]
                    "field_covers" => array:1 [ …1]
                    "field_popular_book" => null
                    "field_recommended_books" => Illuminate\Database\Eloquent\Collection {#1193 …2}
                    "field_new_book" => Illuminate\Database\Eloquent\Collection {#1194 …2}
                    "field_old_book" => Illuminate\Database\Eloquent\Collection {#1195 …2}
                    "field_url" => "/10-klass/himiya/gabrieljan-uchebnik"
                    "field_cover_color" => Illuminate\Database\Eloquent\Collection {#1196 …2}
                    "field_metatags_title" => null
                    "field_metatags_description" => null
                    "field_h1" => null
                    "field_description_top" => null
                    "field_description_bottom" => null
                    "breadcrumbs" => array:3 [ …3]
                  ]
                  #changes: []
                  #casts: []
                  #classCastCache: []
                  #attributeCastCache: []
                  #dateFormat: null
                  #appends: []
                  #dispatchesEvents: []
                  #observables: []
                  #relations: []
                  #touches: []
                  +timestamps: true
                  +usesUniqueIds: false
                  #hidden: []
                  #visible: []
                  #fillable: []
                  #guarded: array:1 [
                    0 => "*"
                  ]
                }
              ]
              #escapeWhenCastingToString: false
            }
            "field_metatags_title" => null
            "field_metatags_description" => null
            "field_h1" => null
            "field_description_top" => null
            "field_description_bottom" => null
            "edition_groups" => Illuminate\Database\Eloquent\Collection {#1199
              #items: []
              #escapeWhenCastingToString: false
            }
            "content" => Illuminate\Database\Eloquent\Collection {#1200
              #items: array:1 [
                0 => App\Models\Element {#1201
                  #connection: "mysql"
                  #table: "elements"
                  #primaryKey: "id"
                  #keyType: "int"
                  +incrementing: true
                  #with: []
                  #withCount: []
                  +preventsLazyLoading: false
                  #perPage: 15
                  +exists: true
                  +wasRecentlyCreated: false
                  #escapeWhenCastingToString: false
                  #attributes: array:6 [
                    "id" => 1078135
                    "created_at" => "2026-04-10 13:58:26"
                    "updated_at" => null
                    "edition" => Illuminate\Database\Eloquent\Collection {#1202 …2}
                    "book_page" => array:2 [ …2]
                    "img" => array:1 [ …1]
                  ]
                  #original: array:6 [
                    "id" => 1078135
                    "created_at" => "2026-04-10 13:58:26"
                    "updated_at" => null
                    "edition" => Illuminate\Database\Eloquent\Collection {#1202 …2}
                    "book_page" => array:2 [ …2]
                    "img" => array:1 [ …1]
                  ]
                  #changes: []
                  #casts: []
                  #classCastCache: []
                  #attributeCastCache: []
                  #dateFormat: null
                  #appends: []
                  #dispatchesEvents: []
                  #observables: []
                  #relations: []
                  #touches: []
                  +timestamps: true
                  +usesUniqueIds: false
                  #hidden: []
                  #visible: []
                  #fillable: []
                  #guarded: array:1 [
                    0 => "*"
                  ]
                }
              ]
              #escapeWhenCastingToString: false
            }
            "next" => array:2 [
              "refs" => "903754"
              "type" => "book_page"
            ]
            "previous" => array:2 [
              "refs" => "903752"
              "type" => "book_page"
            ]
            "tasks" => Illuminate\Database\Eloquent\Collection {#1209
              #items: array:9 [
                0 => App\Models\Task {#1210
                  #connection: "mysql"
                  #table: "tasks"
                  #primaryKey: "id"
                  #keyType: "int"
                  +incrementing: true
                  #with: []
                  #withCount: []
                  +preventsLazyLoading: false
                  #perPage: 15
                  +exists: true
                  +wasRecentlyCreated: false
                  #escapeWhenCastingToString: false
                  #attributes: array:24 [
                    "id" => 631657
                    "created_at" => "2026-04-10 13:58:26"
                    "updated_at" => null
                    "field_page_start" => "295"
                    "field_page_end" => null
                    "field_url" => "/10-klass/himiya/gabrieljan-uchebnik/38-1"
                    "field_display_title" => "1"
                    "field_outside_task" => null
                    "field_task_type" => Illuminate\Database\Eloquent\Collection {#1211 …2}
                    "field_metatags_title" => null
                    "field_metatags_description" => null
                    "field_h1" => null
                    "field_description_top" => null
                    "field_description_bottom" => null
                    "field_match" => null
                    "breadcrumbs" => []
                    "edition_groups" => Illuminate\Database\Eloquent\Collection {#1213 …2}
                    "top_parent_branch" => Illuminate\Database\Eloquent\Collection {#1214 …2}
                    "parent_branches" => Illuminate\Database\Eloquent\Collection {#1252 …2}
                    "content" => Illuminate\Database\Eloquent\Collection {#1295 …2}
                    "next" => array:2 [ …2]
                    "previous" => array:2 [ …2]
                    "book" => Illuminate\Database\Eloquent\Collection {#1312 …2}
                    "page" => array:2 [ …2]
                  ]
                  #original: array:24 [
                    "id" => 631657
                    "created_at" => "2026-04-10 13:58:26"
                    "updated_at" => null
                    "field_page_start" => "295"
                    "field_page_end" => null
                    "field_url" => "/10-klass/himiya/gabrieljan-uchebnik/38-1"
                    "field_display_title" => "1"
                    "field_outside_task" => null
                    "field_task_type" => Illuminate\Database\Eloquent\Collection {#1211 …2}
                    "field_metatags_title" => null
                    "field_metatags_description" => null
                    "field_h1" => null
                    "field_description_top" => null
                    "field_description_bottom" => null
                    "field_match" => null
                    "breadcrumbs" => []
                    "edition_groups" => Illuminate\Database\Eloquent\Collection {#1213 …2}
                    "top_parent_branch" => Illuminate\Database\Eloquent\Collection {#1214 …2}
                    "parent_branches" => Illuminate\Database\Eloquent\Collection {#1252 …2}
                    "content" => Illuminate\Database\Eloquent\Collection {#1295 …2}
                    "next" => array:2 [ …2]
                    "previous" => array:2 [ …2]
                    "book" => Illuminate\Database\Eloquent\Collection {#1312 …2}
                    "page" => array:2 [ …2]
                  ]
                  #changes: []
                  #casts: []
                  #classCastCache: []
                  #attributeCastCache: []
                  #dateFormat: null
                  #appends: []
                  #dispatchesEvents: []
                  #observables: []
                  #relations: []
                  #touches: []
                  +timestamps: true
                  +usesUniqueIds: false
                  #hidden: []
                  #visible: []
                  #fillable: []
                  #guarded: array:1 [
                    0 => "*"
                  ]
                }
                1 => App\Models\Task {#1313
                  #connection: "mysql"
                  #table: "tasks"
                  #primaryKey: "id"
                  #keyType: "int"
                  +incrementing: true
                  #with: []
                  #withCount: []
                  +preventsLazyLoading: false
                  #perPage: 15
                  +exists: true
                  +wasRecentlyCreated: false
                  #escapeWhenCastingToString: false
                  #attributes: array:24 [
                    "id" => 631658
                    "created_at" => "2026-04-10 13:58:26"
                    "updated_at" => null
                    "field_page_start" => "295"
                    "field_page_end" => null
                    "field_url" => "/10-klass/himiya/gabrieljan-uchebnik/38-2"
                    "field_display_title" => "2"
                    "field_outside_task" => null
                    "field_task_type" => Illuminate\Database\Eloquent\Collection {#1314 …2}
                    "field_metatags_title" => null
                    "field_metatags_description" => null
                    "field_h1" => null
                    "field_description_top" => null
                    "field_description_bottom" => null
                    "field_match" => null
                    "breadcrumbs" => []
                    "edition_groups" => Illuminate\Database\Eloquent\Collection {#1315 …2}
                    "top_parent_branch" => Illuminate\Database\Eloquent\Collection {#1316 …2}
                    "parent_branches" => Illuminate\Database\Eloquent\Collection {#1317 …2}
                    "content" => Illuminate\Database\Eloquent\Collection {#1318 …2}
                    "next" => array:2 [ …2]
                    "previous" => array:2 [ …2]
                    "book" => Illuminate\Database\Eloquent\Collection {#1329 …2}
                    "page" => array:2 [ …2]
                  ]
                  #original: array:24 [
                    "id" => 631658
                    "created_at" => "2026-04-10 13:58:26"
                    "updated_at" => null
                    "field_page_start" => "295"
                    "field_page_end" => null
                    "field_url" => "/10-klass/himiya/gabrieljan-uchebnik/38-2"
                    "field_display_title" => "2"
                    "field_outside_task" => null
                    "field_task_type" => Illuminate\Database\Eloquent\Collection {#1314 …2}
                    "field_metatags_title" => null
                    "field_metatags_description" => null
                    "field_h1" => null
                    "field_description_top" => null
                    "field_description_bottom" => null
                    "field_match" => null
                    "breadcrumbs" => []
                    "edition_groups" => Illuminate\Database\Eloquent\Collection {#1315 …2}
                    "top_parent_branch" => Illuminate\Database\Eloquent\Collection {#1316 …2}
                    "parent_branches" => Illuminate\Database\Eloquent\Collection {#1317 …2}
                    "content" => Illuminate\Database\Eloquent\Collection {#1318 …2}
                    "next" => array:2 [ …2]
                    "previous" => array:2 [ …2]
                    "book" => Illuminate\Database\Eloquent\Collection {#1329 …2}
                    "page" => array:2 [ …2]
                  ]
                  #changes: []
                  #casts: []
                  #classCastCache: []
                  #attributeCastCache: []
                  #dateFormat: null
                  #appends: []
                  #dispatchesEvents: []
                  #observables: []
                  #relations: []
                  #touches: []
                  +timestamps: true
                  +usesUniqueIds: false
                  #hidden: []
                  #visible: []
                  #fillable: []
                  #guarded: array:1 [
                    0 => "*"
                  ]
                }
                2 => App\Models\Task {#1330
                  #connection: "mysql"
                  #table: "tasks"
                  #primaryKey: "id"
                  #keyType: "int"
                  +incrementing: true
                  #with: []
                  #withCount: []
                  +preventsLazyLoading: false
                  #perPage: 15
                  +exists: true
                  +wasRecentlyCreated: false
                  #escapeWhenCastingToString: false
                  #attributes: array:24 [
                    "id" => 631659
                    "created_at" => "2026-04-10 13:58:26"
                    "updated_at" => null
                    "field_page_start" => "295"
                    "field_page_end" => null
                    "field_url" => "/10-klass/himiya/gabrieljan-uchebnik/38-3"
                    "field_display_title" => "3"
                    "field_outside_task" => null
                    "field_task_type" => Illuminate\Database\Eloquent\Collection {#1331 …2}
                    "field_metatags_title" => null
                    "field_metatags_description" => null
                    "field_h1" => null
                    "field_description_top" => null
                     …11
                  ]
                  #original: array:24 [ …24]
                  #changes: []
                  #casts: []
                  #classCastCache: []
                  #attributeCastCache: []
                  #dateFormat: null
                  #appends: []
                  #dispatchesEvents: []
                  #observables: []
                  #relations: []
                  #touches: []
                  +timestamps: true
                  +usesUniqueIds: false
                  #hidden: []
                  #visible: []
                  #fillable: []
                  #guarded: array:1 [ …1]
                }
                3 => App\Models\Task {#1341
                  #connection: "mysql"
                  #table: "tasks"
                  #primaryKey: "id"
                  #keyType: "int"
                  +incrementing: true
                  #with: []
                  #withCount: []
                  +preventsLazyLoading: false
                  #perPage: 15
                  +exists: true
                  +wasRecentlyCreated: false
                  #escapeWhenCastingToString: false
                  #attributes: array:24 [ …24]
                  #original: array:24 [ …24]
                  #changes: []
                  #casts: []
                  #classCastCache: []
                  #attributeCastCache: []
                  #dateFormat: null
                  #appends: []
                  #dispatchesEvents: []
                  #observables: []
                  #relations: []
                  #touches: []
                  +timestamps: true
                  +usesUniqueIds: false
                  #hidden: []
                  #visible: []
                  #fillable: []
                  #guarded: array:1 [ …1]
                }
                4 => App\Models\Task {#1352
                  #connection: "mysql"
                  #table: "tasks"
                  #primaryKey: "id"
                  #keyType: "int"
                  +incrementing: true
                  #with: []
                  #withCount: []
                  +preventsLazyLoading: false
                  #perPage: 15
                  +exists: true
                  +wasRecentlyCreated: false
                  #escapeWhenCastingToString: false
                  #attributes: array:24 [ …24]
                  #original: array:24 [ …24]
                  #changes: []
                  #casts: []
                  #classCastCache: []
                  #attributeCastCache: []
                  #dateFormat: null
                  #appends: []
                  #dispatchesEvents: []
                  #observables: []
                  #relations: []
                  #touches: []
                  +timestamps: true
                  +usesUniqueIds: false
                  #hidden: []
                  #visible: []
                  #fillable: []
                  #guarded: array:1 [ …1]
                }
                5 => App\Models\Task {#1363
                  #connection: "mysql"
                  #table: "tasks"
                  #primaryKey: "id"
                  #keyType: "int"
                  +incrementing: true
                  #with: []
                  #withCount: []
                  +preventsLazyLoading: false
                  #perPage: 15
                  +exists: true
                  +wasRecentlyCreated: false
                  #escapeWhenCastingToString: false
                  #attributes: array:24 [ …24]
                  #original: array:24 [ …24]
                  #changes: []
                  #casts: []
                  #classCastCache: []
                  #attributeCastCache: []
                  #dateFormat: null
                  #appends: []
                  #dispatchesEvents: []
                  #observables: []
                  #relations: []
                  #touches: []
                  +timestamps: true
                  +usesUniqueIds: false
                  #hidden: []
                  #visible: []
                  #fillable: []
                  #guarded: array:1 [ …1]
                }
                6 => App\Models\Task {#1374
                  #connection: "mysql"
                  #table: "tasks"
                  #primaryKey: "id"
                  #keyType: "int"
                  +incrementing: true
                  #with: []
                  #withCount: []
                  +preventsLazyLoading: false
                  #perPage: 15
                  +exists: true
                  +wasRecentlyCreated: false
                  #escapeWhenCastingToString: false
                  #attributes: array:24 [ …24]
                  #original: array:24 [ …24]
                  #changes: []
                  #casts: []
                  #classCastCache: []
                  #attributeCastCache: []
                  #dateFormat: null
                  #appends: []
                  #dispatchesEvents: []
                  #observables: []
                  #relations: []
                  #touches: []
                  +timestamps: true
                  +usesUniqueIds: false
                  #hidden: []
                  #visible: []
                  #fillable: []
                  #guarded: array:1 [ …1]
                }
                7 => App\Models\Task {#1385
                  #connection: "mysql"
                  #table: "tasks"
                  #primaryKey: "id"
                  #keyType: "int"
                  +incrementing: true
                  #with: []
                  #withCount: []
                  +preventsLazyLoading: false
                  #perPage: 15
                  +exists: true
                  +wasRecentlyCreated: false
                  #escapeWhenCastingToString: false
                  #attributes: array:24 [ …24]
                  #original: array:24 [ …24]
                  #changes: []
                  #casts: []
                  #classCastCache: []
                  #attributeCastCache: []
                  #dateFormat: null
                  #appends: []
                  #dispatchesEvents: []
                  #observables: []
                  #relations: []
                  #touches: []
                  +timestamps: true
                  +usesUniqueIds: false
                  #hidden: []
                  #visible: []
                  #fillable: []
                  #guarded: array:1 [ …1]
                }
                8 => App\Models\Task {#1396
                  #connection: "mysql"
                  #table: "tasks"
                  #primaryKey: "id"
                  #keyType: "int"
                  +incrementing: true
                  #with: []
                  #withCount: []
                  +preventsLazyLoading: false
                  #perPage: 15
                  +exists: true
                  +wasRecentlyCreated: false
                  #escapeWhenCastingToString: false
                  #attributes: array:24 [ …24]
                  #original: array:24 [ …24]
                  #changes: []
                  #casts: []
                  #classCastCache: []
                  #attributeCastCache: []
                  #dateFormat: null
                  #appends: []
                  #dispatchesEvents: []
                  #observables: []
                  #relations: []
                  #touches: []
                  +timestamps: true
                  +usesUniqueIds: false
                  #hidden: []
                  #visible: []
                  #fillable: []
                  #guarded: array:1 [ …1]
                }
              ]
              #escapeWhenCastingToString: false
            }
          ]
          #original: array:21 [
            "id" => 903753
            "created_at" => "2026-04-10 13:58:26"
            "updated_at" => null
            "field_page_start" => "295"
            "field_url" => "/10-klass/himiya/gabrieljan-uchebnik/page-295"
            "field_display_title" => "295"
            "field_folder" => "1"
            "field_image_name" => "295"
            "field_branch_parent" => Illuminate\Database\Eloquent\Collection {#1166}
            "field_weight" => "0"
            "field_book_parent" => Illuminate\Database\Eloquent\Collection {#1165}
            "field_metatags_title" => null
            "field_metatags_description" => null
            "field_h1" => null
            "field_description_top" => null
            "field_description_bottom" => null
            "edition_groups" => Illuminate\Database\Eloquent\Collection {#1199}
            "content" => Illuminate\Database\Eloquent\Collection {#1200}
            "next" => array:2 [
              "refs" => "903754"
              "type" => "book_page"
            ]
            "previous" => array:2 [
              "refs" => "903752"
              "type" => "book_page"
            ]
            "tasks" => Illuminate\Database\Eloquent\Collection {#1209}
          ]
          #changes: []
          #casts: []
          #classCastCache: []
          #attributeCastCache: []
          #dateFormat: null
          #appends: []
          #dispatchesEvents: []
          #observables: []
          #relations: []
          #touches: []
          +timestamps: true
          +usesUniqueIds: false
          #hidden: []
          #visible: []
          #fillable: []
          #guarded: array:1 [
            0 => "*"
          ]
        }
      ]
      #escapeWhenCastingToString: false
    }
  ]
  #original: array:24 [
    "id" => 631664
    "created_at" => "2026-04-10 13:58:26"
    "updated_at" => null
    "field_page_start" => "295"
    "field_page_end" => null
    "field_url" => "/10-klass/himiya/gabrieljan-uchebnik/38-8"
    "field_display_title" => "8"
    "field_outside_task" => null
    "field_task_type" => Illuminate\Database\Eloquent\Collection {#335}
    "field_metatags_title" => null
    "field_metatags_description" => null
    "field_h1" => null
    "field_description_top" => null
    "field_description_bottom" => null
    "field_match" => null
    "breadcrumbs" => []
    "edition_groups" => Illuminate\Database\Eloquent\Collection {#1026}
    "top_parent_branch" => Illuminate\Database\Eloquent\Collection {#340}
    "parent_branches" => Illuminate\Database\Eloquent\Collection {#1066}
    "content" => Illuminate\Database\Eloquent\Collection {#1109}
    "next" => array:2 [
      "refs" => "631665"
      "type" => "task"
    ]
    "previous" => array:2 [
      "refs" => "631663"
      "type" => "task"
    ]
    "book" => Illuminate\Database\Eloquent\Collection {#1126}
    "page" => array:2 [
      "refs" => "903753"
      "type" => "book_page"
    ]
  ]
  #changes: []
  #casts: []
  #classCastCache: []
  #attributeCastCache: []
  #dateFormat: null
  #appends: []
  #dispatchesEvents: []
  #observables: []
  #relations: []
  #touches: []
  +timestamps: true
  +usesUniqueIds: false
  #hidden: []
  #visible: []
  #fillable: []
  #guarded: array:1 [
    0 => "*"
  ]
}
№8 (с. 295)
Условие. №8 (с. 295)
Химия, 10 класс Учебник, авторы: Габриелян Олег Саргисович, Остроумов Игорь Геннадьевич, Сладков Сергей Анатольевич, издательство Просвещение, Москва, 2021, белого цвета, страница 295, номер 8, Условие
Решение. №8 (с. 295)
Химия, 10 класс Учебник, авторы: Габриелян Олег Саргисович, Остроумов Игорь Геннадьевич, Сладков Сергей Анатольевич, издательство Просвещение, Москва, 2021, белого цвета, страница 295, номер 8, Решение
Химия, 10 класс Учебник, авторы: Габриелян Олег Саргисович, Остроумов Игорь Геннадьевич, Сладков Сергей Анатольевич, издательство Просвещение, Москва, 2021, белого цвета, страница 295, номер 8, Решение (продолжение 2)

Помогло решение? Оставьте отзыв в комментариях ниже.

Присоединяйтесь к Телеграм-группе @top_gdz

Присоединиться

Мы подготовили для вас ответ c подробным объяснением домашего задания по химии за 10 класс, для упражнения номер 8 расположенного на странице 295 к учебнику 2021 года издания для учащихся школ и гимназий.

Теперь на нашем сайте ГДЗ.ТОП вы всегда легко и бесплатно найдёте условие с правильным ответом на вопрос «Как решить ДЗ» и «Как сделать» задание по химии к упражнению №8 (с. 295), авторов: Габриелян (Олег Саргисович), Остроумов (Игорь Геннадьевич), Сладков (Сергей Анатольевич), ФГОС (старый) углублённый уровень обучения учебного пособия издательства Просвещение.