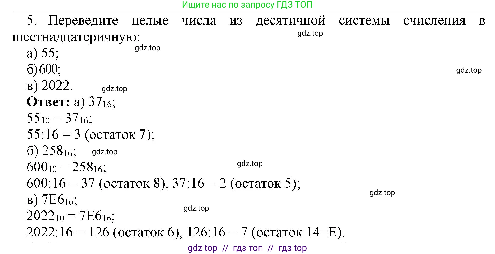
Номер 5, страница 28 - гдз по информатике 8 класс учебник Босова, Босова

Информатика, 8 класс Учебник, авторы: Босова Людмила Леонидовна, Босова Анна Юрьевна, издательство Просвещение, Москва, 2023

Авторы: Босова Л. Л., Босова А. Ю.

Тип: Учебник

Издательство: Просвещение

Год издания: 2023 - 2026

Уровень обучения: базовый

Цвет обложки: синий с котом

ISBN: 978-5-09-102543-9 (2023)

Допущено Министерством просвещения Российской Федерации

Глава 1. Системы счисления. Параграф 1.3. Системы счисления, родственные двоичной - номер 5, страница 28.

App\Models\Task {#1030 // resources/views/models/task/default.blade.php
  #connection: "mysql"
  #table: "tasks"
  #primaryKey: "id"
  #keyType: "int"
  +incrementing: true
  #with: []
  #withCount: []
  +preventsLazyLoading: false
  #perPage: 15
  +exists: true
  +wasRecentlyCreated: false
  #escapeWhenCastingToString: false
  #attributes: array:24 [
    "id" => 797486
    "created_at" => "2026-04-10 13:58:26"
    "updated_at" => null
    "field_page_start" => "28"
    "field_page_end" => null
    "field_url" => "/8-klass/informatika/bosova-uchebnik/1-3-5"
    "field_display_title" => "5"
    "field_outside_task" => null
    "field_task_type" => Illuminate\Database\Eloquent\Collection {#1037
      #items: array:1 [
        0 => App\Models\Term {#1036
          #connection: "mysql"
          #table: "terms"
          #primaryKey: "id"
          #keyType: "int"
          +incrementing: false
          #with: []
          #withCount: []
          +preventsLazyLoading: false
          #perPage: 15
          +exists: true
          +wasRecentlyCreated: false
          #escapeWhenCastingToString: false
          #attributes: array:6 [
            "id" => 26
            "created_at" => "2026-04-10 13:58:26"
            "updated_at" => null
            "name" => "номер"
            "field_cases" => array:6 [
              "field_accusative_case" => "номер"
              "field_creative_case" => "номером"
              "field_dative_case" => "номеру"
              "field_genitive_case" => "номера"
              "field_nominative_case" => "номер"
              "field_prepositional_case" => "номере"
            ]
            "field_short_name" => ""
          ]
          #original: array:6 [
            "id" => 26
            "created_at" => "2026-04-10 13:58:26"
            "updated_at" => null
            "name" => "номер"
            "field_cases" => array:6 [
              "field_accusative_case" => "номер"
              "field_creative_case" => "номером"
              "field_dative_case" => "номеру"
              "field_genitive_case" => "номера"
              "field_nominative_case" => "номер"
              "field_prepositional_case" => "номере"
            ]
            "field_short_name" => ""
          ]
          #changes: []
          #casts: []
          #classCastCache: []
          #attributeCastCache: []
          #dateFormat: null
          #appends: []
          #dispatchesEvents: []
          #observables: []
          #relations: []
          #touches: []
          +timestamps: true
          +usesUniqueIds: false
          #hidden: []
          #visible: []
          #fillable: []
          #guarded: array:1 [
            0 => "*"
          ]
        }
      ]
      #escapeWhenCastingToString: false
    }
    "field_metatags_title" => null
    "field_metatags_description" => null
    "field_h1" => null
    "field_description_top" => null
    "field_description_bottom" => null
    "field_match" => null
    "breadcrumbs" => []
    "edition_groups" => Illuminate\Database\Eloquent\Collection {#1035
      #items: []
      #escapeWhenCastingToString: false
    }
    "top_parent_branch" => Illuminate\Database\Eloquent\Collection {#1046
      #items: array:1 [
        0 => App\Models\Branch {#1045
          #connection: "mysql"
          #table: "branches"
          #primaryKey: "id"
          #keyType: "int"
          +incrementing: true
          #with: []
          #withCount: []
          +preventsLazyLoading: false
          #perPage: 15
          +exists: true
          +wasRecentlyCreated: false
          #escapeWhenCastingToString: false
          #attributes: array:24 [
            "id" => 797406
            "created_at" => "2026-04-10 13:58:26"
            "updated_at" => null
            "field_display_title" => "Системы счисления"
            "field_branch_order" => "1"
            "field_url" => null
            "field_branch_type" => Illuminate\Database\Eloquent\Collection {#1050
              #items: array:1 [
                0 => App\Models\Term {#1047
                  #connection: "mysql"
                  #table: "terms"
                  #primaryKey: "id"
                  #keyType: "int"
                  +incrementing: false
                  #with: []
                  #withCount: []
                  +preventsLazyLoading: false
                  #perPage: 15
                  +exists: true
                  +wasRecentlyCreated: false
                  #escapeWhenCastingToString: false
                  #attributes: array:7 [
                    "id" => 29
                    "created_at" => "2026-04-10 13:58:26"
                    "updated_at" => null
                    "name" => "Глава"
                    "field_cases" => array:6 [ …6]
                    "field_page_check_not_needed" => null
                    "field_short_name" => null
                  ]
                  #original: array:7 [
                    "id" => 29
                    "created_at" => "2026-04-10 13:58:26"
                    "updated_at" => null
                    "name" => "Глава"
                    "field_cases" => array:6 [ …6]
                    "field_page_check_not_needed" => null
                    "field_short_name" => null
                  ]
                  #changes: []
                  #casts: []
                  #classCastCache: []
                  #attributeCastCache: []
                  #dateFormat: null
                  #appends: []
                  #dispatchesEvents: []
                  #observables: []
                  #relations: []
                  #touches: []
                  +timestamps: true
                  +usesUniqueIds: false
                  #hidden: []
                  #visible: []
                  #fillable: []
                  #guarded: array:1 [
                    0 => "*"
                  ]
                }
              ]
              #escapeWhenCastingToString: false
            }
            "field_page_start" => "5"
            "field_branch_display" => "0"
            "field_branch_expanded" => "0"
            "field_display_branch_in_title" => "1"
            "field_display_task_interval" => "0"
            "field_display_branch_page" => "1"
            "field_branch_title_in_content" => "0"
            "field_navigation_title" => null
            "field_metatags_title" => null
            "field_metatags_description" => null
            "field_h1" => null
            "field_description_top" => null
            "field_description_bottom" => null
            "field_branch_cover" => []
            "field_branch_covers" => []
            "book" => Illuminate\Database\Eloquent\Collection {#1082
              #items: array:1 [
                0 => App\Models\Book {#1049
                  #connection: "mysql"
                  #table: "books"
                  #primaryKey: "id"
                  #keyType: "int"
                  +incrementing: false
                  #with: []
                  #withCount: []
                  +preventsLazyLoading: false
                  #perPage: 15
                  +exists: true
                  +wasRecentlyCreated: false
                  #escapeWhenCastingToString: false
                  #attributes: array:50 [
                    "id" => 2724
                    "created_at" => "2026-04-10 13:58:26"
                    "updated_at" => null
                    "field_tree_default_status" => "tasks"
                    "field_pages_status" => null
                    "field_subject" => Illuminate\Database\Eloquent\Collection {#1051
                      #items: array:1 [
                        0 => App\Models\Term {#1048
                          #connection: "mysql"
                          #table: "terms"
                          #primaryKey: "id"
                          #keyType: "int"
                          +incrementing: false
                          #with: []
                          #withCount: []
                          +preventsLazyLoading: false
                          #perPage: 15
                          +exists: true
                          +wasRecentlyCreated: false
                          #escapeWhenCastingToString: false
                          #attributes: array:10 [
                            "id" => 6478
                            "created_at" => "2026-04-10 13:58:26"
                            "updated_at" => null
                            "name" => "Информатика"
                            "field_abbreviated_name" => null
                            "field_cases" => array:6 [ …6]
                            "field_foreign_lang_name" => null
                            "field_short_name" => null
                            "field_subject_type" => "technical_subject"
                            "field_translit" => "informatika"
                          ]
                          #original: array:10 [
                            "id" => 6478
                            "created_at" => "2026-04-10 13:58:26"
                            "updated_at" => null
                            "name" => "Информатика"
                            "field_abbreviated_name" => null
                            "field_cases" => array:6 [ …6]
                            "field_foreign_lang_name" => null
                            "field_short_name" => null
                            "field_subject_type" => "technical_subject"
                            "field_translit" => "informatika"
                          ]
                          #changes: []
                          #casts: []
                          #classCastCache: []
                          #attributeCastCache: []
                          #dateFormat: null
                          #appends: []
                          #dispatchesEvents: []
                          #observables: []
                          #relations: []
                          #touches: []
                          +timestamps: true
                          +usesUniqueIds: false
                          #hidden: []
                          #visible: []
                          #fillable: []
                          #guarded: array:1 [
                            0 => "*"
                          ]
                        }
                      ]
                      #escapeWhenCastingToString: false
                    }
                    "field_class" => Illuminate\Database\Eloquent\Collection {#1052
                      #items: array:1 [
                        0 => App\Models\Term {#1053
                          #connection: "mysql"
                          #table: "terms"
                          #primaryKey: "id"
                          #keyType: "int"
                          +incrementing: false
                          #with: []
                          #withCount: []
                          +preventsLazyLoading: false
                          #perPage: 15
                          +exists: true
                          +wasRecentlyCreated: false
                          #escapeWhenCastingToString: false
                          #attributes: array:6 [
                            "id" => 5457
                            "created_at" => "2026-04-10 13:58:26"
                            "updated_at" => null
                            "name" => "8"
                            "field_cases" => array:6 [ …6]
                            "field_translit" => "vosmoj"
                          ]
                          #original: array:6 [
                            "id" => 5457
                            "created_at" => "2026-04-10 13:58:26"
                            "updated_at" => null
                            "name" => "8"
                            "field_cases" => array:6 [ …6]
                            "field_translit" => "vosmoj"
                          ]
                          #changes: []
                          #casts: []
                          #classCastCache: []
                          #attributeCastCache: []
                          #dateFormat: null
                          #appends: []
                          #dispatchesEvents: []
                          #observables: []
                          #relations: []
                          #touches: []
                          +timestamps: true
                          +usesUniqueIds: false
                          #hidden: []
                          #visible: []
                          #fillable: []
                          #guarded: array:1 [
                            0 => "*"
                          ]
                        }
                      ]
                      #escapeWhenCastingToString: false
                    }
                    "field_publisher" => Illuminate\Database\Eloquent\Collection {#1054
                      #items: array:1 [
                        0 => App\Models\Term {#1055
                          #connection: "mysql"
                          #table: "terms"
                          #primaryKey: "id"
                          #keyType: "int"
                          +incrementing: false
                          #with: []
                          #withCount: []
                          +preventsLazyLoading: false
                          #perPage: 15
                          +exists: true
                          +wasRecentlyCreated: false
                          #escapeWhenCastingToString: false
                          #attributes: array:6 [
                            "id" => 5153
                            "created_at" => "2026-04-10 13:58:26"
                            "updated_at" => null
                            "name" => "Просвещение"
                            "field_cases" => null
                            "field_translit" => "prosveschenie"
                          ]
                          #original: array:6 [
                            "id" => 5153
                            "created_at" => "2026-04-10 13:58:26"
                            "updated_at" => null
                            "name" => "Просвещение"
                            "field_cases" => null
                            "field_translit" => "prosveschenie"
                          ]
                          #changes: []
                          #casts: []
                          #classCastCache: []
                          #attributeCastCache: []
                          #dateFormat: null
                          #appends: []
                          #dispatchesEvents: []
                          #observables: []
                          #relations: []
                          #touches: []
                          +timestamps: true
                          +usesUniqueIds: false
                          #hidden: []
                          #visible: []
                          #fillable: []
                          #guarded: array:1 [
                            0 => "*"
                          ]
                        }
                      ]
                      #escapeWhenCastingToString: false
                    }
                    "field_author" => Illuminate\Database\Eloquent\Collection {#1056
                      #items: array:2 [
                        0 => App\Models\Term {#1057
                          #connection: "mysql"
                          #table: "terms"
                          #primaryKey: "id"
                          #keyType: "int"
                          +incrementing: false
                          #with: []
                          #withCount: []
                          +preventsLazyLoading: false
                          #perPage: 15
                          +exists: true
                          +wasRecentlyCreated: false
                          #escapeWhenCastingToString: false
                          #attributes: array:12 [
                            "id" => 3917
                            "created_at" => "2026-04-10 13:58:26"
                            "updated_at" => null
                            "name" => "Босова"
                            "field_bio" => null
                            "field_degree_rp" => null
                            "field_foreign_lang_name" => null
                            "field_foreign_lang_patronymic" => null
                            "field_foreign_lang_surname" => null
                            "field_name" => "Людмила"
                            "field_patronymic" => "Леонидовна"
                            "field_surname_rp" => null
                          ]
                          #original: array:12 [
                            "id" => 3917
                            "created_at" => "2026-04-10 13:58:26"
                            "updated_at" => null
                            "name" => "Босова"
                            "field_bio" => null
                            "field_degree_rp" => null
                            "field_foreign_lang_name" => null
                            "field_foreign_lang_patronymic" => null
                            "field_foreign_lang_surname" => null
                            "field_name" => "Людмила"
                            "field_patronymic" => "Леонидовна"
                            "field_surname_rp" => null
                          ]
                          #changes: []
                          #casts: []
                          #classCastCache: []
                          #attributeCastCache: []
                          #dateFormat: null
                          #appends: []
                          #dispatchesEvents: []
                          #observables: []
                          #relations: []
                          #touches: []
                          +timestamps: true
                          +usesUniqueIds: false
                          #hidden: []
                          #visible: []
                          #fillable: []
                          #guarded: array:1 [
                            0 => "*"
                          ]
                        }
                        1 => App\Models\Term {#1058
                          #connection: "mysql"
                          #table: "terms"
                          #primaryKey: "id"
                          #keyType: "int"
                          +incrementing: false
                          #with: []
                          #withCount: []
                          +preventsLazyLoading: false
                          #perPage: 15
                          +exists: true
                          +wasRecentlyCreated: false
                          #escapeWhenCastingToString: false
                          #attributes: array:12 [
                            "id" => 3918
                            "created_at" => "2026-04-10 13:58:26"
                            "updated_at" => null
                            "name" => "Босова"
                            "field_bio" => null
                            "field_degree_rp" => null
                            "field_foreign_lang_name" => null
                            "field_foreign_lang_patronymic" => null
                            "field_foreign_lang_surname" => null
                            "field_name" => "Анна"
                            "field_patronymic" => "Юрьевна"
                            "field_surname_rp" => null
                          ]
                          #original: array:12 [
                            "id" => 3918
                            "created_at" => "2026-04-10 13:58:26"
                            "updated_at" => null
                            "name" => "Босова"
                            "field_bio" => null
                            "field_degree_rp" => null
                            "field_foreign_lang_name" => null
                            "field_foreign_lang_patronymic" => null
                            "field_foreign_lang_surname" => null
                            "field_name" => "Анна"
                            "field_patronymic" => "Юрьевна"
                            "field_surname_rp" => null
                          ]
                          #changes: []
                          #casts: []
                          #classCastCache: []
                          #attributeCastCache: []
                          #dateFormat: null
                          #appends: []
                          #dispatchesEvents: []
                          #observables: []
                          #relations: []
                          #touches: []
                          +timestamps: true
                          +usesUniqueIds: false
                          #hidden: []
                          #visible: []
                          #fillable: []
                          #guarded: array:1 [
                            0 => "*"
                          ]
                        }
                      ]
                      #escapeWhenCastingToString: false
                    }
                    "field_author_foreign" => Illuminate\Database\Eloquent\Collection {#1059
                      #items: []
                      #escapeWhenCastingToString: false
                    }
                    "field_book_type" => Illuminate\Database\Eloquent\Collection {#1060
                      #items: array:1 [
                        0 => App\Models\Term {#1061
                          #connection: "mysql"
                          #table: "terms"
                          #primaryKey: "id"
                          #keyType: "int"
                          +incrementing: false
                          #with: []
                          #withCount: []
                          +preventsLazyLoading: false
                          #perPage: 15
                          +exists: true
                          +wasRecentlyCreated: false
                          #escapeWhenCastingToString: false
                          #attributes: array:10 [
                            "id" => 6671
                            "created_at" => "2026-04-10 13:58:26"
                            "updated_at" => null
                            "name" => "Учебник"
                            "field_book_type_foreign" => null
                            "field_cases" => array:6 [ …6]
                            "field_plural_form" => null
                            "field_short_name" => null
                            "field_short_name_foreign" => null
                            "field_translit" => "uchebnik"
                          ]
                          #original: array:10 [
                            "id" => 6671
                            "created_at" => "2026-04-10 13:58:26"
                            "updated_at" => null
                            "name" => "Учебник"
                            "field_book_type_foreign" => null
                            "field_cases" => array:6 [ …6]
                            "field_plural_form" => null
                            "field_short_name" => null
                            "field_short_name_foreign" => null
                            "field_translit" => "uchebnik"
                          ]
                          #changes: []
                          #casts: []
                          #classCastCache: []
                          #attributeCastCache: []
                          #dateFormat: null
                          #appends: []
                          #dispatchesEvents: []
                          #observables: []
                          #relations: []
                          #touches: []
                          +timestamps: true
                          +usesUniqueIds: false
                          #hidden: []
                          #visible: []
                          #fillable: []
                          #guarded: array:1 [
                            0 => "*"
                          ]
                        }
                      ]
                      #escapeWhenCastingToString: false
                    }
                    "field_country" => Illuminate\Database\Eloquent\Collection {#1062
                      #items: array:1 [
                        0 => App\Models\Term {#1063
                          #connection: "mysql"
                          #table: "terms"
                          #primaryKey: "id"
                          #keyType: "int"
                          +incrementing: false
                          #with: []
                          #withCount: []
                          +preventsLazyLoading: false
                          #perPage: 15
                          +exists: true
                          +wasRecentlyCreated: false
                          #escapeWhenCastingToString: false
                          #attributes: array:6 [
                            "id" => 9
                            "created_at" => "2026-04-10 13:58:26"
                            "updated_at" => null
                            "name" => "Россия"
                            "field_cases" => array:6 [ …6]
                            "field_translit" => "rossiya"
                          ]
                          #original: array:6 [
                            "id" => 9
                            "created_at" => "2026-04-10 13:58:26"
                            "updated_at" => null
                            "name" => "Россия"
                            "field_cases" => array:6 [ …6]
                            "field_translit" => "rossiya"
                          ]
                          #changes: []
                          #casts: []
                          #classCastCache: []
                          #attributeCastCache: []
                          #dateFormat: null
                          #appends: []
                          #dispatchesEvents: []
                          #observables: []
                          #relations: []
                          #touches: []
                          +timestamps: true
                          +usesUniqueIds: false
                          #hidden: []
                          #visible: []
                          #fillable: []
                          #guarded: array:1 [
                            0 => "*"
                          ]
                        }
                      ]
                      #escapeWhenCastingToString: false
                    }
                    "field_city" => Illuminate\Database\Eloquent\Collection {#1064
                      #items: array:1 [
                        0 => App\Models\Term {#1065
                          #connection: "mysql"
                          #table: "terms"
                          #primaryKey: "id"
                          #keyType: "int"
                          +incrementing: false
                          #with: []
                          #withCount: []
                          +preventsLazyLoading: false
                          #perPage: 15
                          +exists: true
                          +wasRecentlyCreated: false
                          #escapeWhenCastingToString: false
                          #attributes: array:6 [
                            "id" => 15
                            "created_at" => "2026-04-10 13:58:26"
                            "updated_at" => null
                            "name" => "Москва"
                            "field_cases" => array:6 [ …6]
                            "field_translit" => "moskva"
                          ]
                          #original: array:6 [
                            "id" => 15
                            "created_at" => "2026-04-10 13:58:26"
                            "updated_at" => null
                            "name" => "Москва"
                            "field_cases" => array:6 [ …6]
                            "field_translit" => "moskva"
                          ]
                          #changes: []
                          #casts: []
                          #classCastCache: []
                          #attributeCastCache: []
                          #dateFormat: null
                          #appends: []
                          #dispatchesEvents: []
                          #observables: []
                          #relations: []
                          #touches: []
                          +timestamps: true
                          +usesUniqueIds: false
                          #hidden: []
                          #visible: []
                          #fillable: []
                          #guarded: array:1 [
                            0 => "*"
                          ]
                        }
                      ]
                      #escapeWhenCastingToString: false
                    }
                    "field_series" => Illuminate\Database\Eloquent\Collection {#1066
                      #items: []
                      #escapeWhenCastingToString: false
                    }
                    "field_umk" => Illuminate\Database\Eloquent\Collection {#1067
                      #items: []
                      #escapeWhenCastingToString: false
                    }
                    "field_level_of_education" => Illuminate\Database\Eloquent\Collection {#1068
                      #items: array:1 [
                        0 => App\Models\Term {#1069
                          #connection: "mysql"
                          #table: "terms"
                          #primaryKey: "id"
                          #keyType: "int"
                          +incrementing: false
                          #with: []
                          #withCount: []
                          +preventsLazyLoading: false
                          #perPage: 15
                          +exists: true
                          +wasRecentlyCreated: false
                          #escapeWhenCastingToString: false
                          #attributes: array:6 [
                            "id" => 38
                            "created_at" => "2026-04-10 13:58:26"
                            "updated_at" => null
                            "name" => "базовый"
                            "field_cases" => array:6 [ …6]
                            "field_translit" => "bazovyy"
                          ]
                          #original: array:6 [
                            "id" => 38
                            "created_at" => "2026-04-10 13:58:26"
                            "updated_at" => null
                            "name" => "базовый"
                            "field_cases" => array:6 [ …6]
                            "field_translit" => "bazovyy"
                          ]
                          #changes: []
                          #casts: []
                          #classCastCache: []
                          #attributeCastCache: []
                          #dateFormat: null
                          #appends: []
                          #dispatchesEvents: []
                          #observables: []
                          #relations: []
                          #touches: []
                          +timestamps: true
                          +usesUniqueIds: false
                          #hidden: []
                          #visible: []
                          #fillable: []
                          #guarded: array:1 [
                            0 => "*"
                          ]
                        }
                      ]
                      #escapeWhenCastingToString: false
                    }
                    "field_standart_of_education" => Illuminate\Database\Eloquent\Collection {#1070
                      #items: array:1 [
                        0 => App\Models\Term {#1071
                          #connection: "mysql"
                          #table: "terms"
                          #primaryKey: "id"
                          #keyType: "int"
                          +incrementing: false
                          #with: []
                          #withCount: []
                          +preventsLazyLoading: false
                          #perPage: 15
                          +exists: true
                          +wasRecentlyCreated: false
                          #escapeWhenCastingToString: false
                          #attributes: array:10 [
                            "id" => 25
                            "created_at" => "2026-04-10 13:58:26"
                            "updated_at" => null
                            "name" => "ФГОС (новый)"
                            "field_cases" => array:6 [ …6]
                            "field_color" => "красный"
                            "field_end_year" => "2027"
                            "field_start_year" => "2023"
                            "field_translit" => "fgos"
                            "field_type" => "новый"
                          ]
                          #original: array:10 [
                            "id" => 25
                            "created_at" => "2026-04-10 13:58:26"
                            "updated_at" => null
                            "name" => "ФГОС (новый)"
                            "field_cases" => array:6 [ …6]
                            "field_color" => "красный"
                            "field_end_year" => "2027"
                            "field_start_year" => "2023"
                            "field_translit" => "fgos"
                            "field_type" => "новый"
                          ]
                          #changes: []
                          #casts: []
                          #classCastCache: []
                          #attributeCastCache: []
                          #dateFormat: null
                          #appends: []
                          #dispatchesEvents: []
                          #observables: []
                          #relations: []
                          #touches: []
                          +timestamps: true
                          +usesUniqueIds: false
                          #hidden: []
                          #visible: []
                          #fillable: []
                          #guarded: array:1 [
                            0 => "*"
                          ]
                        }
                      ]
                      #escapeWhenCastingToString: false
                    }
                    "field_publication_number" => "5"
                    "field_publication_type" => Illuminate\Database\Eloquent\Collection {#1072
                      #items: array:1 [
                        0 => App\Models\Term {#1073
                          #connection: "mysql"
                          #table: "terms"
                          #primaryKey: "id"
                          #keyType: "int"
                          +incrementing: false
                          #with: []
                          #withCount: []
                          +preventsLazyLoading: false
                          #perPage: 15
                          +exists: true
                          +wasRecentlyCreated: false
                          #escapeWhenCastingToString: false
                          #attributes: array:6 [
                            "id" => 34
                            "created_at" => "2026-04-10 13:58:26"
                            "updated_at" => null
                            "name" => "переработанное"
                            "field_cases" => array:6 [ …6]
                            "field_translit" => "pererabotannoe"
                          ]
                          #original: array:6 [
                            "id" => 34
                            "created_at" => "2026-04-10 13:58:26"
                            "updated_at" => null
                            "name" => "переработанное"
                            "field_cases" => array:6 [ …6]
                            "field_translit" => "pererabotannoe"
                          ]
                          #changes: []
                          #casts: []
                          #classCastCache: []
                          #attributeCastCache: []
                          #dateFormat: null
                          #appends: []
                          #dispatchesEvents: []
                          #observables: []
                          #relations: []
                          #touches: []
                          +timestamps: true
                          +usesUniqueIds: false
                          #hidden: []
                          #visible: []
                          #fillable: []
                          #guarded: array:1 [
                            0 => "*"
                          ]
                        }
                      ]
                      #escapeWhenCastingToString: false
                    }
                    "field_under_the_edition" => Illuminate\Database\Eloquent\Collection {#1074
                      #items: []
                      #escapeWhenCastingToString: false
                    }
                    "field_under_the_edition_degree" => null
                    "field_cover_description" => "с котом"
                    "field_publication_year" => "2023"
                    "field_publication_year_until" => null
                    "field_part" => ""
                    "field_part_writing" => ""
                    "field_second_foreign_language" => null
                    "field_for_whom" => null
                    "field_allowed" => "Допущено Министерством просвещения Российской Федерации"
                    "field_reserve_field" => null
                    "field_link_to_source" => null
                    "field_tasks_count" => "469"
                    "field_priority" => "2"
                    "field_default_folder" => "/informatika_08/bosova-u23/"
                    "field_isbn" => "978-5-09-102543-9 (2023)"
                    "field_cover" => array:1 [
                      0 => "/media/informatika_08/bosova-u23/covers/cover1.webp?ts=1739997937"
                    ]
                    "field_cover_alts" => array:1 [
                      0 => ""
                    ]
                    "field_covers" => array:1 [
                      0 => array:4 [
                        "path" => "/media/informatika_08/bosova-u23/covers/cover1.webp?ts=1739997937"
                        "alt" => ""
                        "width" => "1200"
                        "height" => "1715"
                      ]
                    ]
                    "field_popular_book" => null
                    "field_recommended_books" => Illuminate\Database\Eloquent\Collection {#1075
                      #items: []
                      #escapeWhenCastingToString: false
                    }
                    "field_new_book" => Illuminate\Database\Eloquent\Collection {#1076
                      #items: []
                      #escapeWhenCastingToString: false
                    }
                    "field_old_book" => Illuminate\Database\Eloquent\Collection {#1077
                      #items: []
                      #escapeWhenCastingToString: false
                    }
                    "field_url" => "/8-klass/informatika/bosova-uchebnik"
                    "field_cover_color" => Illuminate\Database\Eloquent\Collection {#1078
                      #items: array:1 [
                        0 => App\Models\Term {#1079
                          #connection: "mysql"
                          #table: "terms"
                          #primaryKey: "id"
                          #keyType: "int"
                          +incrementing: false
                          #with: []
                          #withCount: []
                          +preventsLazyLoading: false
                          #perPage: 15
                          +exists: true
                          +wasRecentlyCreated: false
                          #escapeWhenCastingToString: false
                          #attributes: array:6 [
                            "id" => 49
                            "created_at" => "2026-04-10 13:58:26"
                            "updated_at" => null
                            "name" => "синий"
                            "field_cases" => array:6 [ …6]
                            "field_translit" => "siniy"
                          ]
                          #original: array:6 [
                            "id" => 49
                            "created_at" => "2026-04-10 13:58:26"
                            "updated_at" => null
                            "name" => "синий"
                            "field_cases" => array:6 [ …6]
                            "field_translit" => "siniy"
                          ]
                          #changes: []
                          #casts: []
                          #classCastCache: []
                          #attributeCastCache: []
                          #dateFormat: null
                          #appends: []
                          #dispatchesEvents: []
                          #observables: []
                          #relations: []
                          #touches: []
                          +timestamps: true
                          +usesUniqueIds: false
                          #hidden: []
                          #visible: []
                          #fillable: []
                          #guarded: array:1 [
                            0 => "*"
                          ]
                        }
                      ]
                      #escapeWhenCastingToString: false
                    }
                    "field_metatags_title" => null
                    "field_metatags_description" => null
                    "field_h1" => null
                    "field_description_top" => null
                    "field_description_bottom" => "<!--Текст в низу страницы--> <p> Изучение информатики в школе играет ключевую роль в формировании навыков программирования, понимании работы компьютеров и решении практических задач. Однако уже ближе к восьмому классу изучаемая сфера становится обширнее: на уроках появляются более сложные темы, такие как алгоритмы, структуры данных и базовые принципы разработки программ. В таком случае не обойтись без <strong>ГДЗ по информатике 8 класса учебник Босовой (Просвещение, 2023 г.)</strong>. С помощью решебника можно проверять свои знания, детально разбираться в сложных темах и улучшать навыки программирования. </p> <h2> Все ответы в одном решебнике </h2> <p> ГДЗ по информатике ответит на основные вопросы в рамках базовой школьной программы. </p> <p> В работе с пособием учащиеся ознакомятся со следующими темами: </p> <ol> <li>Создание собственного онлайн пространства.</li> <li>Работа с локальной сетью компьютерного класса.</li> <li>Алгоритмы и исполнители.</li> <li>Начала программирования на языке Паскаль.</li> <li>Начала программирования на языке Python.</li> </ol> <p> На уроках легко отвлечься от темы. Такие ситуации приводят к меньшей успеваемости и, соответственно, к снижению оценок. Чтобы усвоить неизученный материал, придется потратить массу усилий и времени. Для большей продуктивности можно воспользоваться готовой и четко структурированной информацией в пособии. Решебник содержит ответы в рамках текущего курса. Данные предоставлены в кратком и простом формате так, чтобы сведения по урокам были понятны представленной возрастной группе учеников. </p> <p> Темы уроков классифицированы по пунктам, благодаря чему упрощается поиск нужных параграфов. Подобная система особенно подойдёт для школьников, которым необходимо быстро отыскать ответы на те или иные задачи. Сами задания разработаны квалифицированными специалистами, команду которых возглавляет доктор педагогических наук Людмила Босова. Школьный курс соответствует данным ФГОС, представленным для учащихся средней школы РФ. </p> <h2> В чем заключается польза ГДЗ по информатике для учеников 8 класса </h2> <p> Многие родители испытывают беспокойство из-за успеваемости ребенка. Узнав, что чадо использует ГДЗ при решении домашнего задания, некоторые из них испытывают ужас. Им кажется, что ребенок станет ленивым при таком подходе. Однако в реальности всё обстоит иначе. </p> <p> Преимущества ГДЗ неоспоримы: </p> <ul> <li>Готовые решения способствуют мотивации ученика. Осознавая, что есть готовый результат, ребенок не испытывает волнения из-за спешки. Он учится в своем темпе.</li> <li>Составленные ответы помогают в контроле учебного процесса. Благодаря проверочным упражнениям можно определить уровень, на котором находится учащийся.</li> <li>Сборник помогает в освоении материала без посторонней помощи.</li> </ul> <p> Современная школьная информатика представляет собой весьма познавательный предмет. Она оказывает важное влияние на развитие молодых умов. Учащиеся знакомятся с основами, формирующими технологический и промышленный мир; исследуют принципы функционирования базовых данных и величин; осваивают новые навыки, такие как умение концентрироваться и следование алгоритмам. </p> <p> Для хорошей успеваемости нужно изучать не только теорию, но и практику. Для проверки своих знаний следует заручиться надёжными решениями. </p> <p> В этом помогает <strong>ГДЗ по информатике 8 класс Учебник Босова Л.Л., Босова А.Ю. (Просвещение)</strong>. Данный онлайн-решебник имеет свои плюсы: </p> <ul> <li>Точные ответы на вопросы и задачи;</li> <li>доступ к данным с любого мобильного или ПК устройства;</li> <li>удобная сортировка пунктов и параграфов;</li> <li>соответствие образовательным стандартам;</li> <li>возможность тестирования. </ul> <p> Для работы с пособием не нужны специальные навыки. Для просмотра страницы достаточно выбрать номер нужного параграфа. Ответы на вопросы представлены в четкой последовательности. К сложным задачам прилагаются объяснения решений. </p> <h2> В каких случаях понадобятся решения по информатике Босовой </h2> <p> Данный сборник ГДЗ по информатике включает в себя параграфы 1-5. Этот учебно-методический комплекс понадобится не только при решении домашних заданий, но и при самостоятельной или контрольной работах. В рамках программы можно ознакомиться с базовыми задачами и ответами на них. На уроках в школе ученики увидят похожие типы заданий, которые теперь не будут казаться сложными. </p> <p> Для плодотворной учебы стоит действовать постепенно. Сначала важно изучить теорию и основные правила темы. Затем стоит самостоятельно приступить к выполнению домашней работы. И только после этого можно сверить результаты своей работы с решением в учебнике. В случае обнаружения ошибок, следует изучить материал детальнее, заполняя все пробелы в знаниях. Лишь при честном подходе можно достичь успехов в образовании. </p>"
                    "breadcrumbs" => array:3 [
                      "class" => 379
                      "subject" => 550
                      "class_subject" => 452
                    ]
                  ]
                  #original: array:50 [
                    "id" => 2724
                    "created_at" => "2026-04-10 13:58:26"
                    "updated_at" => null
                    "field_tree_default_status" => "tasks"
                    "field_pages_status" => null
                    "field_subject" => Illuminate\Database\Eloquent\Collection {#1051}
                    "field_class" => Illuminate\Database\Eloquent\Collection {#1052}
                    "field_publisher" => Illuminate\Database\Eloquent\Collection {#1054}
                    "field_author" => Illuminate\Database\Eloquent\Collection {#1056}
                    "field_author_foreign" => Illuminate\Database\Eloquent\Collection {#1059}
                    "field_book_type" => Illuminate\Database\Eloquent\Collection {#1060}
                    "field_country" => Illuminate\Database\Eloquent\Collection {#1062}
                    "field_city" => Illuminate\Database\Eloquent\Collection {#1064}
                    "field_series" => Illuminate\Database\Eloquent\Collection {#1066}
                    "field_umk" => Illuminate\Database\Eloquent\Collection {#1067}
                    "field_level_of_education" => Illuminate\Database\Eloquent\Collection {#1068}
                    "field_standart_of_education" => Illuminate\Database\Eloquent\Collection {#1070}
                    "field_publication_number" => "5"
                    "field_publication_type" => Illuminate\Database\Eloquent\Collection {#1072}
                    "field_under_the_edition" => Illuminate\Database\Eloquent\Collection {#1074}
                    "field_under_the_edition_degree" => null
                    "field_cover_description" => "с котом"
                    "field_publication_year" => "2023"
                    "field_publication_year_until" => null
                    "field_part" => ""
                    "field_part_writing" => ""
                    "field_second_foreign_language" => null
                    "field_for_whom" => null
                    "field_allowed" => "Допущено Министерством просвещения Российской Федерации"
                    "field_reserve_field" => null
                    "field_link_to_source" => null
                    "field_tasks_count" => "469"
                    "field_priority" => "2"
                    "field_default_folder" => "/informatika_08/bosova-u23/"
                    "field_isbn" => "978-5-09-102543-9 (2023)"
                    "field_cover" => array:1 [
                      0 => "/media/informatika_08/bosova-u23/covers/cover1.webp?ts=1739997937"
                    ]
                    "field_cover_alts" => array:1 [
                      0 => ""
                    ]
                    "field_covers" => array:1 [
                      0 => array:4 [
                        "path" => "/media/informatika_08/bosova-u23/covers/cover1.webp?ts=1739997937"
                        "alt" => ""
                        "width" => "1200"
                        "height" => "1715"
                      ]
                    ]
                    "field_popular_book" => null
                    "field_recommended_books" => Illuminate\Database\Eloquent\Collection {#1075}
                    "field_new_book" => Illuminate\Database\Eloquent\Collection {#1076}
                    "field_old_book" => Illuminate\Database\Eloquent\Collection {#1077}
                    "field_url" => "/8-klass/informatika/bosova-uchebnik"
                    "field_cover_color" => Illuminate\Database\Eloquent\Collection {#1078}
                    "field_metatags_title" => null
                    "field_metatags_description" => null
                    "field_h1" => null
                    "field_description_top" => null
                    "field_description_bottom" => "<!--Текст в низу страницы--> <p> Изучение информатики в школе играет ключевую роль в формировании навыков программирования, понимании работы компьютеров и решении практических задач. Однако уже ближе к восьмому классу изучаемая сфера становится обширнее: на уроках появляются более сложные темы, такие как алгоритмы, структуры данных и базовые принципы разработки программ. В таком случае не обойтись без <strong>ГДЗ по информатике 8 класса учебник Босовой (Просвещение, 2023 г.)</strong>. С помощью решебника можно проверять свои знания, детально разбираться в сложных темах и улучшать навыки программирования. </p> <h2> Все ответы в одном решебнике </h2> <p> ГДЗ по информатике ответит на основные вопросы в рамках базовой школьной программы. </p> <p> В работе с пособием учащиеся ознакомятся со следующими темами: </p> <ol> <li>Создание собственного онлайн пространства.</li> <li>Работа с локальной сетью компьютерного класса.</li> <li>Алгоритмы и исполнители.</li> <li>Начала программирования на языке Паскаль.</li> <li>Начала программирования на языке Python.</li> </ol> <p> На уроках легко отвлечься от темы. Такие ситуации приводят к меньшей успеваемости и, соответственно, к снижению оценок. Чтобы усвоить неизученный материал, придется потратить массу усилий и времени. Для большей продуктивности можно воспользоваться готовой и четко структурированной информацией в пособии. Решебник содержит ответы в рамках текущего курса. Данные предоставлены в кратком и простом формате так, чтобы сведения по урокам были понятны представленной возрастной группе учеников. </p> <p> Темы уроков классифицированы по пунктам, благодаря чему упрощается поиск нужных параграфов. Подобная система особенно подойдёт для школьников, которым необходимо быстро отыскать ответы на те или иные задачи. Сами задания разработаны квалифицированными специалистами, команду которых возглавляет доктор педагогических наук Людмила Босова. Школьный курс соответствует данным ФГОС, представленным для учащихся средней школы РФ. </p> <h2> В чем заключается польза ГДЗ по информатике для учеников 8 класса </h2> <p> Многие родители испытывают беспокойство из-за успеваемости ребенка. Узнав, что чадо использует ГДЗ при решении домашнего задания, некоторые из них испытывают ужас. Им кажется, что ребенок станет ленивым при таком подходе. Однако в реальности всё обстоит иначе. </p> <p> Преимущества ГДЗ неоспоримы: </p> <ul> <li>Готовые решения способствуют мотивации ученика. Осознавая, что есть готовый результат, ребенок не испытывает волнения из-за спешки. Он учится в своем темпе.</li> <li>Составленные ответы помогают в контроле учебного процесса. Благодаря проверочным упражнениям можно определить уровень, на котором находится учащийся.</li> <li>Сборник помогает в освоении материала без посторонней помощи.</li> </ul> <p> Современная школьная информатика представляет собой весьма познавательный предмет. Она оказывает важное влияние на развитие молодых умов. Учащиеся знакомятся с основами, формирующими технологический и промышленный мир; исследуют принципы функционирования базовых данных и величин; осваивают новые навыки, такие как умение концентрироваться и следование алгоритмам. </p> <p> Для хорошей успеваемости нужно изучать не только теорию, но и практику. Для проверки своих знаний следует заручиться надёжными решениями. </p> <p> В этом помогает <strong>ГДЗ по информатике 8 класс Учебник Босова Л.Л., Босова А.Ю. (Просвещение)</strong>. Данный онлайн-решебник имеет свои плюсы: </p> <ul> <li>Точные ответы на вопросы и задачи;</li> <li>доступ к данным с любого мобильного или ПК устройства;</li> <li>удобная сортировка пунктов и параграфов;</li> <li>соответствие образовательным стандартам;</li> <li>возможность тестирования. </ul> <p> Для работы с пособием не нужны специальные навыки. Для просмотра страницы достаточно выбрать номер нужного параграфа. Ответы на вопросы представлены в четкой последовательности. К сложным задачам прилагаются объяснения решений. </p> <h2> В каких случаях понадобятся решения по информатике Босовой </h2> <p> Данный сборник ГДЗ по информатике включает в себя параграфы 1-5. Этот учебно-методический комплекс понадобится не только при решении домашних заданий, но и при самостоятельной или контрольной работах. В рамках программы можно ознакомиться с базовыми задачами и ответами на них. На уроках в школе ученики увидят похожие типы заданий, которые теперь не будут казаться сложными. </p> <p> Для плодотворной учебы стоит действовать постепенно. Сначала важно изучить теорию и основные правила темы. Затем стоит самостоятельно приступить к выполнению домашней работы. И только после этого можно сверить результаты своей работы с решением в учебнике. В случае обнаружения ошибок, следует изучить материал детальнее, заполняя все пробелы в знаниях. Лишь при честном подходе можно достичь успехов в образовании. </p>"
                    "breadcrumbs" => array:3 [
                      "class" => 379
                      "subject" => 550
                      "class_subject" => 452
                    ]
                  ]
                  #changes: []
                  #casts: []
                  #classCastCache: []
                  #attributeCastCache: []
                  #dateFormat: null
                  #appends: []
                  #dispatchesEvents: []
                  #observables: []
                  #relations: []
                  #touches: []
                  +timestamps: true
                  +usesUniqueIds: false
                  #hidden: []
                  #visible: []
                  #fillable: []
                  #guarded: array:1 [
                    0 => "*"
                  ]
                }
              ]
              #escapeWhenCastingToString: false
            }
            "branch_parent" => Illuminate\Database\Eloquent\Collection {#1080
              #items: []
              #escapeWhenCastingToString: false
            }
          ]
          #original: array:24 [
            "id" => 797406
            "created_at" => "2026-04-10 13:58:26"
            "updated_at" => null
            "field_display_title" => "Системы счисления"
            "field_branch_order" => "1"
            "field_url" => null
            "field_branch_type" => Illuminate\Database\Eloquent\Collection {#1050}
            "field_page_start" => "5"
            "field_branch_display" => "0"
            "field_branch_expanded" => "0"
            "field_display_branch_in_title" => "1"
            "field_display_task_interval" => "0"
            "field_display_branch_page" => "1"
            "field_branch_title_in_content" => "0"
            "field_navigation_title" => null
            "field_metatags_title" => null
            "field_metatags_description" => null
            "field_h1" => null
            "field_description_top" => null
            "field_description_bottom" => null
            "field_branch_cover" => []
            "field_branch_covers" => []
            "book" => Illuminate\Database\Eloquent\Collection {#1082}
            "branch_parent" => Illuminate\Database\Eloquent\Collection {#1080}
          ]
          #changes: []
          #casts: []
          #classCastCache: []
          #attributeCastCache: []
          #dateFormat: null
          #appends: []
          #dispatchesEvents: []
          #observables: []
          #relations: []
          #touches: []
          +timestamps: true
          +usesUniqueIds: false
          #hidden: []
          #visible: []
          #fillable: []
          #guarded: array:1 [
            0 => "*"
          ]
        }
      ]
      #escapeWhenCastingToString: false
    }
    "parent_branches" => Illuminate\Database\Eloquent\Collection {#1183
      #items: array:2 [
        0 => App\Models\Branch {#1038
          #connection: "mysql"
          #table: "branches"
          #primaryKey: "id"
          #keyType: "int"
          +incrementing: true
          #with: []
          #withCount: []
          +preventsLazyLoading: false
          #perPage: 15
          +exists: true
          +wasRecentlyCreated: false
          #escapeWhenCastingToString: false
          #attributes: array:24 [
            "id" => 797406
            "created_at" => "2026-04-10 13:58:26"
            "updated_at" => null
            "field_display_title" => "Системы счисления"
            "field_branch_order" => "1"
            "field_url" => null
            "field_branch_type" => Illuminate\Database\Eloquent\Collection {#1034
              #items: array:1 [
                0 => App\Models\Term {#1039
                  #connection: "mysql"
                  #table: "terms"
                  #primaryKey: "id"
                  #keyType: "int"
                  +incrementing: false
                  #with: []
                  #withCount: []
                  +preventsLazyLoading: false
                  #perPage: 15
                  +exists: true
                  +wasRecentlyCreated: false
                  #escapeWhenCastingToString: false
                  #attributes: array:7 [
                    "id" => 29
                    "created_at" => "2026-04-10 13:58:26"
                    "updated_at" => null
                    "name" => "Глава"
                    "field_cases" => array:6 [ …6]
                    "field_page_check_not_needed" => null
                    "field_short_name" => null
                  ]
                  #original: array:7 [
                    "id" => 29
                    "created_at" => "2026-04-10 13:58:26"
                    "updated_at" => null
                    "name" => "Глава"
                    "field_cases" => array:6 [ …6]
                    "field_page_check_not_needed" => null
                    "field_short_name" => null
                  ]
                  #changes: []
                  #casts: []
                  #classCastCache: []
                  #attributeCastCache: []
                  #dateFormat: null
                  #appends: []
                  #dispatchesEvents: []
                  #observables: []
                  #relations: []
                  #touches: []
                  +timestamps: true
                  +usesUniqueIds: false
                  #hidden: []
                  #visible: []
                  #fillable: []
                  #guarded: array:1 [
                    0 => "*"
                  ]
                }
              ]
              #escapeWhenCastingToString: false
            }
            "field_page_start" => "5"
            "field_branch_display" => "0"
            "field_branch_expanded" => "0"
            "field_display_branch_in_title" => "1"
            "field_display_task_interval" => "0"
            "field_display_branch_page" => "1"
            "field_branch_title_in_content" => "0"
            "field_navigation_title" => null
            "field_metatags_title" => null
            "field_metatags_description" => null
            "field_h1" => null
            "field_description_top" => null
            "field_description_bottom" => null
            "field_branch_cover" => []
            "field_branch_covers" => []
            "book" => Illuminate\Database\Eloquent\Collection {#1042
              #items: array:1 [
                0 => App\Models\Book {#1040
                  #connection: "mysql"
                  #table: "books"
                  #primaryKey: "id"
                  #keyType: "int"
                  +incrementing: false
                  #with: []
                  #withCount: []
                  +preventsLazyLoading: false
                  #perPage: 15
                  +exists: true
                  +wasRecentlyCreated: false
                  #escapeWhenCastingToString: false
                  #attributes: array:50 [
                    "id" => 2724
                    "created_at" => "2026-04-10 13:58:26"
                    "updated_at" => null
                    "field_tree_default_status" => "tasks"
                    "field_pages_status" => null
                    "field_subject" => Illuminate\Database\Eloquent\Collection {#1043 …2}
                    "field_class" => Illuminate\Database\Eloquent\Collection {#1081 …2}
                    "field_publisher" => Illuminate\Database\Eloquent\Collection {#1084 …2}
                    "field_author" => Illuminate\Database\Eloquent\Collection {#1086 …2}
                    "field_author_foreign" => Illuminate\Database\Eloquent\Collection {#1089 …2}
                    "field_book_type" => Illuminate\Database\Eloquent\Collection {#1090 …2}
                    "field_country" => Illuminate\Database\Eloquent\Collection {#1092 …2}
                    "field_city" => Illuminate\Database\Eloquent\Collection {#1094 …2}
                    "field_series" => Illuminate\Database\Eloquent\Collection {#1096 …2}
                    "field_umk" => Illuminate\Database\Eloquent\Collection {#1097 …2}
                    "field_level_of_education" => Illuminate\Database\Eloquent\Collection {#1098 …2}
                    "field_standart_of_education" => Illuminate\Database\Eloquent\Collection {#1100 …2}
                    "field_publication_number" => "5"
                    "field_publication_type" => Illuminate\Database\Eloquent\Collection {#1102 …2}
                    "field_under_the_edition" => Illuminate\Database\Eloquent\Collection {#1104 …2}
                    "field_under_the_edition_degree" => null
                    "field_cover_description" => "с котом"
                    "field_publication_year" => "2023"
                    "field_publication_year_until" => null
                    "field_part" => ""
                    "field_part_writing" => ""
                    "field_second_foreign_language" => null
                    "field_for_whom" => null
                    "field_allowed" => "Допущено Министерством просвещения Российской Федерации"
                    "field_reserve_field" => null
                    "field_link_to_source" => null
                    "field_tasks_count" => "469"
                    "field_priority" => "2"
                    "field_default_folder" => "/informatika_08/bosova-u23/"
                    "field_isbn" => "978-5-09-102543-9 (2023)"
                    "field_cover" => array:1 [ …1]
                    "field_cover_alts" => array:1 [ …1]
                    "field_covers" => array:1 [ …1]
                    "field_popular_book" => null
                    "field_recommended_books" => Illuminate\Database\Eloquent\Collection {#1105 …2}
                    "field_new_book" => Illuminate\Database\Eloquent\Collection {#1106 …2}
                    "field_old_book" => Illuminate\Database\Eloquent\Collection {#1107 …2}
                    "field_url" => "/8-klass/informatika/bosova-uchebnik"
                    "field_cover_color" => Illuminate\Database\Eloquent\Collection {#1108 …2}
                    "field_metatags_title" => null
                    "field_metatags_description" => null
                    "field_h1" => null
                    "field_description_top" => null
                    "field_description_bottom" => "<!--Текст в низу страницы--> <p> Изучение информатики в школе играет ключевую роль в формировании навыков программирования, понимании работы компьютеров и решении практических задач. Однако уже ближе к восьмому классу изучаемая сфера становится обширнее: на уроках появляются более сложные темы, такие как алгоритмы, структуры данных и базовые принципы разработки программ. В таком случае не обойтись без <strong>ГДЗ по информатике 8 класса учебник Босовой (Просвещение, 2023 г.)</strong>. С помощью решебника можно проверять свои знания, детально разбираться в сложных темах и улучшать навыки программирования. </p> <h2> Все ответы в одном решебнике </h2> <p> ГДЗ по информатике ответит на основные вопросы в рамках базовой школьной программы. </p> <p> В работе с пособием учащиеся ознакомятся со следующими темами: </p> <ol> <li>Создание собственного онлайн пространства.</li> <li>Работа с локальной сетью компьютерного класса.</li> <li>Алгоритмы и исполнители.</li> <li>Начала программирования на языке Паскаль.</li> <li>Начала программирования на языке Python.</li> </ol> <p> На уроках легко отвлечься от темы. Такие ситуации приводят к меньшей успеваемости и, соответственно, к снижению оценок. Чтобы усвоить неизученный материал, придется потратить массу усилий и времени. Для большей продуктивности можно воспользоваться готовой и четко структурированной информацией в пособии. Решебник содержит ответы в рамках текущего курса. Данные предоставлены в кратком и простом формате так, чтобы сведения по урокам были понятны представленной возрастной группе учеников. </p> <p> Темы уроков классифицированы по пунктам, благодаря чему упрощается поиск нужных параграфов. Подобная система особенно подойдёт для школьников, которым необходимо быстро отыскать ответы на те или иные задачи. Сами задания разработаны квалифицированными специалистами, команду которых возглавляет доктор педагогических наук Людмила Босова. Школьный курс соответствует данным ФГОС, представленным для учащихся средней школы РФ. </p> <h2> В чем заключается польза ГДЗ по информатике для учеников 8 класса </h2> <p> Многие родители испытывают беспокойство из-за успеваемости ребенка. Узнав, что чадо использует ГДЗ при решении домашнего задания, некоторые из них испытывают ужас. Им кажется, что ребенок станет ленивым при таком подходе. Однако в реальности всё обстоит иначе. </p> <p> Преимущества ГДЗ неоспоримы: </p> <ul> <li>Готовые решения способствуют мотивации ученика. Осознавая, что есть готовый результат, ребенок не испытывает волнения из-за спешки. Он учится в своем темпе.</li> <li>Составленные ответы помогают в контроле учебного процесса. Благодаря проверочным упражнениям можно определить уровень, на котором находится учащийся.</li> <li>Сборник помогает в освоении материала без посторонней помощи.</li> </ul> <p> Современная школьная информатика представляет собой весьма познавательный предмет. Она оказывает важное влияние на развитие молодых умов. Учащиеся знакомятся с основами, формирующими технологический и промышленный мир; исследуют принципы функционирования базовых данных и величин; осваивают новые навыки, такие как умение концентрироваться и следование алгоритмам. </p> <p> Для хорошей успеваемости нужно изучать не только теорию, но и практику. Для проверки своих знаний следует заручиться надёжными решениями. </p> <p> В этом помогает <strong>ГДЗ по информатике 8 класс Учебник Босова Л.Л., Босова А.Ю. (Просвещение)</strong>. Данный онлайн-решебник имеет свои плюсы: </p> <ul> <li>Точные ответы на вопросы и задачи;</li> <li>доступ к данным с любого мобильного или ПК устройства;</li> <li>удобная сортировка пунктов и параграфов;</li> <li>соответствие образовательным стандартам;</li> <li>возможность тестирования. </ul> <p> Для работы с пособием не нужны специальные навыки. Для просмотра страницы достаточно выбрать номер нужного параграфа. Ответы на вопросы представлены в четкой последовательности. К сложным задачам прилагаются объяснения решений. </p> <h2> В каких случаях понадобятся решения по информатике Босовой </h2> <p> Данный сборник ГДЗ по информатике включает в себя параграфы 1-5. Этот учебно-методический комплекс понадобится не только при решении домашних заданий, но и при самостоятельной или контрольной работах. В рамках программы можно ознакомиться с базовыми задачами и ответами на них. На уроках в школе ученики увидят похожие типы заданий, которые теперь не будут казаться сложными. </p> <p> Для плодотворной учебы стоит действовать постепенно. Сначала важно изучить теорию и основные правила темы. Затем стоит самостоятельно приступить к выполнению домашней работы. И только после этого можно сверить результаты своей работы с решением в учебнике. В случае обнаружения ошибок, следует изучить материал детальнее, заполняя все пробелы в знаниях. Лишь при честном подходе можно достичь успехов в образовании. </p>"
                    "breadcrumbs" => array:3 [ …3]
                  ]
                  #original: array:50 [
                    "id" => 2724
                    "created_at" => "2026-04-10 13:58:26"
                    "updated_at" => null
                    "field_tree_default_status" => "tasks"
                    "field_pages_status" => null
                    "field_subject" => Illuminate\Database\Eloquent\Collection {#1043 …2}
                    "field_class" => Illuminate\Database\Eloquent\Collection {#1081 …2}
                    "field_publisher" => Illuminate\Database\Eloquent\Collection {#1084 …2}
                    "field_author" => Illuminate\Database\Eloquent\Collection {#1086 …2}
                    "field_author_foreign" => Illuminate\Database\Eloquent\Collection {#1089 …2}
                    "field_book_type" => Illuminate\Database\Eloquent\Collection {#1090 …2}
                    "field_country" => Illuminate\Database\Eloquent\Collection {#1092 …2}
                    "field_city" => Illuminate\Database\Eloquent\Collection {#1094 …2}
                    "field_series" => Illuminate\Database\Eloquent\Collection {#1096 …2}
                    "field_umk" => Illuminate\Database\Eloquent\Collection {#1097 …2}
                    "field_level_of_education" => Illuminate\Database\Eloquent\Collection {#1098 …2}
                    "field_standart_of_education" => Illuminate\Database\Eloquent\Collection {#1100 …2}
                    "field_publication_number" => "5"
                    "field_publication_type" => Illuminate\Database\Eloquent\Collection {#1102 …2}
                    "field_under_the_edition" => Illuminate\Database\Eloquent\Collection {#1104 …2}
                    "field_under_the_edition_degree" => null
                    "field_cover_description" => "с котом"
                    "field_publication_year" => "2023"
                    "field_publication_year_until" => null
                    "field_part" => ""
                    "field_part_writing" => ""
                    "field_second_foreign_language" => null
                    "field_for_whom" => null
                    "field_allowed" => "Допущено Министерством просвещения Российской Федерации"
                    "field_reserve_field" => null
                    "field_link_to_source" => null
                    "field_tasks_count" => "469"
                    "field_priority" => "2"
                    "field_default_folder" => "/informatika_08/bosova-u23/"
                    "field_isbn" => "978-5-09-102543-9 (2023)"
                    "field_cover" => array:1 [ …1]
                    "field_cover_alts" => array:1 [ …1]
                    "field_covers" => array:1 [ …1]
                    "field_popular_book" => null
                    "field_recommended_books" => Illuminate\Database\Eloquent\Collection {#1105 …2}
                    "field_new_book" => Illuminate\Database\Eloquent\Collection {#1106 …2}
                    "field_old_book" => Illuminate\Database\Eloquent\Collection {#1107 …2}
                    "field_url" => "/8-klass/informatika/bosova-uchebnik"
                    "field_cover_color" => Illuminate\Database\Eloquent\Collection {#1108 …2}
                    "field_metatags_title" => null
                    "field_metatags_description" => null
                    "field_h1" => null
                    "field_description_top" => null
                    "field_description_bottom" => "<!--Текст в низу страницы--> <p> Изучение информатики в школе играет ключевую роль в формировании навыков программирования, понимании работы компьютеров и решении практических задач. Однако уже ближе к восьмому классу изучаемая сфера становится обширнее: на уроках появляются более сложные темы, такие как алгоритмы, структуры данных и базовые принципы разработки программ. В таком случае не обойтись без <strong>ГДЗ по информатике 8 класса учебник Босовой (Просвещение, 2023 г.)</strong>. С помощью решебника можно проверять свои знания, детально разбираться в сложных темах и улучшать навыки программирования. </p> <h2> Все ответы в одном решебнике </h2> <p> ГДЗ по информатике ответит на основные вопросы в рамках базовой школьной программы. </p> <p> В работе с пособием учащиеся ознакомятся со следующими темами: </p> <ol> <li>Создание собственного онлайн пространства.</li> <li>Работа с локальной сетью компьютерного класса.</li> <li>Алгоритмы и исполнители.</li> <li>Начала программирования на языке Паскаль.</li> <li>Начала программирования на языке Python.</li> </ol> <p> На уроках легко отвлечься от темы. Такие ситуации приводят к меньшей успеваемости и, соответственно, к снижению оценок. Чтобы усвоить неизученный материал, придется потратить массу усилий и времени. Для большей продуктивности можно воспользоваться готовой и четко структурированной информацией в пособии. Решебник содержит ответы в рамках текущего курса. Данные предоставлены в кратком и простом формате так, чтобы сведения по урокам были понятны представленной возрастной группе учеников. </p> <p> Темы уроков классифицированы по пунктам, благодаря чему упрощается поиск нужных параграфов. Подобная система особенно подойдёт для школьников, которым необходимо быстро отыскать ответы на те или иные задачи. Сами задания разработаны квалифицированными специалистами, команду которых возглавляет доктор педагогических наук Людмила Босова. Школьный курс соответствует данным ФГОС, представленным для учащихся средней школы РФ. </p> <h2> В чем заключается польза ГДЗ по информатике для учеников 8 класса </h2> <p> Многие родители испытывают беспокойство из-за успеваемости ребенка. Узнав, что чадо использует ГДЗ при решении домашнего задания, некоторые из них испытывают ужас. Им кажется, что ребенок станет ленивым при таком подходе. Однако в реальности всё обстоит иначе. </p> <p> Преимущества ГДЗ неоспоримы: </p> <ul> <li>Готовые решения способствуют мотивации ученика. Осознавая, что есть готовый результат, ребенок не испытывает волнения из-за спешки. Он учится в своем темпе.</li> <li>Составленные ответы помогают в контроле учебного процесса. Благодаря проверочным упражнениям можно определить уровень, на котором находится учащийся.</li> <li>Сборник помогает в освоении материала без посторонней помощи.</li> </ul> <p> Современная школьная информатика представляет собой весьма познавательный предмет. Она оказывает важное влияние на развитие молодых умов. Учащиеся знакомятся с основами, формирующими технологический и промышленный мир; исследуют принципы функционирования базовых данных и величин; осваивают новые навыки, такие как умение концентрироваться и следование алгоритмам. </p> <p> Для хорошей успеваемости нужно изучать не только теорию, но и практику. Для проверки своих знаний следует заручиться надёжными решениями. </p> <p> В этом помогает <strong>ГДЗ по информатике 8 класс Учебник Босова Л.Л., Босова А.Ю. (Просвещение)</strong>. Данный онлайн-решебник имеет свои плюсы: </p> <ul> <li>Точные ответы на вопросы и задачи;</li> <li>доступ к данным с любого мобильного или ПК устройства;</li> <li>удобная сортировка пунктов и параграфов;</li> <li>соответствие образовательным стандартам;</li> <li>возможность тестирования. </ul> <p> Для работы с пособием не нужны специальные навыки. Для просмотра страницы достаточно выбрать номер нужного параграфа. Ответы на вопросы представлены в четкой последовательности. К сложным задачам прилагаются объяснения решений. </p> <h2> В каких случаях понадобятся решения по информатике Босовой </h2> <p> Данный сборник ГДЗ по информатике включает в себя параграфы 1-5. Этот учебно-методический комплекс понадобится не только при решении домашних заданий, но и при самостоятельной или контрольной работах. В рамках программы можно ознакомиться с базовыми задачами и ответами на них. На уроках в школе ученики увидят похожие типы заданий, которые теперь не будут казаться сложными. </p> <p> Для плодотворной учебы стоит действовать постепенно. Сначала важно изучить теорию и основные правила темы. Затем стоит самостоятельно приступить к выполнению домашней работы. И только после этого можно сверить результаты своей работы с решением в учебнике. В случае обнаружения ошибок, следует изучить материал детальнее, заполняя все пробелы в знаниях. Лишь при честном подходе можно достичь успехов в образовании. </p>"
                    "breadcrumbs" => array:3 [ …3]
                  ]
                  #changes: []
                  #casts: []
                  #classCastCache: []
                  #attributeCastCache: []
                  #dateFormat: null
                  #appends: []
                  #dispatchesEvents: []
                  #observables: []
                  #relations: []
                  #touches: []
                  +timestamps: true
                  +usesUniqueIds: false
                  #hidden: []
                  #visible: []
                  #fillable: []
                  #guarded: array:1 [
                    0 => "*"
                  ]
                }
              ]
              #escapeWhenCastingToString: false
            }
            "branch_parent" => Illuminate\Database\Eloquent\Collection {#1110
              #items: []
              #escapeWhenCastingToString: false
            }
          ]
          #original: array:24 [
            "id" => 797406
            "created_at" => "2026-04-10 13:58:26"
            "updated_at" => null
            "field_display_title" => "Системы счисления"
            "field_branch_order" => "1"
            "field_url" => null
            "field_branch_type" => Illuminate\Database\Eloquent\Collection {#1034}
            "field_page_start" => "5"
            "field_branch_display" => "0"
            "field_branch_expanded" => "0"
            "field_display_branch_in_title" => "1"
            "field_display_task_interval" => "0"
            "field_display_branch_page" => "1"
            "field_branch_title_in_content" => "0"
            "field_navigation_title" => null
            "field_metatags_title" => null
            "field_metatags_description" => null
            "field_h1" => null
            "field_description_top" => null
            "field_description_bottom" => null
            "field_branch_cover" => []
            "field_branch_covers" => []
            "book" => Illuminate\Database\Eloquent\Collection {#1042}
            "branch_parent" => Illuminate\Database\Eloquent\Collection {#1110}
          ]
          #changes: []
          #casts: []
          #classCastCache: []
          #attributeCastCache: []
          #dateFormat: null
          #appends: []
          #dispatchesEvents: []
          #observables: []
          #relations: []
          #touches: []
          +timestamps: true
          +usesUniqueIds: false
          #hidden: []
          #visible: []
          #fillable: []
          #guarded: array:1 [
            0 => "*"
          ]
        }
        1 => App\Models\Branch {#1111
          #connection: "mysql"
          #table: "branches"
          #primaryKey: "id"
          #keyType: "int"
          +incrementing: true
          #with: []
          #withCount: []
          +preventsLazyLoading: false
          #perPage: 15
          +exists: true
          +wasRecentlyCreated: false
          #escapeWhenCastingToString: false
          #attributes: array:24 [
            "id" => 797409
            "created_at" => "2026-04-10 13:58:26"
            "updated_at" => null
            "field_display_title" => "Системы счисления, родственные двоичной"
            "field_branch_order" => "1.3"
            "field_url" => null
            "field_branch_type" => Illuminate\Database\Eloquent\Collection {#1112
              #items: array:1 [
                0 => App\Models\Term {#1113
                  #connection: "mysql"
                  #table: "terms"
                  #primaryKey: "id"
                  #keyType: "int"
                  +incrementing: false
                  #with: []
                  #withCount: []
                  +preventsLazyLoading: false
                  #perPage: 15
                  +exists: true
                  +wasRecentlyCreated: false
                  #escapeWhenCastingToString: false
                  #attributes: array:7 [
                    "id" => 32
                    "created_at" => "2026-04-10 13:58:26"
                    "updated_at" => null
                    "name" => "Параграф"
                    "field_cases" => array:6 [ …6]
                    "field_page_check_not_needed" => null
                    "field_short_name" => "§"
                  ]
                  #original: array:7 [
                    "id" => 32
                    "created_at" => "2026-04-10 13:58:26"
                    "updated_at" => null
                    "name" => "Параграф"
                    "field_cases" => array:6 [ …6]
                    "field_page_check_not_needed" => null
                    "field_short_name" => "§"
                  ]
                  #changes: []
                  #casts: []
                  #classCastCache: []
                  #attributeCastCache: []
                  #dateFormat: null
                  #appends: []
                  #dispatchesEvents: []
                  #observables: []
                  #relations: []
                  #touches: []
                  +timestamps: true
                  +usesUniqueIds: false
                  #hidden: []
                  #visible: []
                  #fillable: []
                  #guarded: array:1 [
                    0 => "*"
                  ]
                }
              ]
              #escapeWhenCastingToString: false
            }
            "field_page_start" => "22"
            "field_branch_display" => "0"
            "field_branch_expanded" => "0"
            "field_display_branch_in_title" => "1"
            "field_display_task_interval" => "0"
            "field_display_branch_page" => "1"
            "field_branch_title_in_content" => "0"
            "field_navigation_title" => null
            "field_metatags_title" => null
            "field_metatags_description" => null
            "field_h1" => null
            "field_description_top" => null
            "field_description_bottom" => null
            "field_branch_cover" => []
            "field_branch_covers" => []
            "book" => Illuminate\Database\Eloquent\Collection {#1114
              #items: array:1 [
                0 => App\Models\Book {#1115
                  #connection: "mysql"
                  #table: "books"
                  #primaryKey: "id"
                  #keyType: "int"
                  +incrementing: false
                  #with: []
                  #withCount: []
                  +preventsLazyLoading: false
                  #perPage: 15
                  +exists: true
                  +wasRecentlyCreated: false
                  #escapeWhenCastingToString: false
                  #attributes: array:50 [
                    "id" => 2724
                    "created_at" => "2026-04-10 13:58:26"
                    "updated_at" => null
                    "field_tree_default_status" => "tasks"
                    "field_pages_status" => null
                    "field_subject" => Illuminate\Database\Eloquent\Collection {#1116 …2}
                    "field_class" => Illuminate\Database\Eloquent\Collection {#1118 …2}
                    "field_publisher" => Illuminate\Database\Eloquent\Collection {#1120 …2}
                    "field_author" => Illuminate\Database\Eloquent\Collection {#1122 …2}
                    "field_author_foreign" => Illuminate\Database\Eloquent\Collection {#1125 …2}
                    "field_book_type" => Illuminate\Database\Eloquent\Collection {#1126 …2}
                    "field_country" => Illuminate\Database\Eloquent\Collection {#1128 …2}
                    "field_city" => Illuminate\Database\Eloquent\Collection {#1130 …2}
                    "field_series" => Illuminate\Database\Eloquent\Collection {#1132 …2}
                    "field_umk" => Illuminate\Database\Eloquent\Collection {#1133 …2}
                    "field_level_of_education" => Illuminate\Database\Eloquent\Collection {#1134 …2}
                    "field_standart_of_education" => Illuminate\Database\Eloquent\Collection {#1136 …2}
                    "field_publication_number" => "5"
                    "field_publication_type" => Illuminate\Database\Eloquent\Collection {#1138 …2}
                    "field_under_the_edition" => Illuminate\Database\Eloquent\Collection {#1140 …2}
                    "field_under_the_edition_degree" => null
                    "field_cover_description" => "с котом"
                    "field_publication_year" => "2023"
                    "field_publication_year_until" => null
                    "field_part" => ""
                    "field_part_writing" => ""
                    "field_second_foreign_language" => null
                    "field_for_whom" => null
                    "field_allowed" => "Допущено Министерством просвещения Российской Федерации"
                    "field_reserve_field" => null
                    "field_link_to_source" => null
                    "field_tasks_count" => "469"
                    "field_priority" => "2"
                    "field_default_folder" => "/informatika_08/bosova-u23/"
                    "field_isbn" => "978-5-09-102543-9 (2023)"
                    "field_cover" => array:1 [ …1]
                    "field_cover_alts" => array:1 [ …1]
                    "field_covers" => array:1 [ …1]
                    "field_popular_book" => null
                    "field_recommended_books" => Illuminate\Database\Eloquent\Collection {#1141 …2}
                    "field_new_book" => Illuminate\Database\Eloquent\Collection {#1142 …2}
                    "field_old_book" => Illuminate\Database\Eloquent\Collection {#1143 …2}
                    "field_url" => "/8-klass/informatika/bosova-uchebnik"
                    "field_cover_color" => Illuminate\Database\Eloquent\Collection {#1144 …2}
                    "field_metatags_title" => null
                    "field_metatags_description" => null
                    "field_h1" => null
                    "field_description_top" => null
                    "field_description_bottom" => "<!--Текст в низу страницы--> <p> Изучение информатики в школе играет ключевую роль в формировании навыков программирования, понимании работы компьютеров и решении практических задач. Однако уже ближе к восьмому классу изучаемая сфера становится обширнее: на уроках появляются более сложные темы, такие как алгоритмы, структуры данных и базовые принципы разработки программ. В таком случае не обойтись без <strong>ГДЗ по информатике 8 класса учебник Босовой (Просвещение, 2023 г.)</strong>. С помощью решебника можно проверять свои знания, детально разбираться в сложных темах и улучшать навыки программирования. </p> <h2> Все ответы в одном решебнике </h2> <p> ГДЗ по информатике ответит на основные вопросы в рамках базовой школьной программы. </p> <p> В работе с пособием учащиеся ознакомятся со следующими темами: </p> <ol> <li>Создание собственного онлайн пространства.</li> <li>Работа с локальной сетью компьютерного класса.</li> <li>Алгоритмы и исполнители.</li> <li>Начала программирования на языке Паскаль.</li> <li>Начала программирования на языке Python.</li> </ol> <p> На уроках легко отвлечься от темы. Такие ситуации приводят к меньшей успеваемости и, соответственно, к снижению оценок. Чтобы усвоить неизученный материал, придется потратить массу усилий и времени. Для большей продуктивности можно воспользоваться готовой и четко структурированной информацией в пособии. Решебник содержит ответы в рамках текущего курса. Данные предоставлены в кратком и простом формате так, чтобы сведения по урокам были понятны представленной возрастной группе учеников. </p> <p> Темы уроков классифицированы по пунктам, благодаря чему упрощается поиск нужных параграфов. Подобная система особенно подойдёт для школьников, которым необходимо быстро отыскать ответы на те или иные задачи. Сами задания разработаны квалифицированными специалистами, команду которых возглавляет доктор педагогических наук Людмила Босова. Школьный курс соответствует данным ФГОС, представленным для учащихся средней школы РФ. </p> <h2> В чем заключается польза ГДЗ по информатике для учеников 8 класса </h2> <p> Многие родители испытывают беспокойство из-за успеваемости ребенка. Узнав, что чадо использует ГДЗ при решении домашнего задания, некоторые из них испытывают ужас. Им кажется, что ребенок станет ленивым при таком подходе. Однако в реальности всё обстоит иначе. </p> <p> Преимущества ГДЗ неоспоримы: </p> <ul> <li>Готовые решения способствуют мотивации ученика. Осознавая, что есть готовый результат, ребенок не испытывает волнения из-за спешки. Он учится в своем темпе.</li> <li>Составленные ответы помогают в контроле учебного процесса. Благодаря проверочным упражнениям можно определить уровень, на котором находится учащийся.</li> <li>Сборник помогает в освоении материала без посторонней помощи.</li> </ul> <p> Современная школьная информатика представляет собой весьма познавательный предмет. Она оказывает важное влияние на развитие молодых умов. Учащиеся знакомятся с основами, формирующими технологический и промышленный мир; исследуют принципы функционирования базовых данных и величин; осваивают новые навыки, такие как умение концентрироваться и следование алгоритмам. </p> <p> Для хорошей успеваемости нужно изучать не только теорию, но и практику. Для проверки своих знаний следует заручиться надёжными решениями. </p> <p> В этом помогает <strong>ГДЗ по информатике 8 класс Учебник Босова Л.Л., Босова А.Ю. (Просвещение)</strong>. Данный онлайн-решебник имеет свои плюсы: </p> <ul> <li>Точные ответы на вопросы и задачи;</li> <li>доступ к данным с любого мобильного или ПК устройства;</li> <li>удобная сортировка пунктов и параграфов;</li> <li>соответствие образовательным стандартам;</li> <li>возможность тестирования. </ul> <p> Для работы с пособием не нужны специальные навыки. Для просмотра страницы достаточно выбрать номер нужного параграфа. Ответы на вопросы представлены в четкой последовательности. К сложным задачам прилагаются объяснения решений. </p> <h2> В каких случаях понадобятся решения по информатике Босовой </h2> <p> Данный сборник ГДЗ по информатике включает в себя параграфы 1-5. Этот учебно-методический комплекс понадобится не только при решении домашних заданий, но и при самостоятельной или контрольной работах. В рамках программы можно ознакомиться с базовыми задачами и ответами на них. На уроках в школе ученики увидят похожие типы заданий, которые теперь не будут казаться сложными. </p> <p> Для плодотворной учебы стоит действовать постепенно. Сначала важно изучить теорию и основные правила темы. Затем стоит самостоятельно приступить к выполнению домашней работы. И только после этого можно сверить результаты своей работы с решением в учебнике. В случае обнаружения ошибок, следует изучить материал детальнее, заполняя все пробелы в знаниях. Лишь при честном подходе можно достичь успехов в образовании. </p>"
                    "breadcrumbs" => array:3 [ …3]
                  ]
                  #original: array:50 [
                    "id" => 2724
                    "created_at" => "2026-04-10 13:58:26"
                    "updated_at" => null
                    "field_tree_default_status" => "tasks"
                    "field_pages_status" => null
                    "field_subject" => Illuminate\Database\Eloquent\Collection {#1116 …2}
                    "field_class" => Illuminate\Database\Eloquent\Collection {#1118 …2}
                    "field_publisher" => Illuminate\Database\Eloquent\Collection {#1120 …2}
                    "field_author" => Illuminate\Database\Eloquent\Collection {#1122 …2}
                    "field_author_foreign" => Illuminate\Database\Eloquent\Collection {#1125 …2}
                    "field_book_type" => Illuminate\Database\Eloquent\Collection {#1126 …2}
                    "field_country" => Illuminate\Database\Eloquent\Collection {#1128 …2}
                    "field_city" => Illuminate\Database\Eloquent\Collection {#1130 …2}
                    "field_series" => Illuminate\Database\Eloquent\Collection {#1132 …2}
                    "field_umk" => Illuminate\Database\Eloquent\Collection {#1133 …2}
                    "field_level_of_education" => Illuminate\Database\Eloquent\Collection {#1134 …2}
                    "field_standart_of_education" => Illuminate\Database\Eloquent\Collection {#1136 …2}
                    "field_publication_number" => "5"
                    "field_publication_type" => Illuminate\Database\Eloquent\Collection {#1138 …2}
                    "field_under_the_edition" => Illuminate\Database\Eloquent\Collection {#1140 …2}
                    "field_under_the_edition_degree" => null
                    "field_cover_description" => "с котом"
                    "field_publication_year" => "2023"
                    "field_publication_year_until" => null
                    "field_part" => ""
                    "field_part_writing" => ""
                    "field_second_foreign_language" => null
                    "field_for_whom" => null
                    "field_allowed" => "Допущено Министерством просвещения Российской Федерации"
                    "field_reserve_field" => null
                    "field_link_to_source" => null
                    "field_tasks_count" => "469"
                    "field_priority" => "2"
                    "field_default_folder" => "/informatika_08/bosova-u23/"
                    "field_isbn" => "978-5-09-102543-9 (2023)"
                    "field_cover" => array:1 [ …1]
                    "field_cover_alts" => array:1 [ …1]
                    "field_covers" => array:1 [ …1]
                    "field_popular_book" => null
                    "field_recommended_books" => Illuminate\Database\Eloquent\Collection {#1141 …2}
                    "field_new_book" => Illuminate\Database\Eloquent\Collection {#1142 …2}
                    "field_old_book" => Illuminate\Database\Eloquent\Collection {#1143 …2}
                    "field_url" => "/8-klass/informatika/bosova-uchebnik"
                    "field_cover_color" => Illuminate\Database\Eloquent\Collection {#1144 …2}
                    "field_metatags_title" => null
                    "field_metatags_description" => null
                    "field_h1" => null
                    "field_description_top" => null
                    "field_description_bottom" => "<!--Текст в низу страницы--> <p> Изучение информатики в школе играет ключевую роль в формировании навыков программирования, понимании работы компьютеров и решении практических задач. Однако уже ближе к восьмому классу изучаемая сфера становится обширнее: на уроках появляются более сложные темы, такие как алгоритмы, структуры данных и базовые принципы разработки программ. В таком случае не обойтись без <strong>ГДЗ по информатике 8 класса учебник Босовой (Просвещение, 2023 г.)</strong>. С помощью решебника можно проверять свои знания, детально разбираться в сложных темах и улучшать навыки программирования. </p> <h2> Все ответы в одном решебнике </h2> <p> ГДЗ по информатике ответит на основные вопросы в рамках базовой школьной программы. </p> <p> В работе с пособием учащиеся ознакомятся со следующими темами: </p> <ol> <li>Создание собственного онлайн пространства.</li> <li>Работа с локальной сетью компьютерного класса.</li> <li>Алгоритмы и исполнители.</li> <li>Начала программирования на языке Паскаль.</li> <li>Начала программирования на языке Python.</li> </ol> <p> На уроках легко отвлечься от темы. Такие ситуации приводят к меньшей успеваемости и, соответственно, к снижению оценок. Чтобы усвоить неизученный материал, придется потратить массу усилий и времени. Для большей продуктивности можно воспользоваться готовой и четко структурированной информацией в пособии. Решебник содержит ответы в рамках текущего курса. Данные предоставлены в кратком и простом формате так, чтобы сведения по урокам были понятны представленной возрастной группе учеников. </p> <p> Темы уроков классифицированы по пунктам, благодаря чему упрощается поиск нужных параграфов. Подобная система особенно подойдёт для школьников, которым необходимо быстро отыскать ответы на те или иные задачи. Сами задания разработаны квалифицированными специалистами, команду которых возглавляет доктор педагогических наук Людмила Босова. Школьный курс соответствует данным ФГОС, представленным для учащихся средней школы РФ. </p> <h2> В чем заключается польза ГДЗ по информатике для учеников 8 класса </h2> <p> Многие родители испытывают беспокойство из-за успеваемости ребенка. Узнав, что чадо использует ГДЗ при решении домашнего задания, некоторые из них испытывают ужас. Им кажется, что ребенок станет ленивым при таком подходе. Однако в реальности всё обстоит иначе. </p> <p> Преимущества ГДЗ неоспоримы: </p> <ul> <li>Готовые решения способствуют мотивации ученика. Осознавая, что есть готовый результат, ребенок не испытывает волнения из-за спешки. Он учится в своем темпе.</li> <li>Составленные ответы помогают в контроле учебного процесса. Благодаря проверочным упражнениям можно определить уровень, на котором находится учащийся.</li> <li>Сборник помогает в освоении материала без посторонней помощи.</li> </ul> <p> Современная школьная информатика представляет собой весьма познавательный предмет. Она оказывает важное влияние на развитие молодых умов. Учащиеся знакомятся с основами, формирующими технологический и промышленный мир; исследуют принципы функционирования базовых данных и величин; осваивают новые навыки, такие как умение концентрироваться и следование алгоритмам. </p> <p> Для хорошей успеваемости нужно изучать не только теорию, но и практику. Для проверки своих знаний следует заручиться надёжными решениями. </p> <p> В этом помогает <strong>ГДЗ по информатике 8 класс Учебник Босова Л.Л., Босова А.Ю. (Просвещение)</strong>. Данный онлайн-решебник имеет свои плюсы: </p> <ul> <li>Точные ответы на вопросы и задачи;</li> <li>доступ к данным с любого мобильного или ПК устройства;</li> <li>удобная сортировка пунктов и параграфов;</li> <li>соответствие образовательным стандартам;</li> <li>возможность тестирования. </ul> <p> Для работы с пособием не нужны специальные навыки. Для просмотра страницы достаточно выбрать номер нужного параграфа. Ответы на вопросы представлены в четкой последовательности. К сложным задачам прилагаются объяснения решений. </p> <h2> В каких случаях понадобятся решения по информатике Босовой </h2> <p> Данный сборник ГДЗ по информатике включает в себя параграфы 1-5. Этот учебно-методический комплекс понадобится не только при решении домашних заданий, но и при самостоятельной или контрольной работах. В рамках программы можно ознакомиться с базовыми задачами и ответами на них. На уроках в школе ученики увидят похожие типы заданий, которые теперь не будут казаться сложными. </p> <p> Для плодотворной учебы стоит действовать постепенно. Сначала важно изучить теорию и основные правила темы. Затем стоит самостоятельно приступить к выполнению домашней работы. И только после этого можно сверить результаты своей работы с решением в учебнике. В случае обнаружения ошибок, следует изучить материал детальнее, заполняя все пробелы в знаниях. Лишь при честном подходе можно достичь успехов в образовании. </p>"
                    "breadcrumbs" => array:3 [ …3]
                  ]
                  #changes: []
                  #casts: []
                  #classCastCache: []
                  #attributeCastCache: []
                  #dateFormat: null
                  #appends: []
                  #dispatchesEvents: []
                  #observables: []
                  #relations: []
                  #touches: []
                  +timestamps: true
                  +usesUniqueIds: false
                  #hidden: []
                  #visible: []
                  #fillable: []
                  #guarded: array:1 [
                    0 => "*"
                  ]
                }
              ]
              #escapeWhenCastingToString: false
            }
            "branch_parent" => Illuminate\Database\Eloquent\Collection {#1146
              #items: array:1 [
                0 => App\Models\Branch {#1147
                  #connection: "mysql"
                  #table: "branches"
                  #primaryKey: "id"
                  #keyType: "int"
                  +incrementing: true
                  #with: []
                  #withCount: []
                  +preventsLazyLoading: false
                  #perPage: 15
                  +exists: true
                  +wasRecentlyCreated: false
                  #escapeWhenCastingToString: false
                  #attributes: array:24 [
                    "id" => 797406
                    "created_at" => "2026-04-10 13:58:26"
                    "updated_at" => null
                    "field_display_title" => "Системы счисления"
                    "field_branch_order" => "1"
                    "field_url" => null
                    "field_branch_type" => Illuminate\Database\Eloquent\Collection {#1148 …2}
                    "field_page_start" => "5"
                    "field_branch_display" => "0"
                    "field_branch_expanded" => "0"
                    "field_display_branch_in_title" => "1"
                    "field_display_task_interval" => "0"
                    "field_display_branch_page" => "1"
                    "field_branch_title_in_content" => "0"
                    "field_navigation_title" => null
                    "field_metatags_title" => null
                    "field_metatags_description" => null
                    "field_h1" => null
                    "field_description_top" => null
                    "field_description_bottom" => null
                    "field_branch_cover" => []
                    "field_branch_covers" => []
                    "book" => Illuminate\Database\Eloquent\Collection {#1150 …2}
                    "branch_parent" => Illuminate\Database\Eloquent\Collection {#1182 …2}
                  ]
                  #original: array:24 [
                    "id" => 797406
                    "created_at" => "2026-04-10 13:58:26"
                    "updated_at" => null
                    "field_display_title" => "Системы счисления"
                    "field_branch_order" => "1"
                    "field_url" => null
                    "field_branch_type" => Illuminate\Database\Eloquent\Collection {#1148 …2}
                    "field_page_start" => "5"
                    "field_branch_display" => "0"
                    "field_branch_expanded" => "0"
                    "field_display_branch_in_title" => "1"
                    "field_display_task_interval" => "0"
                    "field_display_branch_page" => "1"
                    "field_branch_title_in_content" => "0"
                    "field_navigation_title" => null
                    "field_metatags_title" => null
                    "field_metatags_description" => null
                    "field_h1" => null
                    "field_description_top" => null
                    "field_description_bottom" => null
                    "field_branch_cover" => []
                    "field_branch_covers" => []
                    "book" => Illuminate\Database\Eloquent\Collection {#1150 …2}
                    "branch_parent" => Illuminate\Database\Eloquent\Collection {#1182 …2}
                  ]
                  #changes: []
                  #casts: []
                  #classCastCache: []
                  #attributeCastCache: []
                  #dateFormat: null
                  #appends: []
                  #dispatchesEvents: []
                  #observables: []
                  #relations: []
                  #touches: []
                  +timestamps: true
                  +usesUniqueIds: false
                  #hidden: []
                  #visible: []
                  #fillable: []
                  #guarded: array:1 [
                    0 => "*"
                  ]
                }
              ]
              #escapeWhenCastingToString: false
            }
          ]
          #original: array:24 [
            "id" => 797409
            "created_at" => "2026-04-10 13:58:26"
            "updated_at" => null
            "field_display_title" => "Системы счисления, родственные двоичной"
            "field_branch_order" => "1.3"
            "field_url" => null
            "field_branch_type" => Illuminate\Database\Eloquent\Collection {#1112}
            "field_page_start" => "22"
            "field_branch_display" => "0"
            "field_branch_expanded" => "0"
            "field_display_branch_in_title" => "1"
            "field_display_task_interval" => "0"
            "field_display_branch_page" => "1"
            "field_branch_title_in_content" => "0"
            "field_navigation_title" => null
            "field_metatags_title" => null
            "field_metatags_description" => null
            "field_h1" => null
            "field_description_top" => null
            "field_description_bottom" => null
            "field_branch_cover" => []
            "field_branch_covers" => []
            "book" => Illuminate\Database\Eloquent\Collection {#1114}
            "branch_parent" => Illuminate\Database\Eloquent\Collection {#1146}
          ]
          #changes: []
          #casts: []
          #classCastCache: []
          #attributeCastCache: []
          #dateFormat: null
          #appends: []
          #dispatchesEvents: []
          #observables: []
          #relations: []
          #touches: []
          +timestamps: true
          +usesUniqueIds: false
          #hidden: []
          #visible: []
          #fillable: []
          #guarded: array:1 [
            0 => "*"
          ]
        }
      ]
      #escapeWhenCastingToString: false
    }
    "content" => Illuminate\Database\Eloquent\Collection {#1184
      #items: array:2 [
        0 => App\Models\Element {#1194
          #connection: "mysql"
          #table: "elements"
          #primaryKey: "id"
          #keyType: "int"
          +incrementing: true
          #with: []
          #withCount: []
          +preventsLazyLoading: false
          #perPage: 15
          +exists: true
          +wasRecentlyCreated: false
          #escapeWhenCastingToString: false
          #attributes: array:7 [
            "id" => 989347
            "created_at" => "2026-04-10 13:58:26"
            "updated_at" => null
            "edition" => Illuminate\Database\Eloquent\Collection {#1203
              #items: array:1 [
                0 => App\Models\Edition {#1195
                  #connection: "mysql"
                  #table: "editions"
                  #primaryKey: "id"
                  #keyType: "int"
                  +incrementing: false
                  #with: []
                  #withCount: []
                  +preventsLazyLoading: false
                  #perPage: 15
                  +exists: true
                  +wasRecentlyCreated: false
                  #escapeWhenCastingToString: false
                  #attributes: array:21 [
                    "id" => 3842
                    "created_at" => "2026-04-10 13:58:26"
                    "updated_at" => null
                    "title" => "Условие"
                    "field_order" => "1"
                    "field_publisher" => Illuminate\Database\Eloquent\Collection {#1197 …2}
                    "field_content_type" => "free"
                    "field_content_mode" => "text, image"
                    "field_page_content_mode" => "image"
                    "field_content_text_checked" => null
                    "field_page_content_text_checked" => "0"
                    "field_solution_author" => "Автор"
                    "field_moderator" => "stas"
                    "field_edition_type" => "statement"
                    "field_root_dir" => "0-"
                    "field_responsible" => Illuminate\Database\Eloquent\Collection {#1198 …2}
                    "field_comment" => null
                    "field_similar_book" => Illuminate\Database\Eloquent\Collection {#1199 …2}
                    "field_process_formula" => ""
                    "field_edition_group" => Illuminate\Database\Eloquent\Collection {#1200 …2}
                    "field_content_source" => null
                  ]
                  #original: array:21 [
                    "id" => 3842
                    "created_at" => "2026-04-10 13:58:26"
                    "updated_at" => null
                    "title" => "Условие"
                    "field_order" => "1"
                    "field_publisher" => Illuminate\Database\Eloquent\Collection {#1197 …2}
                    "field_content_type" => "free"
                    "field_content_mode" => "text, image"
                    "field_page_content_mode" => "image"
                    "field_content_text_checked" => null
                    "field_page_content_text_checked" => "0"
                    "field_solution_author" => "Автор"
                    "field_moderator" => "stas"
                    "field_edition_type" => "statement"
                    "field_root_dir" => "0-"
                    "field_responsible" => Illuminate\Database\Eloquent\Collection {#1198 …2}
                    "field_comment" => null
                    "field_similar_book" => Illuminate\Database\Eloquent\Collection {#1199 …2}
                    "field_process_formula" => ""
                    "field_edition_group" => Illuminate\Database\Eloquent\Collection {#1200 …2}
                    "field_content_source" => null
                  ]
                  #changes: []
                  #casts: []
                  #classCastCache: []
                  #attributeCastCache: []
                  #dateFormat: null
                  #appends: []
                  #dispatchesEvents: []
                  #observables: []
                  #relations: []
                  #touches: []
                  +timestamps: true
                  +usesUniqueIds: false
                  #hidden: []
                  #visible: []
                  #fillable: []
                  #guarded: array:1 [
                    0 => "*"
                  ]
                }
              ]
              #escapeWhenCastingToString: false
            }
            "task" => array:2 [
              "refs" => "797486"
              "type" => "task"
            ]
            "text" => "<p> <b>5. Переведите целые числа из десятичной системы счисления в шестнадцатеричную:</b> </p> <br><b>а)</b> 55; <br><b>б)</b> 600; <br><b>в)</b> 2022."
            "img" => array:1 [
              0 => array:5 [
                "name" => "5-1.jpg"
                "alt" => null
                "width" => "457"
                "height" => 129
                "path" => "/media/informatika_08/bosova-u23/0-1-3/5-1.webp?ts=1740149004"
              ]
            ]
          ]
          #original: array:7 [
            "id" => 989347
            "created_at" => "2026-04-10 13:58:26"
            "updated_at" => null
            "edition" => Illuminate\Database\Eloquent\Collection {#1203}
            "task" => array:2 [
              "refs" => "797486"
              "type" => "task"
            ]
            "text" => "<p> <b>5. Переведите целые числа из десятичной системы счисления в шестнадцатеричную:</b> </p> <br><b>а)</b> 55; <br><b>б)</b> 600; <br><b>в)</b> 2022."
            "img" => array:1 [
              0 => array:5 [
                "name" => "5-1.jpg"
                "alt" => null
                "width" => "457"
                "height" => 129
                "path" => "/media/informatika_08/bosova-u23/0-1-3/5-1.webp?ts=1740149004"
              ]
            ]
          ]
          #changes: []
          #casts: []
          #classCastCache: []
          #attributeCastCache: []
          #dateFormat: null
          #appends: []
          #dispatchesEvents: []
          #observables: []
          #relations: []
          #touches: []
          +timestamps: true
          +usesUniqueIds: false
          #hidden: []
          #visible: []
          #fillable: []
          #guarded: array:1 [
            0 => "*"
          ]
        }
        1 => App\Models\Element {#1201
          #connection: "mysql"
          #table: "elements"
          #primaryKey: "id"
          #keyType: "int"
          +incrementing: true
          #with: []
          #withCount: []
          +preventsLazyLoading: false
          #perPage: 15
          +exists: true
          +wasRecentlyCreated: false
          #escapeWhenCastingToString: false
          #attributes: array:7 [
            "id" => 989816
            "created_at" => "2026-04-10 13:58:26"
            "updated_at" => null
            "edition" => Illuminate\Database\Eloquent\Collection {#1211
              #items: array:1 [
                0 => App\Models\Edition {#1202
                  #connection: "mysql"
                  #table: "editions"
                  #primaryKey: "id"
                  #keyType: "int"
                  +incrementing: false
                  #with: []
                  #withCount: []
                  +preventsLazyLoading: false
                  #perPage: 15
                  +exists: true
                  +wasRecentlyCreated: false
                  #escapeWhenCastingToString: false
                  #attributes: array:21 [
                    "id" => 3843
                    "created_at" => "2026-04-10 13:58:26"
                    "updated_at" => null
                    "title" => "Решение"
                    "field_order" => "2"
                    "field_publisher" => Illuminate\Database\Eloquent\Collection {#1205 …2}
                    "field_content_type" => "free"
                    "field_content_mode" => "text, image"
                    "field_page_content_mode" => ""
                    "field_content_text_checked" => null
                    "field_page_content_text_checked" => "0"
                    "field_solution_author" => "Ежова (Попович)"
                    "field_moderator" => "stas"
                    "field_edition_type" => "solution"
                    "field_root_dir" => "1-"
                    "field_responsible" => Illuminate\Database\Eloquent\Collection {#1206 …2}
                    "field_comment" => null
                    "field_similar_book" => Illuminate\Database\Eloquent\Collection {#1207 …2}
                    "field_process_formula" => ""
                    "field_edition_group" => Illuminate\Database\Eloquent\Collection {#1208 …2}
                    "field_content_source" => null
                  ]
                  #original: array:21 [
                    "id" => 3843
                    "created_at" => "2026-04-10 13:58:26"
                    "updated_at" => null
                    "title" => "Решение"
                    "field_order" => "2"
                    "field_publisher" => Illuminate\Database\Eloquent\Collection {#1205 …2}
                    "field_content_type" => "free"
                    "field_content_mode" => "text, image"
                    "field_page_content_mode" => ""
                    "field_content_text_checked" => null
                    "field_page_content_text_checked" => "0"
                    "field_solution_author" => "Ежова (Попович)"
                    "field_moderator" => "stas"
                    "field_edition_type" => "solution"
                    "field_root_dir" => "1-"
                    "field_responsible" => Illuminate\Database\Eloquent\Collection {#1206 …2}
                    "field_comment" => null
                    "field_similar_book" => Illuminate\Database\Eloquent\Collection {#1207 …2}
                    "field_process_formula" => ""
                    "field_edition_group" => Illuminate\Database\Eloquent\Collection {#1208 …2}
                    "field_content_source" => null
                  ]
                  #changes: []
                  #casts: []
                  #classCastCache: []
                  #attributeCastCache: []
                  #dateFormat: null
                  #appends: []
                  #dispatchesEvents: []
                  #observables: []
                  #relations: []
                  #touches: []
                  +timestamps: true
                  +usesUniqueIds: false
                  #hidden: []
                  #visible: []
                  #fillable: []
                  #guarded: array:1 [
                    0 => "*"
                  ]
                }
              ]
              #escapeWhenCastingToString: false
            }
            "task" => array:2 [
              "refs" => "797486"
              "type" => "task"
            ]
            "text" => "<br><b>а)</b> 37₁₆; <br>55₁₀ = 37₁₆; <br>55:16 = 3 (остаток 7); <br><b>б)</b> 258₁₆; <br>600₁₀ = 258₁₆; <br>600:16 = 37 (остаток 8), 37:16 = 2 (остаток 5); <br><b>в)</b> 7Е6₁₆; <br>2022₁₀ = 7Е6₁₆; <br>2022:16 = 126 (остаток 6), 126:16 = 7 (остаток 14=Е)."
            "img" => array:1 [
              0 => array:5 [
                "name" => "5-1.jpg"
                "alt" => null
                "width" => "2033"
                "height" => 1027
                "path" => "/media/informatika_08/bosova-u23/1-1-3/5-1.webp?ts=1740149157"
              ]
            ]
          ]
          #original: array:7 [
            "id" => 989816
            "created_at" => "2026-04-10 13:58:26"
            "updated_at" => null
            "edition" => Illuminate\Database\Eloquent\Collection {#1211}
            "task" => array:2 [
              "refs" => "797486"
              "type" => "task"
            ]
            "text" => "<br><b>а)</b> 37₁₆; <br>55₁₀ = 37₁₆; <br>55:16 = 3 (остаток 7); <br><b>б)</b> 258₁₆; <br>600₁₀ = 258₁₆; <br>600:16 = 37 (остаток 8), 37:16 = 2 (остаток 5); <br><b>в)</b> 7Е6₁₆; <br>2022₁₀ = 7Е6₁₆; <br>2022:16 = 126 (остаток 6), 126:16 = 7 (остаток 14=Е)."
            "img" => array:1 [
              0 => array:5 [
                "name" => "5-1.jpg"
                "alt" => null
                "width" => "2033"
                "height" => 1027
                "path" => "/media/informatika_08/bosova-u23/1-1-3/5-1.webp?ts=1740149157"
              ]
            ]
          ]
          #changes: []
          #casts: []
          #classCastCache: []
          #attributeCastCache: []
          #dateFormat: null
          #appends: []
          #dispatchesEvents: []
          #observables: []
          #relations: []
          #touches: []
          +timestamps: true
          +usesUniqueIds: false
          #hidden: []
          #visible: []
          #fillable: []
          #guarded: array:1 [
            0 => "*"
          ]
        }
      ]
      #escapeWhenCastingToString: false
    }
    "next" => array:2 [
      "refs" => "797487"
      "type" => "task"
    ]
    "previous" => array:2 [
      "refs" => "797485"
      "type" => "task"
    ]
    "book" => Illuminate\Database\Eloquent\Collection {#1191
      #items: array:1 [
        0 => App\Models\Book {#1049}
      ]
      #escapeWhenCastingToString: false
    }
    "page" => Illuminate\Database\Eloquent\Collection {#1188
      #items: array:1 [
        0 => App\Models\BookPage {#1190
          #connection: "mysql"
          #table: "book_pages"
          #primaryKey: "id"
          #keyType: "int"
          +incrementing: true
          #with: []
          #withCount: []
          +preventsLazyLoading: false
          #perPage: 15
          +exists: true
          +wasRecentlyCreated: false
          #escapeWhenCastingToString: false
          #attributes: array:21 [
            "id" => 978469
            "created_at" => "2026-04-10 13:58:26"
            "updated_at" => null
            "field_page_start" => "28"
            "field_url" => "/8-klass/informatika/bosova-uchebnik/page-28"
            "field_display_title" => "28"
            "field_folder" => "1"
            "field_image_name" => "28"
            "field_branch_parent" => Illuminate\Database\Eloquent\Collection {#1209
              #items: []
              #escapeWhenCastingToString: false
            }
            "field_weight" => "0"
            "field_book_parent" => Illuminate\Database\Eloquent\Collection {#1210
              #items: array:1 [
                0 => App\Models\Book {#1049}
              ]
              #escapeWhenCastingToString: false
            }
            "field_metatags_title" => null
            "field_metatags_description" => null
            "field_h1" => null
            "field_description_top" => null
            "field_description_bottom" => null
            "edition_groups" => Illuminate\Database\Eloquent\Collection {#1212
              #items: []
              #escapeWhenCastingToString: false
            }
            "content" => Illuminate\Database\Eloquent\Collection {#1222
              #items: array:1 [
                0 => App\Models\Element {#1221
                  #connection: "mysql"
                  #table: "elements"
                  #primaryKey: "id"
                  #keyType: "int"
                  +incrementing: true
                  #with: []
                  #withCount: []
                  +preventsLazyLoading: false
                  #perPage: 15
                  +exists: true
                  +wasRecentlyCreated: false
                  #escapeWhenCastingToString: false
                  #attributes: array:6 [
                    "id" => 1162405
                    "created_at" => "2026-04-10 13:58:26"
                    "updated_at" => null
                    "edition" => Illuminate\Database\Eloquent\Collection {#1223 …2}
                    "book_page" => array:2 [ …2]
                    "img" => array:1 [ …1]
                  ]
                  #original: array:6 [
                    "id" => 1162405
                    "created_at" => "2026-04-10 13:58:26"
                    "updated_at" => null
                    "edition" => Illuminate\Database\Eloquent\Collection {#1223 …2}
                    "book_page" => array:2 [ …2]
                    "img" => array:1 [ …1]
                  ]
                  #changes: []
                  #casts: []
                  #classCastCache: []
                  #attributeCastCache: []
                  #dateFormat: null
                  #appends: []
                  #dispatchesEvents: []
                  #observables: []
                  #relations: []
                  #touches: []
                  +timestamps: true
                  +usesUniqueIds: false
                  #hidden: []
                  #visible: []
                  #fillable: []
                  #guarded: array:1 [
                    0 => "*"
                  ]
                }
              ]
              #escapeWhenCastingToString: false
            }
            "next" => array:2 [
              "refs" => "978470"
              "type" => "book_page"
            ]
            "previous" => array:2 [
              "refs" => "978468"
              "type" => "book_page"
            ]
            "tasks" => Illuminate\Database\Eloquent\Collection {#1387
              #items: array:6 [
                0 => App\Models\Task {#1399
                  #connection: "mysql"
                  #table: "tasks"
                  #primaryKey: "id"
                  #keyType: "int"
                  +incrementing: true
                  #with: []
                  #withCount: []
                  +preventsLazyLoading: false
                  #perPage: 15
                  +exists: true
                  +wasRecentlyCreated: false
                  #escapeWhenCastingToString: false
                  #attributes: array:24 [
                    "id" => 797482
                    "created_at" => "2026-04-10 13:58:26"
                    "updated_at" => null
                    "field_page_start" => "28"
                    "field_page_end" => null
                    "field_url" => "/8-klass/informatika/bosova-uchebnik/1-3-1"
                    "field_display_title" => "1"
                    "field_outside_task" => null
                    "field_task_type" => Illuminate\Database\Eloquent\Collection {#1400 …2}
                    "field_metatags_title" => null
                    "field_metatags_description" => null
                    "field_h1" => null
                    "field_description_top" => null
                    "field_description_bottom" => null
                    "field_match" => null
                    "breadcrumbs" => []
                    "edition_groups" => Illuminate\Database\Eloquent\Collection {#1401 …2}
                    "top_parent_branch" => Illuminate\Database\Eloquent\Collection {#1402 …2}
                    "parent_branches" => Illuminate\Database\Eloquent\Collection {#1403 …2}
                    "content" => Illuminate\Database\Eloquent\Collection {#1405 …2}
                    "next" => array:2 [ …2]
                    "previous" => array:2 [ …2]
                    "book" => Illuminate\Database\Eloquent\Collection {#1411 …2}
                    "page" => array:2 [ …2]
                  ]
                  #original: array:24 [
                    "id" => 797482
                    "created_at" => "2026-04-10 13:58:26"
                    "updated_at" => null
                    "field_page_start" => "28"
                    "field_page_end" => null
                    "field_url" => "/8-klass/informatika/bosova-uchebnik/1-3-1"
                    "field_display_title" => "1"
                    "field_outside_task" => null
                    "field_task_type" => Illuminate\Database\Eloquent\Collection {#1400 …2}
                    "field_metatags_title" => null
                    "field_metatags_description" => null
                    "field_h1" => null
                    "field_description_top" => null
                    "field_description_bottom" => null
                    "field_match" => null
                    "breadcrumbs" => []
                    "edition_groups" => Illuminate\Database\Eloquent\Collection {#1401 …2}
                    "top_parent_branch" => Illuminate\Database\Eloquent\Collection {#1402 …2}
                    "parent_branches" => Illuminate\Database\Eloquent\Collection {#1403 …2}
                    "content" => Illuminate\Database\Eloquent\Collection {#1405 …2}
                    "next" => array:2 [ …2]
                    "previous" => array:2 [ …2]
                    "book" => Illuminate\Database\Eloquent\Collection {#1411 …2}
                    "page" => array:2 [ …2]
                  ]
                  #changes: []
                  #casts: []
                  #classCastCache: []
                  #attributeCastCache: []
                  #dateFormat: null
                  #appends: []
                  #dispatchesEvents: []
                  #observables: []
                  #relations: []
                  #touches: []
                  +timestamps: true
                  +usesUniqueIds: false
                  #hidden: []
                  #visible: []
                  #fillable: []
                  #guarded: array:1 [
                    0 => "*"
                  ]
                }
                1 => App\Models\Task {#1406
                  #connection: "mysql"
                  #table: "tasks"
                  #primaryKey: "id"
                  #keyType: "int"
                  +incrementing: true
                  #with: []
                  #withCount: []
                  +preventsLazyLoading: false
                  #perPage: 15
                  +exists: true
                  +wasRecentlyCreated: false
                  #escapeWhenCastingToString: false
                  #attributes: array:24 [
                    "id" => 797483
                    "created_at" => "2026-04-10 13:58:26"
                    "updated_at" => null
                    "field_page_start" => "28"
                    "field_page_end" => null
                    "field_url" => "/8-klass/informatika/bosova-uchebnik/1-3-2"
                    "field_display_title" => "2"
                    "field_outside_task" => null
                    "field_task_type" => Illuminate\Database\Eloquent\Collection {#1404 …2}
                    "field_metatags_title" => null
                    "field_metatags_description" => null
                    "field_h1" => null
                    "field_description_top" => null
                    "field_description_bottom" => null
                    "field_match" => null
                    "breadcrumbs" => []
                    "edition_groups" => Illuminate\Database\Eloquent\Collection {#1413 …2}
                    "top_parent_branch" => Illuminate\Database\Eloquent\Collection {#1409 …2}
                    "parent_branches" => Illuminate\Database\Eloquent\Collection {#1407 …2}
                    "content" => Illuminate\Database\Eloquent\Collection {#1426 …2}
                    "next" => array:2 [ …2]
                    "previous" => array:2 [ …2]
                    "book" => Illuminate\Database\Eloquent\Collection {#1431 …2}
                    "page" => array:2 [ …2]
                  ]
                  #original: array:24 [
                    "id" => 797483
                    "created_at" => "2026-04-10 13:58:26"
                    "updated_at" => null
                    "field_page_start" => "28"
                    "field_page_end" => null
                    "field_url" => "/8-klass/informatika/bosova-uchebnik/1-3-2"
                    "field_display_title" => "2"
                    "field_outside_task" => null
                    "field_task_type" => Illuminate\Database\Eloquent\Collection {#1404 …2}
                    "field_metatags_title" => null
                    "field_metatags_description" => null
                    "field_h1" => null
                    "field_description_top" => null
                    "field_description_bottom" => null
                    "field_match" => null
                    "breadcrumbs" => []
                    "edition_groups" => Illuminate\Database\Eloquent\Collection {#1413 …2}
                    "top_parent_branch" => Illuminate\Database\Eloquent\Collection {#1409 …2}
                    "parent_branches" => Illuminate\Database\Eloquent\Collection {#1407 …2}
                    "content" => Illuminate\Database\Eloquent\Collection {#1426 …2}
                    "next" => array:2 [ …2]
                    "previous" => array:2 [ …2]
                    "book" => Illuminate\Database\Eloquent\Collection {#1431 …2}
                    "page" => array:2 [ …2]
                  ]
                  #changes: []
                  #casts: []
                  #classCastCache: []
                  #attributeCastCache: []
                  #dateFormat: null
                  #appends: []
                  #dispatchesEvents: []
                  #observables: []
                  #relations: []
                  #touches: []
                  +timestamps: true
                  +usesUniqueIds: false
                  #hidden: []
                  #visible: []
                  #fillable: []
                  #guarded: array:1 [
                    0 => "*"
                  ]
                }
                2 => App\Models\Task {#1410
                  #connection: "mysql"
                  #table: "tasks"
                  #primaryKey: "id"
                  #keyType: "int"
                  +incrementing: true
                  #with: []
                  #withCount: []
                  +preventsLazyLoading: false
                  #perPage: 15
                  +exists: true
                  +wasRecentlyCreated: false
                  #escapeWhenCastingToString: false
                  #attributes: array:24 [
                    "id" => 797484
                    "created_at" => "2026-04-10 13:58:26"
                    "updated_at" => null
                    "field_page_start" => "28"
                    "field_page_end" => null
                    "field_url" => "/8-klass/informatika/bosova-uchebnik/1-3-3"
                    "field_display_title" => "3"
                    "field_outside_task" => null
                    "field_task_type" => Illuminate\Database\Eloquent\Collection {#1418 …2}
                    "field_metatags_title" => null
                    "field_metatags_description" => null
                    "field_h1" => null
                    "field_description_top" => null
                    "field_description_bottom" => null
                    "field_match" => null
                    "breadcrumbs" => []
                    "edition_groups" => Illuminate\Database\Eloquent\Collection {#1408 …2}
                    "top_parent_branch" => Illuminate\Database\Eloquent\Collection {#1423 …2}
                    "parent_branches" => Illuminate\Database\Eloquent\Collection {#1422 …2}
                    "content" => Illuminate\Database\Eloquent\Collection {#1419 …2}
                    "next" => array:2 [ …2]
                    "previous" => array:2 [ …2]
                    "book" => Illuminate\Database\Eloquent\Collection {#1427 …2}
                    "page" => array:2 [ …2]
                  ]
                  #original: array:24 [
                    "id" => 797484
                    "created_at" => "2026-04-10 13:58:26"
                    "updated_at" => null
                    "field_page_start" => "28"
                    "field_page_end" => null
                    "field_url" => "/8-klass/informatika/bosova-uchebnik/1-3-3"
                    "field_display_title" => "3"
                    "field_outside_task" => null
                    "field_task_type" => Illuminate\Database\Eloquent\Collection {#1418 …2}
                    "field_metatags_title" => null
                    "field_metatags_description" => null
                    "field_h1" => null
                    "field_description_top" => null
                    "field_description_bottom" => null
                    "field_match" => null
                    "breadcrumbs" => []
                    "edition_groups" => Illuminate\Database\Eloquent\Collection {#1408 …2}
                    "top_parent_branch" => Illuminate\Database\Eloquent\Collection {#1423 …2}
                    "parent_branches" => Illuminate\Database\Eloquent\Collection {#1422 …2}
                    "content" => Illuminate\Database\Eloquent\Collection {#1419 …2}
                    "next" => array:2 [ …2]
                    "previous" => array:2 [ …2]
                    "book" => Illuminate\Database\Eloquent\Collection {#1427 …2}
                    "page" => array:2 [ …2]
                  ]
                  #changes: []
                  #casts: []
                  #classCastCache: []
                  #attributeCastCache: []
                  #dateFormat: null
                  #appends: []
                  #dispatchesEvents: []
                  #observables: []
                  #relations: []
                  #touches: []
                  +timestamps: true
                  +usesUniqueIds: false
                  #hidden: []
                  #visible: []
                  #fillable: []
                  #guarded: array:1 [
                    0 => "*"
                  ]
                }
                3 => App\Models\Task {#1420
                  #connection: "mysql"
                  #table: "tasks"
                  #primaryKey: "id"
                  #keyType: "int"
                  +incrementing: true
                  #with: []
                  #withCount: []
                  +preventsLazyLoading: false
                  #perPage: 15
                  +exists: true
                  +wasRecentlyCreated: false
                  #escapeWhenCastingToString: false
                  #attributes: array:24 [
                    "id" => 797485
                    "created_at" => "2026-04-10 13:58:26"
                    "updated_at" => null
                    "field_page_start" => "28"
                    "field_page_end" => null
                    "field_url" => "/8-klass/informatika/bosova-uchebnik/1-3-4"
                    "field_display_title" => "4"
                    "field_outside_task" => null
                    "field_task_type" => Illuminate\Database\Eloquent\Collection {#1421 …2}
                    "field_metatags_title" => null
                    "field_metatags_description" => null
                    "field_h1" => null
                    "field_description_top" => null
                    "field_description_bottom" => null
                    "field_match" => null
                    "breadcrumbs" => []
                    "edition_groups" => Illuminate\Database\Eloquent\Collection {#1428 …2}
                    "top_parent_branch" => Illuminate\Database\Eloquent\Collection {#1433 …2}
                    "parent_branches" => Illuminate\Database\Eloquent\Collection {#1425 …2}
                    "content" => Illuminate\Database\Eloquent\Collection {#1450 …2}
                    "next" => array:2 [ …2]
                    "previous" => array:2 [ …2]
                    "book" => Illuminate\Database\Eloquent\Collection {#1455 …2}
                    "page" => array:2 [ …2]
                  ]
                  #original: array:24 [
                    "id" => 797485
                    "created_at" => "2026-04-10 13:58:26"
                    "updated_at" => null
                    "field_page_start" => "28"
                    "field_page_end" => null
                    "field_url" => "/8-klass/informatika/bosova-uchebnik/1-3-4"
                    "field_display_title" => "4"
                    "field_outside_task" => null
                    "field_task_type" => Illuminate\Database\Eloquent\Collection {#1421 …2}
                    "field_metatags_title" => null
                    "field_metatags_description" => null
                    "field_h1" => null
                    "field_description_top" => null
                    "field_description_bottom" => null
                    "field_match" => null
                    "breadcrumbs" => []
                    "edition_groups" => Illuminate\Database\Eloquent\Collection {#1428 …2}
                    "top_parent_branch" => Illuminate\Database\Eloquent\Collection {#1433 …2}
                    "parent_branches" => Illuminate\Database\Eloquent\Collection {#1425 …2}
                    "content" => Illuminate\Database\Eloquent\Collection {#1450 …2}
                    "next" => array:2 [ …2]
                    "previous" => array:2 [ …2]
                    "book" => Illuminate\Database\Eloquent\Collection {#1455 …2}
                    "page" => array:2 [ …2]
                  ]
                  #changes: []
                  #casts: []
                  #classCastCache: []
                  #attributeCastCache: []
                  #dateFormat: null
                  #appends: []
                  #dispatchesEvents: []
                  #observables: []
                  #relations: []
                  #touches: []
                  +timestamps: true
                  +usesUniqueIds: false
                  #hidden: []
                  #visible: []
                  #fillable: []
                  #guarded: array:1 [
                    0 => "*"
                  ]
                }
                4 => App\Models\Task {#1429
                  #connection: "mysql"
                  #table: "tasks"
                  #primaryKey: "id"
                  #keyType: "int"
                  +incrementing: true
                  #with: []
                  #withCount: []
                  +preventsLazyLoading: false
                  #perPage: 15
                  +exists: true
                  +wasRecentlyCreated: false
                  #escapeWhenCastingToString: false
                  #attributes: array:24 [
                    "id" => 797486
                    "created_at" => "2026-04-10 13:58:26"
                    "updated_at" => null
                    "field_page_start" => "28"
                    "field_page_end" => null
                    "field_url" => "/8-klass/informatika/bosova-uchebnik/1-3-5"
                    "field_display_title" => "5"
                    "field_outside_task" => null
                    "field_task_type" => Illuminate\Database\Eloquent\Collection {#1442 …2}
                    "field_metatags_title" => null
                    "field_metatags_description" => null
                    "field_h1" => null
                    "field_description_top" => null
                    "field_description_bottom" => null
                    "field_match" => null
                    "breadcrumbs" => []
                    "edition_groups" => Illuminate\Database\Eloquent\Collection {#1424 …2}
                    "top_parent_branch" => Illuminate\Database\Eloquent\Collection {#1447 …2}
                    "parent_branches" => Illuminate\Database\Eloquent\Collection {#1446 …2}
                    "content" => Illuminate\Database\Eloquent\Collection {#1445 …2}
                    "next" => array:2 [ …2]
                    "previous" => array:2 [ …2]
                    "book" => Illuminate\Database\Eloquent\Collection {#1443 …2}
                    "page" => array:2 [ …2]
                  ]
                  #original: array:24 [
                    "id" => 797486
                    "created_at" => "2026-04-10 13:58:26"
                    "updated_at" => null
                    "field_page_start" => "28"
                    "field_page_end" => null
                    "field_url" => "/8-klass/informatika/bosova-uchebnik/1-3-5"
                    "field_display_title" => "5"
                    "field_outside_task" => null
                    "field_task_type" => Illuminate\Database\Eloquent\Collection {#1442 …2}
                    "field_metatags_title" => null
                    "field_metatags_description" => null
                    "field_h1" => null
                    "field_description_top" => null
                    "field_description_bottom" => null
                    "field_match" => null
                    "breadcrumbs" => []
                    "edition_groups" => Illuminate\Database\Eloquent\Collection {#1424 …2}
                    "top_parent_branch" => Illuminate\Database\Eloquent\Collection {#1447 …2}
                    "parent_branches" => Illuminate\Database\Eloquent\Collection {#1446 …2}
                    "content" => Illuminate\Database\Eloquent\Collection {#1445 …2}
                    "next" => array:2 [ …2]
                    "previous" => array:2 [ …2]
                    "book" => Illuminate\Database\Eloquent\Collection {#1443 …2}
                    "page" => array:2 [ …2]
                  ]
                  #changes: []
                  #casts: []
                  #classCastCache: []
                  #attributeCastCache: []
                  #dateFormat: null
                  #appends: []
                  #dispatchesEvents: []
                  #observables: []
                  #relations: []
                  #touches: []
                  +timestamps: true
                  +usesUniqueIds: false
                  #hidden: []
                  #visible: []
                  #fillable: []
                  #guarded: array:1 [
                    0 => "*"
                  ]
                }
                5 => App\Models\Task {#1444
                  #connection: "mysql"
                  #table: "tasks"
                  #primaryKey: "id"
                  #keyType: "int"
                  +incrementing: true
                  #with: []
                  #withCount: []
                  +preventsLazyLoading: false
                  #perPage: 15
                  +exists: true
                  +wasRecentlyCreated: false
                  #escapeWhenCastingToString: false
                  #attributes: array:24 [
                    "id" => 797487
                    "created_at" => "2026-04-10 13:58:26"
                    "updated_at" => null
                    "field_page_start" => "28"
                    "field_page_end" => null
                    "field_url" => "/8-klass/informatika/bosova-uchebnik/1-3-6"
                    "field_display_title" => "6"
                    "field_outside_task" => null
                    "field_task_type" => Illuminate\Database\Eloquent\Collection {#1449 …2}
                    "field_metatags_title" => null
                    "field_metatags_description" => null
                    "field_h1" => null
                    "field_description_top" => null
                    "field_description_bottom" => null
                    "field_match" => null
                    "breadcrumbs" => []
                    "edition_groups" => Illuminate\Database\Eloquent\Collection {#1448 …2}
                    "top_parent_branch" => Illuminate\Database\Eloquent\Collection {#1457 …2}
                    "parent_branches" => Illuminate\Database\Eloquent\Collection {#1453 …2}
                    "content" => Illuminate\Database\Eloquent\Collection {#1469 …2}
                    "next" => array:2 [ …2]
                    "previous" => array:2 [ …2]
                     …2
                  ]
                  #original: array:24 [ …24]
                  #changes: []
                  #casts: []
                  #classCastCache: []
                  #attributeCastCache: []
                  #dateFormat: null
                  #appends: []
                  #dispatchesEvents: []
                  #observables: []
                  #relations: []
                  #touches: []
                  +timestamps: true
                  +usesUniqueIds: false
                  #hidden: []
                  #visible: []
                  #fillable: []
                  #guarded: array:1 [ …1]
                }
              ]
              #escapeWhenCastingToString: false
            }
          ]
          #original: array:21 [
            "id" => 978469
            "created_at" => "2026-04-10 13:58:26"
            "updated_at" => null
            "field_page_start" => "28"
            "field_url" => "/8-klass/informatika/bosova-uchebnik/page-28"
            "field_display_title" => "28"
            "field_folder" => "1"
            "field_image_name" => "28"
            "field_branch_parent" => Illuminate\Database\Eloquent\Collection {#1209}
            "field_weight" => "0"
            "field_book_parent" => Illuminate\Database\Eloquent\Collection {#1210}
            "field_metatags_title" => null
            "field_metatags_description" => null
            "field_h1" => null
            "field_description_top" => null
            "field_description_bottom" => null
            "edition_groups" => Illuminate\Database\Eloquent\Collection {#1212}
            "content" => Illuminate\Database\Eloquent\Collection {#1222}
            "next" => array:2 [
              "refs" => "978470"
              "type" => "book_page"
            ]
            "previous" => array:2 [
              "refs" => "978468"
              "type" => "book_page"
            ]
            "tasks" => Illuminate\Database\Eloquent\Collection {#1387}
          ]
          #changes: []
          #casts: []
          #classCastCache: []
          #attributeCastCache: []
          #dateFormat: null
          #appends: []
          #dispatchesEvents: []
          #observables: []
          #relations: []
          #touches: []
          +timestamps: true
          +usesUniqueIds: false
          #hidden: []
          #visible: []
          #fillable: []
          #guarded: array:1 [
            0 => "*"
          ]
        }
      ]
      #escapeWhenCastingToString: false
    }
  ]
  #original: array:24 [
    "id" => 797486
    "created_at" => "2026-04-10 13:58:26"
    "updated_at" => null
    "field_page_start" => "28"
    "field_page_end" => null
    "field_url" => "/8-klass/informatika/bosova-uchebnik/1-3-5"
    "field_display_title" => "5"
    "field_outside_task" => null
    "field_task_type" => Illuminate\Database\Eloquent\Collection {#1037}
    "field_metatags_title" => null
    "field_metatags_description" => null
    "field_h1" => null
    "field_description_top" => null
    "field_description_bottom" => null
    "field_match" => null
    "breadcrumbs" => []
    "edition_groups" => Illuminate\Database\Eloquent\Collection {#1035}
    "top_parent_branch" => Illuminate\Database\Eloquent\Collection {#1046}
    "parent_branches" => Illuminate\Database\Eloquent\Collection {#1183}
    "content" => Illuminate\Database\Eloquent\Collection {#1184}
    "next" => array:2 [
      "refs" => "797487"
      "type" => "task"
    ]
    "previous" => array:2 [
      "refs" => "797485"
      "type" => "task"
    ]
    "book" => Illuminate\Database\Eloquent\Collection {#1191}
    "page" => array:2 [
      "refs" => "978469"
      "type" => "book_page"
    ]
  ]
  #changes: []
  #casts: []
  #classCastCache: []
  #attributeCastCache: []
  #dateFormat: null
  #appends: []
  #dispatchesEvents: []
  #observables: []
  #relations: []
  #touches: []
  +timestamps: true
  +usesUniqueIds: false
  #hidden: []
  #visible: []
  #fillable: []
  #guarded: array:1 [
    0 => "*"
  ]
}
№5 (с. 28)
Условие. №5 (с. 28)
скриншот условия
Информатика, 8 класс Учебник, авторы: Босова Людмила Леонидовна, Босова Анна Юрьевна, издательство Просвещение, Москва, 2023, страница 28, номер 5, Условие

5. Переведите целые числа из десятичной системы счисления в шестнадцатеричную:


а) 55;
б) 600;
в) 2022.
Решение. №5 (с. 28)
скриншот решения
Информатика, 8 класс Учебник, авторы: Босова Людмила Леонидовна, Босова Анна Юрьевна, издательство Просвещение, Москва, 2023, страница 28, номер 5, Решение

а) 37₁₆;
55₁₀ = 37₁₆;
55:16 = 3 (остаток 7);
б) 258₁₆;
600₁₀ = 258₁₆;
600:16 = 37 (остаток 8), 37:16 = 2 (остаток 5);
в) 7Е6₁₆;
2022₁₀ = 7Е6₁₆;
2022:16 = 126 (остаток 6), 126:16 = 7 (остаток 14=Е).

Помогло решение? Оставьте отзыв в комментариях ниже.

Присоединяйтесь к Телеграм-группе @top_gdz

Присоединиться

Мы подготовили для вас ответ c подробным объяснением домашего задания по информатике за 8 класс, для упражнения номер 5 расположенного на странице 28 к учебнику 2023 года издания для учащихся школ и гимназий.

Теперь на нашем сайте ГДЗ.ТОП вы всегда легко и бесплатно найдёте условие с правильным ответом на вопрос «Как решить ДЗ» и «Как сделать» задание по информатике к упражнению №5 (с. 28), авторов: Босова (Людмила Леонидовна), Босова (Анна Юрьевна), ФГОС (новый, красный) базовый уровень обучения учебного пособия издательства Просвещение.