?, страница 42 - гдз по информатике 9 класс учебник Босова, Босова

Информатика, 9 класс Учебник, авторы: Босова Людмила Леонидовна, Босова Анна Юрьевна, Аквилянов Никита Александрович, издательство Просвещение, Москва, 2024

Авторы: Босова Л. Л., Босова А. Ю., Аквилянов Н. А.

Тип: Учебник

Издательство: Просвещение

Год издания: 2024 - 2026

Уровень обучения: углублённый

Цвет обложки: синий, голубой

Допущено Министерством просвещения Российской Федерации

Глава 1. Разработка алгоритмов и программ. Параграф 1.5. Двумерные массивы. Вопросы в параграфе - страница 42.

App\Models\Task {#1003 // resources/views/models/task/default.blade.php
  #connection: "mysql"
  #table: "tasks"
  #primaryKey: "id"
  #keyType: "int"
  +incrementing: true
  #with: []
  #withCount: []
  +preventsLazyLoading: false
  #perPage: 15
  +exists: true
  +wasRecentlyCreated: false
  #escapeWhenCastingToString: false
  #attributes: array:24 [
    "id" => 1354008
    "created_at" => "2026-04-10 13:58:26"
    "updated_at" => null
    "field_page_start" => "42"
    "field_page_end" => null
    "field_url" => "/9-klass/informatika/bosova-uchebnik-2024/1-5-1-1"
    "field_display_title" => "?"
    "field_outside_task" => null
    "field_task_type" => Illuminate\Database\Eloquent\Collection {#1008
      #items: []
      #escapeWhenCastingToString: false
    }
    "field_metatags_title" => null
    "field_metatags_description" => null
    "field_h1" => null
    "field_description_top" => null
    "field_description_bottom" => null
    "field_match" => null
    "breadcrumbs" => []
    "edition_groups" => Illuminate\Database\Eloquent\Collection {#1006
      #items: []
      #escapeWhenCastingToString: false
    }
    "top_parent_branch" => Illuminate\Database\Eloquent\Collection {#1017
      #items: array:1 [
        0 => App\Models\Branch {#1016
          #connection: "mysql"
          #table: "branches"
          #primaryKey: "id"
          #keyType: "int"
          +incrementing: true
          #with: []
          #withCount: []
          +preventsLazyLoading: false
          #perPage: 15
          +exists: true
          +wasRecentlyCreated: false
          #escapeWhenCastingToString: false
          #attributes: array:24 [
            "id" => 1353906
            "created_at" => "2026-04-10 13:58:26"
            "updated_at" => null
            "field_display_title" => "Разработка алгоритмов и программ"
            "field_branch_order" => "1"
            "field_url" => null
            "field_branch_type" => Illuminate\Database\Eloquent\Collection {#1021
              #items: array:1 [
                0 => App\Models\Term {#1018
                  #connection: "mysql"
                  #table: "terms"
                  #primaryKey: "id"
                  #keyType: "int"
                  +incrementing: false
                  #with: []
                  #withCount: []
                  +preventsLazyLoading: false
                  #perPage: 15
                  +exists: true
                  +wasRecentlyCreated: false
                  #escapeWhenCastingToString: false
                  #attributes: array:7 [
                    "id" => 29
                    "created_at" => "2026-04-10 13:58:26"
                    "updated_at" => null
                    "name" => "Глава"
                    "field_cases" => array:6 [
                      "field_accusative_case" => "Главу"
                      "field_creative_case" => "Главой"
                      "field_dative_case" => "Главе"
                      "field_genitive_case" => "Главы"
                      "field_nominative_case" => "Глава"
                      "field_prepositional_case" => "Главе"
                    ]
                    "field_page_check_not_needed" => null
                    "field_short_name" => null
                  ]
                  #original: array:7 [
                    "id" => 29
                    "created_at" => "2026-04-10 13:58:26"
                    "updated_at" => null
                    "name" => "Глава"
                    "field_cases" => array:6 [
                      "field_accusative_case" => "Главу"
                      "field_creative_case" => "Главой"
                      "field_dative_case" => "Главе"
                      "field_genitive_case" => "Главы"
                      "field_nominative_case" => "Глава"
                      "field_prepositional_case" => "Главе"
                    ]
                    "field_page_check_not_needed" => null
                    "field_short_name" => null
                  ]
                  #changes: []
                  #casts: []
                  #classCastCache: []
                  #attributeCastCache: []
                  #dateFormat: null
                  #appends: []
                  #dispatchesEvents: []
                  #observables: []
                  #relations: []
                  #touches: []
                  +timestamps: true
                  +usesUniqueIds: false
                  #hidden: []
                  #visible: []
                  #fillable: []
                  #guarded: array:1 [
                    0 => "*"
                  ]
                }
              ]
              #escapeWhenCastingToString: false
            }
            "field_page_start" => "5"
            "field_branch_display" => "0"
            "field_branch_expanded" => "0"
            "field_display_branch_in_title" => "1"
            "field_display_task_interval" => "0"
            "field_display_branch_page" => "1"
            "field_branch_title_in_content" => "0"
            "field_navigation_title" => null
            "field_metatags_title" => null
            "field_metatags_description" => null
            "field_h1" => null
            "field_description_top" => null
            "field_description_bottom" => null
            "field_branch_cover" => []
            "field_branch_covers" => []
            "book" => Illuminate\Database\Eloquent\Collection {#1054
              #items: array:1 [
                0 => App\Models\Book {#1020
                  #connection: "mysql"
                  #table: "books"
                  #primaryKey: "id"
                  #keyType: "int"
                  +incrementing: false
                  #with: []
                  #withCount: []
                  +preventsLazyLoading: false
                  #perPage: 15
                  +exists: true
                  +wasRecentlyCreated: false
                  #escapeWhenCastingToString: false
                  #attributes: array:50 [
                    "id" => 7041
                    "created_at" => "2026-04-10 13:58:26"
                    "updated_at" => null
                    "field_tree_default_status" => "tasks"
                    "field_pages_status" => null
                    "field_subject" => Illuminate\Database\Eloquent\Collection {#1022
                      #items: array:1 [
                        0 => App\Models\Term {#1019
                          #connection: "mysql"
                          #table: "terms"
                          #primaryKey: "id"
                          #keyType: "int"
                          +incrementing: false
                          #with: []
                          #withCount: []
                          +preventsLazyLoading: false
                          #perPage: 15
                          +exists: true
                          +wasRecentlyCreated: false
                          #escapeWhenCastingToString: false
                          #attributes: array:10 [
                            "id" => 6478
                            "created_at" => "2026-04-10 13:58:26"
                            "updated_at" => null
                            "name" => "Информатика"
                            "field_abbreviated_name" => null
                            "field_cases" => array:6 [
                              "field_accusative_case" => "информатику"
                              "field_creative_case" => "информатикой"
                              "field_dative_case" => "информатике"
                              "field_genitive_case" => "информатики"
                              "field_nominative_case" => "информатика"
                              "field_prepositional_case" => "информатике"
                            ]
                            "field_foreign_lang_name" => null
                            "field_short_name" => null
                            "field_subject_type" => "technical_subject"
                            "field_translit" => "informatika"
                          ]
                          #original: array:10 [
                            "id" => 6478
                            "created_at" => "2026-04-10 13:58:26"
                            "updated_at" => null
                            "name" => "Информатика"
                            "field_abbreviated_name" => null
                            "field_cases" => array:6 [
                              "field_accusative_case" => "информатику"
                              "field_creative_case" => "информатикой"
                              "field_dative_case" => "информатике"
                              "field_genitive_case" => "информатики"
                              "field_nominative_case" => "информатика"
                              "field_prepositional_case" => "информатике"
                            ]
                            "field_foreign_lang_name" => null
                            "field_short_name" => null
                            "field_subject_type" => "technical_subject"
                            "field_translit" => "informatika"
                          ]
                          #changes: []
                          #casts: []
                          #classCastCache: []
                          #attributeCastCache: []
                          #dateFormat: null
                          #appends: []
                          #dispatchesEvents: []
                          #observables: []
                          #relations: []
                          #touches: []
                          +timestamps: true
                          +usesUniqueIds: false
                          #hidden: []
                          #visible: []
                          #fillable: []
                          #guarded: array:1 [
                            0 => "*"
                          ]
                        }
                      ]
                      #escapeWhenCastingToString: false
                    }
                    "field_class" => Illuminate\Database\Eloquent\Collection {#1023
                      #items: array:1 [
                        0 => App\Models\Term {#1024
                          #connection: "mysql"
                          #table: "terms"
                          #primaryKey: "id"
                          #keyType: "int"
                          +incrementing: false
                          #with: []
                          #withCount: []
                          +preventsLazyLoading: false
                          #perPage: 15
                          +exists: true
                          +wasRecentlyCreated: false
                          #escapeWhenCastingToString: false
                          #attributes: array:6 [
                            "id" => 5458
                            "created_at" => "2026-04-10 13:58:26"
                            "updated_at" => null
                            "name" => "9"
                            "field_cases" => array:6 [
                              "field_accusative_case" => "девятый"
                              "field_creative_case" => "девятым"
                              "field_dative_case" => "девятому"
                              "field_genitive_case" => "девятого"
                              "field_nominative_case" => "девятый"
                              "field_prepositional_case" => "девятом"
                            ]
                            "field_translit" => "devjatyj"
                          ]
                          #original: array:6 [
                            "id" => 5458
                            "created_at" => "2026-04-10 13:58:26"
                            "updated_at" => null
                            "name" => "9"
                            "field_cases" => array:6 [
                              "field_accusative_case" => "девятый"
                              "field_creative_case" => "девятым"
                              "field_dative_case" => "девятому"
                              "field_genitive_case" => "девятого"
                              "field_nominative_case" => "девятый"
                              "field_prepositional_case" => "девятом"
                            ]
                            "field_translit" => "devjatyj"
                          ]
                          #changes: []
                          #casts: []
                          #classCastCache: []
                          #attributeCastCache: []
                          #dateFormat: null
                          #appends: []
                          #dispatchesEvents: []
                          #observables: []
                          #relations: []
                          #touches: []
                          +timestamps: true
                          +usesUniqueIds: false
                          #hidden: []
                          #visible: []
                          #fillable: []
                          #guarded: array:1 [
                            0 => "*"
                          ]
                        }
                      ]
                      #escapeWhenCastingToString: false
                    }
                    "field_publisher" => Illuminate\Database\Eloquent\Collection {#1025
                      #items: array:1 [
                        0 => App\Models\Term {#1026
                          #connection: "mysql"
                          #table: "terms"
                          #primaryKey: "id"
                          #keyType: "int"
                          +incrementing: false
                          #with: []
                          #withCount: []
                          +preventsLazyLoading: false
                          #perPage: 15
                          +exists: true
                          +wasRecentlyCreated: false
                          #escapeWhenCastingToString: false
                          #attributes: array:6 [
                            "id" => 5153
                            "created_at" => "2026-04-10 13:58:26"
                            "updated_at" => null
                            "name" => "Просвещение"
                            "field_cases" => null
                            "field_translit" => "prosveschenie"
                          ]
                          #original: array:6 [
                            "id" => 5153
                            "created_at" => "2026-04-10 13:58:26"
                            "updated_at" => null
                            "name" => "Просвещение"
                            "field_cases" => null
                            "field_translit" => "prosveschenie"
                          ]
                          #changes: []
                          #casts: []
                          #classCastCache: []
                          #attributeCastCache: []
                          #dateFormat: null
                          #appends: []
                          #dispatchesEvents: []
                          #observables: []
                          #relations: []
                          #touches: []
                          +timestamps: true
                          +usesUniqueIds: false
                          #hidden: []
                          #visible: []
                          #fillable: []
                          #guarded: array:1 [
                            0 => "*"
                          ]
                        }
                      ]
                      #escapeWhenCastingToString: false
                    }
                    "field_author" => Illuminate\Database\Eloquent\Collection {#1027
                      #items: array:3 [
                        0 => App\Models\Term {#1028
                          #connection: "mysql"
                          #table: "terms"
                          #primaryKey: "id"
                          #keyType: "int"
                          +incrementing: false
                          #with: []
                          #withCount: []
                          +preventsLazyLoading: false
                          #perPage: 15
                          +exists: true
                          +wasRecentlyCreated: false
                          #escapeWhenCastingToString: false
                          #attributes: array:12 [
                            "id" => 3917
                            "created_at" => "2026-04-10 13:58:26"
                            "updated_at" => null
                            "name" => "Босова"
                            "field_bio" => null
                            "field_degree_rp" => null
                            "field_foreign_lang_name" => null
                            "field_foreign_lang_patronymic" => null
                            "field_foreign_lang_surname" => null
                            "field_name" => "Людмила"
                            "field_patronymic" => "Леонидовна"
                            "field_surname_rp" => null
                          ]
                          #original: array:12 [
                            "id" => 3917
                            "created_at" => "2026-04-10 13:58:26"
                            "updated_at" => null
                            "name" => "Босова"
                            "field_bio" => null
                            "field_degree_rp" => null
                            "field_foreign_lang_name" => null
                            "field_foreign_lang_patronymic" => null
                            "field_foreign_lang_surname" => null
                            "field_name" => "Людмила"
                            "field_patronymic" => "Леонидовна"
                            "field_surname_rp" => null
                          ]
                          #changes: []
                          #casts: []
                          #classCastCache: []
                          #attributeCastCache: []
                          #dateFormat: null
                          #appends: []
                          #dispatchesEvents: []
                          #observables: []
                          #relations: []
                          #touches: []
                          +timestamps: true
                          +usesUniqueIds: false
                          #hidden: []
                          #visible: []
                          #fillable: []
                          #guarded: array:1 [
                            0 => "*"
                          ]
                        }
                        1 => App\Models\Term {#1029
                          #connection: "mysql"
                          #table: "terms"
                          #primaryKey: "id"
                          #keyType: "int"
                          +incrementing: false
                          #with: []
                          #withCount: []
                          +preventsLazyLoading: false
                          #perPage: 15
                          +exists: true
                          +wasRecentlyCreated: false
                          #escapeWhenCastingToString: false
                          #attributes: array:12 [
                            "id" => 3918
                            "created_at" => "2026-04-10 13:58:26"
                            "updated_at" => null
                            "name" => "Босова"
                            "field_bio" => null
                            "field_degree_rp" => null
                            "field_foreign_lang_name" => null
                            "field_foreign_lang_patronymic" => null
                            "field_foreign_lang_surname" => null
                            "field_name" => "Анна"
                            "field_patronymic" => "Юрьевна"
                            "field_surname_rp" => null
                          ]
                          #original: array:12 [
                            "id" => 3918
                            "created_at" => "2026-04-10 13:58:26"
                            "updated_at" => null
                            "name" => "Босова"
                            "field_bio" => null
                            "field_degree_rp" => null
                            "field_foreign_lang_name" => null
                            "field_foreign_lang_patronymic" => null
                            "field_foreign_lang_surname" => null
                            "field_name" => "Анна"
                            "field_patronymic" => "Юрьевна"
                            "field_surname_rp" => null
                          ]
                          #changes: []
                          #casts: []
                          #classCastCache: []
                          #attributeCastCache: []
                          #dateFormat: null
                          #appends: []
                          #dispatchesEvents: []
                          #observables: []
                          #relations: []
                          #touches: []
                          +timestamps: true
                          +usesUniqueIds: false
                          #hidden: []
                          #visible: []
                          #fillable: []
                          #guarded: array:1 [
                            0 => "*"
                          ]
                        }
                        2 => App\Models\Term {#1030
                          #connection: "mysql"
                          #table: "terms"
                          #primaryKey: "id"
                          #keyType: "int"
                          +incrementing: false
                          #with: []
                          #withCount: []
                          +preventsLazyLoading: false
                          #perPage: 15
                          +exists: true
                          +wasRecentlyCreated: false
                          #escapeWhenCastingToString: false
                          #attributes: array:12 [
                            "id" => 3673
                            "created_at" => "2026-04-10 13:58:26"
                            "updated_at" => null
                            "name" => "Аквилянов"
                            "field_bio" => null
                            "field_degree_rp" => null
                            "field_foreign_lang_name" => null
                            "field_foreign_lang_patronymic" => null
                            "field_foreign_lang_surname" => null
                            "field_name" => "Никита"
                            "field_patronymic" => "Александрович"
                            "field_surname_rp" => null
                          ]
                          #original: array:12 [
                            "id" => 3673
                            "created_at" => "2026-04-10 13:58:26"
                            "updated_at" => null
                            "name" => "Аквилянов"
                            "field_bio" => null
                            "field_degree_rp" => null
                            "field_foreign_lang_name" => null
                            "field_foreign_lang_patronymic" => null
                            "field_foreign_lang_surname" => null
                            "field_name" => "Никита"
                            "field_patronymic" => "Александрович"
                            "field_surname_rp" => null
                          ]
                          #changes: []
                          #casts: []
                          #classCastCache: []
                          #attributeCastCache: []
                          #dateFormat: null
                          #appends: []
                          #dispatchesEvents: []
                          #observables: []
                          #relations: []
                          #touches: []
                          +timestamps: true
                          +usesUniqueIds: false
                          #hidden: []
                          #visible: []
                          #fillable: []
                          #guarded: array:1 [
                            0 => "*"
                          ]
                        }
                      ]
                      #escapeWhenCastingToString: false
                    }
                    "field_author_foreign" => Illuminate\Database\Eloquent\Collection {#1031
                      #items: []
                      #escapeWhenCastingToString: false
                    }
                    "field_book_type" => Illuminate\Database\Eloquent\Collection {#1032
                      #items: array:1 [
                        0 => App\Models\Term {#1033
                          #connection: "mysql"
                          #table: "terms"
                          #primaryKey: "id"
                          #keyType: "int"
                          +incrementing: false
                          #with: []
                          #withCount: []
                          +preventsLazyLoading: false
                          #perPage: 15
                          +exists: true
                          +wasRecentlyCreated: false
                          #escapeWhenCastingToString: false
                          #attributes: array:10 [
                            "id" => 6671
                            "created_at" => "2026-04-10 13:58:26"
                            "updated_at" => null
                            "name" => "Учебник"
                            "field_book_type_foreign" => null
                            "field_cases" => array:6 [
                              "field_accusative_case" => "учебник"
                              "field_creative_case" => "учебником"
                              "field_dative_case" => "учебнику"
                              "field_genitive_case" => "учебника"
                              "field_nominative_case" => "учебник"
                              "field_prepositional_case" => "учебнике"
                            ]
                            "field_plural_form" => null
                            "field_short_name" => null
                            "field_short_name_foreign" => null
                            "field_translit" => "uchebnik"
                          ]
                          #original: array:10 [
                            "id" => 6671
                            "created_at" => "2026-04-10 13:58:26"
                            "updated_at" => null
                            "name" => "Учебник"
                            "field_book_type_foreign" => null
                            "field_cases" => array:6 [
                              "field_accusative_case" => "учебник"
                              "field_creative_case" => "учебником"
                              "field_dative_case" => "учебнику"
                              "field_genitive_case" => "учебника"
                              "field_nominative_case" => "учебник"
                              "field_prepositional_case" => "учебнике"
                            ]
                            "field_plural_form" => null
                            "field_short_name" => null
                            "field_short_name_foreign" => null
                            "field_translit" => "uchebnik"
                          ]
                          #changes: []
                          #casts: []
                          #classCastCache: []
                          #attributeCastCache: []
                          #dateFormat: null
                          #appends: []
                          #dispatchesEvents: []
                          #observables: []
                          #relations: []
                          #touches: []
                          +timestamps: true
                          +usesUniqueIds: false
                          #hidden: []
                          #visible: []
                          #fillable: []
                          #guarded: array:1 [
                            0 => "*"
                          ]
                        }
                      ]
                      #escapeWhenCastingToString: false
                    }
                    "field_country" => Illuminate\Database\Eloquent\Collection {#1034
                      #items: array:1 [
                        0 => App\Models\Term {#1035
                          #connection: "mysql"
                          #table: "terms"
                          #primaryKey: "id"
                          #keyType: "int"
                          +incrementing: false
                          #with: []
                          #withCount: []
                          +preventsLazyLoading: false
                          #perPage: 15
                          +exists: true
                          +wasRecentlyCreated: false
                          #escapeWhenCastingToString: false
                          #attributes: array:6 [
                            "id" => 9
                            "created_at" => "2026-04-10 13:58:26"
                            "updated_at" => null
                            "name" => "Россия"
                            "field_cases" => array:6 [
                              "field_accusative_case" => null
                              "field_creative_case" => null
                              "field_dative_case" => null
                              "field_genitive_case" => null
                              "field_nominative_case" => null
                              "field_prepositional_case" => null
                            ]
                            "field_translit" => "rossiya"
                          ]
                          #original: array:6 [
                            "id" => 9
                            "created_at" => "2026-04-10 13:58:26"
                            "updated_at" => null
                            "name" => "Россия"
                            "field_cases" => array:6 [
                              "field_accusative_case" => null
                              "field_creative_case" => null
                              "field_dative_case" => null
                              "field_genitive_case" => null
                              "field_nominative_case" => null
                              "field_prepositional_case" => null
                            ]
                            "field_translit" => "rossiya"
                          ]
                          #changes: []
                          #casts: []
                          #classCastCache: []
                          #attributeCastCache: []
                          #dateFormat: null
                          #appends: []
                          #dispatchesEvents: []
                          #observables: []
                          #relations: []
                          #touches: []
                          +timestamps: true
                          +usesUniqueIds: false
                          #hidden: []
                          #visible: []
                          #fillable: []
                          #guarded: array:1 [
                            0 => "*"
                          ]
                        }
                      ]
                      #escapeWhenCastingToString: false
                    }
                    "field_city" => Illuminate\Database\Eloquent\Collection {#1036
                      #items: array:1 [
                        0 => App\Models\Term {#1037
                          #connection: "mysql"
                          #table: "terms"
                          #primaryKey: "id"
                          #keyType: "int"
                          +incrementing: false
                          #with: []
                          #withCount: []
                          +preventsLazyLoading: false
                          #perPage: 15
                          +exists: true
                          +wasRecentlyCreated: false
                          #escapeWhenCastingToString: false
                          #attributes: array:6 [
                            "id" => 15
                            "created_at" => "2026-04-10 13:58:26"
                            "updated_at" => null
                            "name" => "Москва"
                            "field_cases" => array:6 [
                              "field_accusative_case" => null
                              "field_creative_case" => null
                              "field_dative_case" => null
                              "field_genitive_case" => null
                              "field_nominative_case" => null
                              "field_prepositional_case" => null
                            ]
                            "field_translit" => "moskva"
                          ]
                          #original: array:6 [
                            "id" => 15
                            "created_at" => "2026-04-10 13:58:26"
                            "updated_at" => null
                            "name" => "Москва"
                            "field_cases" => array:6 [
                              "field_accusative_case" => null
                              "field_creative_case" => null
                              "field_dative_case" => null
                              "field_genitive_case" => null
                              "field_nominative_case" => null
                              "field_prepositional_case" => null
                            ]
                            "field_translit" => "moskva"
                          ]
                          #changes: []
                          #casts: []
                          #classCastCache: []
                          #attributeCastCache: []
                          #dateFormat: null
                          #appends: []
                          #dispatchesEvents: []
                          #observables: []
                          #relations: []
                          #touches: []
                          +timestamps: true
                          +usesUniqueIds: false
                          #hidden: []
                          #visible: []
                          #fillable: []
                          #guarded: array:1 [
                            0 => "*"
                          ]
                        }
                      ]
                      #escapeWhenCastingToString: false
                    }
                    "field_series" => Illuminate\Database\Eloquent\Collection {#1038
                      #items: []
                      #escapeWhenCastingToString: false
                    }
                    "field_umk" => Illuminate\Database\Eloquent\Collection {#1039
                      #items: []
                      #escapeWhenCastingToString: false
                    }
                    "field_level_of_education" => Illuminate\Database\Eloquent\Collection {#1040
                      #items: array:1 [
                        0 => App\Models\Term {#1041
                          #connection: "mysql"
                          #table: "terms"
                          #primaryKey: "id"
                          #keyType: "int"
                          +incrementing: false
                          #with: []
                          #withCount: []
                          +preventsLazyLoading: false
                          #perPage: 15
                          +exists: true
                          +wasRecentlyCreated: false
                          #escapeWhenCastingToString: false
                          #attributes: array:6 [
                            "id" => 39
                            "created_at" => "2026-04-10 13:58:26"
                            "updated_at" => null
                            "name" => "углублённый"
                            "field_cases" => array:6 [
                              "field_accusative_case" => "углубленный"
                              "field_creative_case" => "углубленным"
                              "field_dative_case" => "углубленному"
                              "field_genitive_case" => "углубленного"
                              "field_nominative_case" => "углубленный"
                              "field_prepositional_case" => "углубленном"
                            ]
                            "field_translit" => "uglublennyy"
                          ]
                          #original: array:6 [
                            "id" => 39
                            "created_at" => "2026-04-10 13:58:26"
                            "updated_at" => null
                            "name" => "углублённый"
                            "field_cases" => array:6 [
                              "field_accusative_case" => "углубленный"
                              "field_creative_case" => "углубленным"
                              "field_dative_case" => "углубленному"
                              "field_genitive_case" => "углубленного"
                              "field_nominative_case" => "углубленный"
                              "field_prepositional_case" => "углубленном"
                            ]
                            "field_translit" => "uglublennyy"
                          ]
                          #changes: []
                          #casts: []
                          #classCastCache: []
                          #attributeCastCache: []
                          #dateFormat: null
                          #appends: []
                          #dispatchesEvents: []
                          #observables: []
                          #relations: []
                          #touches: []
                          +timestamps: true
                          +usesUniqueIds: false
                          #hidden: []
                          #visible: []
                          #fillable: []
                          #guarded: array:1 [
                            0 => "*"
                          ]
                        }
                      ]
                      #escapeWhenCastingToString: false
                    }
                    "field_standart_of_education" => Illuminate\Database\Eloquent\Collection {#1042
                      #items: array:1 [
                        0 => App\Models\Term {#1043
                          #connection: "mysql"
                          #table: "terms"
                          #primaryKey: "id"
                          #keyType: "int"
                          +incrementing: false
                          #with: []
                          #withCount: []
                          +preventsLazyLoading: false
                          #perPage: 15
                          +exists: true
                          +wasRecentlyCreated: false
                          #escapeWhenCastingToString: false
                          #attributes: array:10 [
                            "id" => 25
                            "created_at" => "2026-04-10 13:58:26"
                            "updated_at" => null
                            "name" => "ФГОС (новый)"
                            "field_cases" => array:6 [
                              "field_accusative_case" => null
                              "field_creative_case" => null
                              "field_dative_case" => null
                              "field_genitive_case" => null
                              "field_nominative_case" => null
                              "field_prepositional_case" => null
                            ]
                            "field_color" => "красный"
                            "field_end_year" => "2027"
                            "field_start_year" => "2023"
                            "field_translit" => "fgos"
                            "field_type" => "новый"
                          ]
                          #original: array:10 [
                            "id" => 25
                            "created_at" => "2026-04-10 13:58:26"
                            "updated_at" => null
                            "name" => "ФГОС (новый)"
                            "field_cases" => array:6 [
                              "field_accusative_case" => null
                              "field_creative_case" => null
                              "field_dative_case" => null
                              "field_genitive_case" => null
                              "field_nominative_case" => null
                              "field_prepositional_case" => null
                            ]
                            "field_color" => "красный"
                            "field_end_year" => "2027"
                            "field_start_year" => "2023"
                            "field_translit" => "fgos"
                            "field_type" => "новый"
                          ]
                          #changes: []
                          #casts: []
                          #classCastCache: []
                          #attributeCastCache: []
                          #dateFormat: null
                          #appends: []
                          #dispatchesEvents: []
                          #observables: []
                          #relations: []
                          #touches: []
                          +timestamps: true
                          +usesUniqueIds: false
                          #hidden: []
                          #visible: []
                          #fillable: []
                          #guarded: array:1 [
                            0 => "*"
                          ]
                        }
                      ]
                      #escapeWhenCastingToString: false
                    }
                    "field_publication_number" => null
                    "field_publication_type" => Illuminate\Database\Eloquent\Collection {#1044
                      #items: []
                      #escapeWhenCastingToString: false
                    }
                    "field_under_the_edition" => Illuminate\Database\Eloquent\Collection {#1045
                      #items: []
                      #escapeWhenCastingToString: false
                    }
                    "field_under_the_edition_degree" => null
                    "field_cover_description" => null
                    "field_publication_year" => "2024"
                    "field_publication_year_until" => null
                    "field_part" => ""
                    "field_part_writing" => ""
                    "field_second_foreign_language" => null
                    "field_for_whom" => null
                    "field_allowed" => "Допущено Министерством просвещения Российской Федерации"
                    "field_reserve_field" => null
                    "field_link_to_source" => null
                    "field_tasks_count" => "371"
                    "field_priority" => "4"
                    "field_default_folder" => "/informatika_09/bosova-u24/"
                    "field_isbn" => null
                    "field_cover" => array:1 [
                      0 => "/media/informatika_09/bosova-u24/covers/cover1.webp?ts=1744447765"
                    ]
                    "field_cover_alts" => array:1 [
                      0 => ""
                    ]
                    "field_covers" => array:1 [
                      0 => array:4 [
                        "path" => "/media/informatika_09/bosova-u24/covers/cover1.webp?ts=1744447765"
                        "alt" => ""
                        "width" => "1200"
                        "height" => "1715"
                      ]
                    ]
                    "field_popular_book" => "0"
                    "field_recommended_books" => Illuminate\Database\Eloquent\Collection {#1046
                      #items: []
                      #escapeWhenCastingToString: false
                    }
                    "field_new_book" => Illuminate\Database\Eloquent\Collection {#1047
                      #items: []
                      #escapeWhenCastingToString: false
                    }
                    "field_old_book" => Illuminate\Database\Eloquent\Collection {#1048
                      #items: []
                      #escapeWhenCastingToString: false
                    }
                    "field_url" => "/9-klass/informatika/bosova-uchebnik-2024"
                    "field_cover_color" => Illuminate\Database\Eloquent\Collection {#1049
                      #items: array:2 [
                        0 => App\Models\Term {#1050
                          #connection: "mysql"
                          #table: "terms"
                          #primaryKey: "id"
                          #keyType: "int"
                          +incrementing: false
                          #with: []
                          #withCount: []
                          +preventsLazyLoading: false
                          #perPage: 15
                          +exists: true
                          +wasRecentlyCreated: false
                          #escapeWhenCastingToString: false
                          #attributes: array:6 [
                            "id" => 49
                            "created_at" => "2026-04-10 13:58:26"
                            "updated_at" => null
                            "name" => "синий"
                            "field_cases" => array:6 [
                              "field_accusative_case" => null
                              "field_creative_case" => null
                              "field_dative_case" => null
                              "field_genitive_case" => null
                              "field_nominative_case" => null
                              "field_prepositional_case" => null
                            ]
                            "field_translit" => "siniy"
                          ]
                          #original: array:6 [
                            "id" => 49
                            "created_at" => "2026-04-10 13:58:26"
                            "updated_at" => null
                            "name" => "синий"
                            "field_cases" => array:6 [
                              "field_accusative_case" => null
                              "field_creative_case" => null
                              "field_dative_case" => null
                              "field_genitive_case" => null
                              "field_nominative_case" => null
                              "field_prepositional_case" => null
                            ]
                            "field_translit" => "siniy"
                          ]
                          #changes: []
                          #casts: []
                          #classCastCache: []
                          #attributeCastCache: []
                          #dateFormat: null
                          #appends: []
                          #dispatchesEvents: []
                          #observables: []
                          #relations: []
                          #touches: []
                          +timestamps: true
                          +usesUniqueIds: false
                          #hidden: []
                          #visible: []
                          #fillable: []
                          #guarded: array:1 [
                            0 => "*"
                          ]
                        }
                        1 => App\Models\Term {#1051
                          #connection: "mysql"
                          #table: "terms"
                          #primaryKey: "id"
                          #keyType: "int"
                          +incrementing: false
                          #with: []
                          #withCount: []
                          +preventsLazyLoading: false
                          #perPage: 15
                          +exists: true
                          +wasRecentlyCreated: false
                          #escapeWhenCastingToString: false
                          #attributes: array:6 [
                            "id" => 52
                            "created_at" => "2026-04-10 13:58:26"
                            "updated_at" => null
                            "name" => "голубой"
                            "field_cases" => array:6 [
                              "field_accusative_case" => "голубой"
                              "field_creative_case" => "голубым"
                              "field_dative_case" => "голубому"
                              "field_genitive_case" => "голубого"
                              "field_nominative_case" => "голубой"
                              "field_prepositional_case" => "голубом"
                            ]
                            "field_translit" => "goluboy"
                          ]
                          #original: array:6 [
                            "id" => 52
                            "created_at" => "2026-04-10 13:58:26"
                            "updated_at" => null
                            "name" => "голубой"
                            "field_cases" => array:6 [
                              "field_accusative_case" => "голубой"
                              "field_creative_case" => "голубым"
                              "field_dative_case" => "голубому"
                              "field_genitive_case" => "голубого"
                              "field_nominative_case" => "голубой"
                              "field_prepositional_case" => "голубом"
                            ]
                            "field_translit" => "goluboy"
                          ]
                          #changes: []
                          #casts: []
                          #classCastCache: []
                          #attributeCastCache: []
                          #dateFormat: null
                          #appends: []
                          #dispatchesEvents: []
                          #observables: []
                          #relations: []
                          #touches: []
                          +timestamps: true
                          +usesUniqueIds: false
                          #hidden: []
                          #visible: []
                          #fillable: []
                          #guarded: array:1 [
                            0 => "*"
                          ]
                        }
                      ]
                      #escapeWhenCastingToString: false
                    }
                    "field_metatags_title" => null
                    "field_metatags_description" => null
                    "field_h1" => null
                    "field_description_top" => null
                    "field_description_bottom" => null
                    "breadcrumbs" => array:3 [
                      "class" => 380
                      "subject" => 550
                      "class_subject" => 453
                    ]
                  ]
                  #original: array:50 [
                    "id" => 7041
                    "created_at" => "2026-04-10 13:58:26"
                    "updated_at" => null
                    "field_tree_default_status" => "tasks"
                    "field_pages_status" => null
                    "field_subject" => Illuminate\Database\Eloquent\Collection {#1022}
                    "field_class" => Illuminate\Database\Eloquent\Collection {#1023}
                    "field_publisher" => Illuminate\Database\Eloquent\Collection {#1025}
                    "field_author" => Illuminate\Database\Eloquent\Collection {#1027}
                    "field_author_foreign" => Illuminate\Database\Eloquent\Collection {#1031}
                    "field_book_type" => Illuminate\Database\Eloquent\Collection {#1032}
                    "field_country" => Illuminate\Database\Eloquent\Collection {#1034}
                    "field_city" => Illuminate\Database\Eloquent\Collection {#1036}
                    "field_series" => Illuminate\Database\Eloquent\Collection {#1038}
                    "field_umk" => Illuminate\Database\Eloquent\Collection {#1039}
                    "field_level_of_education" => Illuminate\Database\Eloquent\Collection {#1040}
                    "field_standart_of_education" => Illuminate\Database\Eloquent\Collection {#1042}
                    "field_publication_number" => null
                    "field_publication_type" => Illuminate\Database\Eloquent\Collection {#1044}
                    "field_under_the_edition" => Illuminate\Database\Eloquent\Collection {#1045}
                    "field_under_the_edition_degree" => null
                    "field_cover_description" => null
                    "field_publication_year" => "2024"
                    "field_publication_year_until" => null
                    "field_part" => ""
                    "field_part_writing" => ""
                    "field_second_foreign_language" => null
                    "field_for_whom" => null
                    "field_allowed" => "Допущено Министерством просвещения Российской Федерации"
                    "field_reserve_field" => null
                    "field_link_to_source" => null
                    "field_tasks_count" => "371"
                    "field_priority" => "4"
                    "field_default_folder" => "/informatika_09/bosova-u24/"
                    "field_isbn" => null
                    "field_cover" => array:1 [
                      0 => "/media/informatika_09/bosova-u24/covers/cover1.webp?ts=1744447765"
                    ]
                    "field_cover_alts" => array:1 [
                      0 => ""
                    ]
                    "field_covers" => array:1 [
                      0 => array:4 [
                        "path" => "/media/informatika_09/bosova-u24/covers/cover1.webp?ts=1744447765"
                        "alt" => ""
                        "width" => "1200"
                        "height" => "1715"
                      ]
                    ]
                    "field_popular_book" => "0"
                    "field_recommended_books" => Illuminate\Database\Eloquent\Collection {#1046}
                    "field_new_book" => Illuminate\Database\Eloquent\Collection {#1047}
                    "field_old_book" => Illuminate\Database\Eloquent\Collection {#1048}
                    "field_url" => "/9-klass/informatika/bosova-uchebnik-2024"
                    "field_cover_color" => Illuminate\Database\Eloquent\Collection {#1049}
                    "field_metatags_title" => null
                    "field_metatags_description" => null
                    "field_h1" => null
                    "field_description_top" => null
                    "field_description_bottom" => null
                    "breadcrumbs" => array:3 [
                      "class" => 380
                      "subject" => 550
                      "class_subject" => 453
                    ]
                  ]
                  #changes: []
                  #casts: []
                  #classCastCache: []
                  #attributeCastCache: []
                  #dateFormat: null
                  #appends: []
                  #dispatchesEvents: []
                  #observables: []
                  #relations: []
                  #touches: []
                  +timestamps: true
                  +usesUniqueIds: false
                  #hidden: []
                  #visible: []
                  #fillable: []
                  #guarded: array:1 [
                    0 => "*"
                  ]
                }
              ]
              #escapeWhenCastingToString: false
            }
            "branch_parent" => Illuminate\Database\Eloquent\Collection {#1052
              #items: []
              #escapeWhenCastingToString: false
            }
          ]
          #original: array:24 [
            "id" => 1353906
            "created_at" => "2026-04-10 13:58:26"
            "updated_at" => null
            "field_display_title" => "Разработка алгоритмов и программ"
            "field_branch_order" => "1"
            "field_url" => null
            "field_branch_type" => Illuminate\Database\Eloquent\Collection {#1021}
            "field_page_start" => "5"
            "field_branch_display" => "0"
            "field_branch_expanded" => "0"
            "field_display_branch_in_title" => "1"
            "field_display_task_interval" => "0"
            "field_display_branch_page" => "1"
            "field_branch_title_in_content" => "0"
            "field_navigation_title" => null
            "field_metatags_title" => null
            "field_metatags_description" => null
            "field_h1" => null
            "field_description_top" => null
            "field_description_bottom" => null
            "field_branch_cover" => []
            "field_branch_covers" => []
            "book" => Illuminate\Database\Eloquent\Collection {#1054}
            "branch_parent" => Illuminate\Database\Eloquent\Collection {#1052}
          ]
          #changes: []
          #casts: []
          #classCastCache: []
          #attributeCastCache: []
          #dateFormat: null
          #appends: []
          #dispatchesEvents: []
          #observables: []
          #relations: []
          #touches: []
          +timestamps: true
          +usesUniqueIds: false
          #hidden: []
          #visible: []
          #fillable: []
          #guarded: array:1 [
            0 => "*"
          ]
        }
      ]
      #escapeWhenCastingToString: false
    }
    "parent_branches" => Illuminate\Database\Eloquent\Collection {#1085
      #items: array:3 [
        0 => App\Models\Branch {#1095
          #connection: "mysql"
          #table: "branches"
          #primaryKey: "id"
          #keyType: "int"
          +incrementing: true
          #with: []
          #withCount: []
          +preventsLazyLoading: false
          #perPage: 15
          +exists: true
          +wasRecentlyCreated: false
          #escapeWhenCastingToString: false
          #attributes: array:24 [
            "id" => 1353906
            "created_at" => "2026-04-10 13:58:26"
            "updated_at" => null
            "field_display_title" => "Разработка алгоритмов и программ"
            "field_branch_order" => "1"
            "field_url" => null
            "field_branch_type" => Illuminate\Database\Eloquent\Collection {#1096
              #items: array:1 [
                0 => App\Models\Term {#1018}
              ]
              #escapeWhenCastingToString: false
            }
            "field_page_start" => "5"
            "field_branch_display" => "0"
            "field_branch_expanded" => "0"
            "field_display_branch_in_title" => "1"
            "field_display_task_interval" => "0"
            "field_display_branch_page" => "1"
            "field_branch_title_in_content" => "0"
            "field_navigation_title" => null
            "field_metatags_title" => null
            "field_metatags_description" => null
            "field_h1" => null
            "field_description_top" => null
            "field_description_bottom" => null
            "field_branch_cover" => []
            "field_branch_covers" => []
            "book" => Illuminate\Database\Eloquent\Collection {#1097
              #items: array:1 [
                0 => App\Models\Book {#1020}
              ]
              #escapeWhenCastingToString: false
            }
            "branch_parent" => Illuminate\Database\Eloquent\Collection {#1098
              #items: []
              #escapeWhenCastingToString: false
            }
          ]
          #original: array:24 [
            "id" => 1353906
            "created_at" => "2026-04-10 13:58:26"
            "updated_at" => null
            "field_display_title" => "Разработка алгоритмов и программ"
            "field_branch_order" => "1"
            "field_url" => null
            "field_branch_type" => Illuminate\Database\Eloquent\Collection {#1096}
            "field_page_start" => "5"
            "field_branch_display" => "0"
            "field_branch_expanded" => "0"
            "field_display_branch_in_title" => "1"
            "field_display_task_interval" => "0"
            "field_display_branch_page" => "1"
            "field_branch_title_in_content" => "0"
            "field_navigation_title" => null
            "field_metatags_title" => null
            "field_metatags_description" => null
            "field_h1" => null
            "field_description_top" => null
            "field_description_bottom" => null
            "field_branch_cover" => []
            "field_branch_covers" => []
            "book" => Illuminate\Database\Eloquent\Collection {#1097}
            "branch_parent" => Illuminate\Database\Eloquent\Collection {#1098}
          ]
          #changes: []
          #casts: []
          #classCastCache: []
          #attributeCastCache: []
          #dateFormat: null
          #appends: []
          #dispatchesEvents: []
          #observables: []
          #relations: []
          #touches: []
          +timestamps: true
          +usesUniqueIds: false
          #hidden: []
          #visible: []
          #fillable: []
          #guarded: array:1 [
            0 => "*"
          ]
        }
        1 => App\Models\Branch {#1099
          #connection: "mysql"
          #table: "branches"
          #primaryKey: "id"
          #keyType: "int"
          +incrementing: true
          #with: []
          #withCount: []
          +preventsLazyLoading: false
          #perPage: 15
          +exists: true
          +wasRecentlyCreated: false
          #escapeWhenCastingToString: false
          #attributes: array:24 [
            "id" => 1353918
            "created_at" => "2026-04-10 13:58:26"
            "updated_at" => null
            "field_display_title" => "Двумерные массивы"
            "field_branch_order" => "1.5"
            "field_url" => null
            "field_branch_type" => Illuminate\Database\Eloquent\Collection {#1103
              #items: array:1 [
                0 => App\Models\Term {#1100
                  #connection: "mysql"
                  #table: "terms"
                  #primaryKey: "id"
                  #keyType: "int"
                  +incrementing: false
                  #with: []
                  #withCount: []
                  +preventsLazyLoading: false
                  #perPage: 15
                  +exists: true
                  +wasRecentlyCreated: false
                  #escapeWhenCastingToString: false
                  #attributes: array:7 [
                    "id" => 32
                    "created_at" => "2026-04-10 13:58:26"
                    "updated_at" => null
                    "name" => "Параграф"
                    "field_cases" => array:6 [
                      "field_accusative_case" => "Параграф"
                      "field_creative_case" => "Параграфом"
                      "field_dative_case" => "Параграфу"
                      "field_genitive_case" => "Параграфа"
                      "field_nominative_case" => "Параграф"
                      "field_prepositional_case" => "Параграфе"
                    ]
                    "field_page_check_not_needed" => null
                    "field_short_name" => "§"
                  ]
                  #original: array:7 [
                    "id" => 32
                    "created_at" => "2026-04-10 13:58:26"
                    "updated_at" => null
                    "name" => "Параграф"
                    "field_cases" => array:6 [
                      "field_accusative_case" => "Параграф"
                      "field_creative_case" => "Параграфом"
                      "field_dative_case" => "Параграфу"
                      "field_genitive_case" => "Параграфа"
                      "field_nominative_case" => "Параграф"
                      "field_prepositional_case" => "Параграфе"
                    ]
                    "field_page_check_not_needed" => null
                    "field_short_name" => "§"
                  ]
                  #changes: []
                  #casts: []
                  #classCastCache: []
                  #attributeCastCache: []
                  #dateFormat: null
                  #appends: []
                  #dispatchesEvents: []
                  #observables: []
                  #relations: []
                  #touches: []
                  +timestamps: true
                  +usesUniqueIds: false
                  #hidden: []
                  #visible: []
                  #fillable: []
                  #guarded: array:1 [
                    0 => "*"
                  ]
                }
              ]
              #escapeWhenCastingToString: false
            }
            "field_page_start" => "41"
            "field_branch_display" => "0"
            "field_branch_expanded" => "0"
            "field_display_branch_in_title" => "1"
            "field_display_task_interval" => "0"
            "field_display_branch_page" => "1"
            "field_branch_title_in_content" => "0"
            "field_navigation_title" => null
            "field_metatags_title" => null
            "field_metatags_description" => null
            "field_h1" => null
            "field_description_top" => null
            "field_description_bottom" => null
            "field_branch_cover" => []
            "field_branch_covers" => []
            "book" => Illuminate\Database\Eloquent\Collection {#1102
              #items: array:1 [
                0 => App\Models\Book {#1020}
              ]
              #escapeWhenCastingToString: false
            }
            "branch_parent" => Illuminate\Database\Eloquent\Collection {#1101
              #items: array:1 [
                0 => App\Models\Branch {#1016}
              ]
              #escapeWhenCastingToString: false
            }
          ]
          #original: array:24 [
            "id" => 1353918
            "created_at" => "2026-04-10 13:58:26"
            "updated_at" => null
            "field_display_title" => "Двумерные массивы"
            "field_branch_order" => "1.5"
            "field_url" => null
            "field_branch_type" => Illuminate\Database\Eloquent\Collection {#1103}
            "field_page_start" => "41"
            "field_branch_display" => "0"
            "field_branch_expanded" => "0"
            "field_display_branch_in_title" => "1"
            "field_display_task_interval" => "0"
            "field_display_branch_page" => "1"
            "field_branch_title_in_content" => "0"
            "field_navigation_title" => null
            "field_metatags_title" => null
            "field_metatags_description" => null
            "field_h1" => null
            "field_description_top" => null
            "field_description_bottom" => null
            "field_branch_cover" => []
            "field_branch_covers" => []
            "book" => Illuminate\Database\Eloquent\Collection {#1102}
            "branch_parent" => Illuminate\Database\Eloquent\Collection {#1101}
          ]
          #changes: []
          #casts: []
          #classCastCache: []
          #attributeCastCache: []
          #dateFormat: null
          #appends: []
          #dispatchesEvents: []
          #observables: []
          #relations: []
          #touches: []
          +timestamps: true
          +usesUniqueIds: false
          #hidden: []
          #visible: []
          #fillable: []
          #guarded: array:1 [
            0 => "*"
          ]
        }
        2 => App\Models\Branch {#1104
          #connection: "mysql"
          #table: "branches"
          #primaryKey: "id"
          #keyType: "int"
          +incrementing: true
          #with: []
          #withCount: []
          +preventsLazyLoading: false
          #perPage: 15
          +exists: true
          +wasRecentlyCreated: false
          #escapeWhenCastingToString: false
          #attributes: array:24 [
            "id" => 1353919
            "created_at" => "2026-04-10 13:58:26"
            "updated_at" => null
            "field_display_title" => "Вопросы в параграфе"
            "field_branch_order" => null
            "field_url" => null
            "field_branch_type" => Illuminate\Database\Eloquent\Collection {#1105
              #items: []
              #escapeWhenCastingToString: false
            }
            "field_page_start" => "42"
            "field_branch_display" => "0"
            "field_branch_expanded" => "0"
            "field_display_branch_in_title" => "1"
            "field_display_task_interval" => "0"
            "field_display_branch_page" => "1"
            "field_branch_title_in_content" => "0"
            "field_navigation_title" => null
            "field_metatags_title" => null
            "field_metatags_description" => null
            "field_h1" => null
            "field_description_top" => null
            "field_description_bottom" => null
            "field_branch_cover" => []
            "field_branch_covers" => []
            "book" => Illuminate\Database\Eloquent\Collection {#1106
              #items: array:1 [
                0 => App\Models\Book {#1020}
              ]
              #escapeWhenCastingToString: false
            }
            "branch_parent" => Illuminate\Database\Eloquent\Collection {#1115
              #items: array:1 [
                0 => App\Models\Branch {#1114
                  #connection: "mysql"
                  #table: "branches"
                  #primaryKey: "id"
                  #keyType: "int"
                  +incrementing: true
                  #with: []
                  #withCount: []
                  +preventsLazyLoading: false
                  #perPage: 15
                  +exists: true
                  +wasRecentlyCreated: false
                  #escapeWhenCastingToString: false
                  #attributes: array:24 [
                    "id" => 1353918
                    "created_at" => "2026-04-10 13:58:26"
                    "updated_at" => null
                    "field_display_title" => "Двумерные массивы"
                    "field_branch_order" => "1.5"
                    "field_url" => null
                    "field_branch_type" => Illuminate\Database\Eloquent\Collection {#1116
                      #items: array:1 [
                        0 => App\Models\Term {#1100}
                      ]
                      #escapeWhenCastingToString: false
                    }
                    "field_page_start" => "41"
                    "field_branch_display" => "0"
                    "field_branch_expanded" => "0"
                    "field_display_branch_in_title" => "1"
                    "field_display_task_interval" => "0"
                    "field_display_branch_page" => "1"
                    "field_branch_title_in_content" => "0"
                    "field_navigation_title" => null
                    "field_metatags_title" => null
                    "field_metatags_description" => null
                    "field_h1" => null
                    "field_description_top" => null
                    "field_description_bottom" => null
                    "field_branch_cover" => []
                    "field_branch_covers" => []
                    "book" => Illuminate\Database\Eloquent\Collection {#1117
                      #items: array:1 [
                        0 => App\Models\Book {#1020}
                      ]
                      #escapeWhenCastingToString: false
                    }
                    "branch_parent" => Illuminate\Database\Eloquent\Collection {#1118
                      #items: array:1 [
                        0 => App\Models\Branch {#1016}
                      ]
                      #escapeWhenCastingToString: false
                    }
                  ]
                  #original: array:24 [
                    "id" => 1353918
                    "created_at" => "2026-04-10 13:58:26"
                    "updated_at" => null
                    "field_display_title" => "Двумерные массивы"
                    "field_branch_order" => "1.5"
                    "field_url" => null
                    "field_branch_type" => Illuminate\Database\Eloquent\Collection {#1116}
                    "field_page_start" => "41"
                    "field_branch_display" => "0"
                    "field_branch_expanded" => "0"
                    "field_display_branch_in_title" => "1"
                    "field_display_task_interval" => "0"
                    "field_display_branch_page" => "1"
                    "field_branch_title_in_content" => "0"
                    "field_navigation_title" => null
                    "field_metatags_title" => null
                    "field_metatags_description" => null
                    "field_h1" => null
                    "field_description_top" => null
                    "field_description_bottom" => null
                    "field_branch_cover" => []
                    "field_branch_covers" => []
                    "book" => Illuminate\Database\Eloquent\Collection {#1117}
                    "branch_parent" => Illuminate\Database\Eloquent\Collection {#1118}
                  ]
                  #changes: []
                  #casts: []
                  #classCastCache: []
                  #attributeCastCache: []
                  #dateFormat: null
                  #appends: []
                  #dispatchesEvents: []
                  #observables: []
                  #relations: []
                  #touches: []
                  +timestamps: true
                  +usesUniqueIds: false
                  #hidden: []
                  #visible: []
                  #fillable: []
                  #guarded: array:1 [
                    0 => "*"
                  ]
                }
              ]
              #escapeWhenCastingToString: false
            }
          ]
          #original: array:24 [
            "id" => 1353919
            "created_at" => "2026-04-10 13:58:26"
            "updated_at" => null
            "field_display_title" => "Вопросы в параграфе"
            "field_branch_order" => null
            "field_url" => null
            "field_branch_type" => Illuminate\Database\Eloquent\Collection {#1105}
            "field_page_start" => "42"
            "field_branch_display" => "0"
            "field_branch_expanded" => "0"
            "field_display_branch_in_title" => "1"
            "field_display_task_interval" => "0"
            "field_display_branch_page" => "1"
            "field_branch_title_in_content" => "0"
            "field_navigation_title" => null
            "field_metatags_title" => null
            "field_metatags_description" => null
            "field_h1" => null
            "field_description_top" => null
            "field_description_bottom" => null
            "field_branch_cover" => []
            "field_branch_covers" => []
            "book" => Illuminate\Database\Eloquent\Collection {#1106}
            "branch_parent" => Illuminate\Database\Eloquent\Collection {#1115}
          ]
          #changes: []
          #casts: []
          #classCastCache: []
          #attributeCastCache: []
          #dateFormat: null
          #appends: []
          #dispatchesEvents: []
          #observables: []
          #relations: []
          #touches: []
          +timestamps: true
          +usesUniqueIds: false
          #hidden: []
          #visible: []
          #fillable: []
          #guarded: array:1 [
            0 => "*"
          ]
        }
      ]
      #escapeWhenCastingToString: false
    }
    "content" => Illuminate\Database\Eloquent\Collection {#1009
      #items: array:2 [
        0 => App\Models\Element {#1077
          #connection: "mysql"
          #table: "elements"
          #primaryKey: "id"
          #keyType: "int"
          +incrementing: true
          #with: []
          #withCount: []
          +preventsLazyLoading: false
          #perPage: 15
          +exists: true
          +wasRecentlyCreated: false
          #escapeWhenCastingToString: false
          #attributes: array:6 [
            "id" => 1544674
            "created_at" => "2026-04-10 13:58:26"
            "updated_at" => null
            "edition" => Illuminate\Database\Eloquent\Collection {#1067
              #items: array:1 [
                0 => App\Models\Edition {#1076
                  #connection: "mysql"
                  #table: "editions"
                  #primaryKey: "id"
                  #keyType: "int"
                  +incrementing: false
                  #with: []
                  #withCount: []
                  +preventsLazyLoading: false
                  #perPage: 15
                  +exists: true
                  +wasRecentlyCreated: false
                  #escapeWhenCastingToString: false
                  #attributes: array:21 [
                    "id" => 4514
                    "created_at" => "2026-04-10 13:58:26"
                    "updated_at" => null
                    "title" => "Условие"
                    "field_order" => "1"
                    "field_publisher" => Illuminate\Database\Eloquent\Collection {#1073
                      #items: array:1 [
                        0 => App\Models\Term {#1075
                          #connection: "mysql"
                          #table: "terms"
                          #primaryKey: "id"
                          #keyType: "int"
                          +incrementing: false
                          #with: []
                          #withCount: []
                          +preventsLazyLoading: false
                          #perPage: 15
                          +exists: true
                          +wasRecentlyCreated: false
                          #escapeWhenCastingToString: false
                          #attributes: array:6 [
                            "id" => 5153
                            "created_at" => "2026-04-10 13:58:26"
                            "updated_at" => null
                            "name" => "Просвещение"
                            "field_cases" => null
                            "field_translit" => "prosveschenie"
                          ]
                          #original: array:6 [
                            "id" => 5153
                            "created_at" => "2026-04-10 13:58:26"
                            "updated_at" => null
                            "name" => "Просвещение"
                            "field_cases" => null
                            "field_translit" => "prosveschenie"
                          ]
                          #changes: []
                          #casts: []
                          #classCastCache: []
                          #attributeCastCache: []
                          #dateFormat: null
                          #appends: []
                          #dispatchesEvents: []
                          #observables: []
                          #relations: []
                          #touches: []
                          +timestamps: true
                          +usesUniqueIds: false
                          #hidden: []
                          #visible: []
                          #fillable: []
                          #guarded: array:1 [
                            0 => "*"
                          ]
                        }
                      ]
                      #escapeWhenCastingToString: false
                    }
                    "field_content_type" => "free"
                    "field_content_mode" => "image"
                    "field_page_content_mode" => "image"
                    "field_content_text_checked" => "0"
                    "field_page_content_text_checked" => "0"
                    "field_solution_author" => "Автор"
                    "field_moderator" => "filin"
                    "field_edition_type" => "statement"
                    "field_root_dir" => "0-"
                    "field_responsible" => Illuminate\Database\Eloquent\Collection {#1074
                      #items: []
                      #escapeWhenCastingToString: false
                    }
                    "field_comment" => null
                    "field_similar_book" => Illuminate\Database\Eloquent\Collection {#1071
                      #items: []
                      #escapeWhenCastingToString: false
                    }
                    "field_process_formula" => ""
                    "field_edition_group" => Illuminate\Database\Eloquent\Collection {#1072
                      #items: []
                      #escapeWhenCastingToString: false
                    }
                    "field_content_source" => null
                  ]
                  #original: array:21 [
                    "id" => 4514
                    "created_at" => "2026-04-10 13:58:26"
                    "updated_at" => null
                    "title" => "Условие"
                    "field_order" => "1"
                    "field_publisher" => Illuminate\Database\Eloquent\Collection {#1073}
                    "field_content_type" => "free"
                    "field_content_mode" => "image"
                    "field_page_content_mode" => "image"
                    "field_content_text_checked" => "0"
                    "field_page_content_text_checked" => "0"
                    "field_solution_author" => "Автор"
                    "field_moderator" => "filin"
                    "field_edition_type" => "statement"
                    "field_root_dir" => "0-"
                    "field_responsible" => Illuminate\Database\Eloquent\Collection {#1074}
                    "field_comment" => null
                    "field_similar_book" => Illuminate\Database\Eloquent\Collection {#1071}
                    "field_process_formula" => ""
                    "field_edition_group" => Illuminate\Database\Eloquent\Collection {#1072}
                    "field_content_source" => null
                  ]
                  #changes: []
                  #casts: []
                  #classCastCache: []
                  #attributeCastCache: []
                  #dateFormat: null
                  #appends: []
                  #dispatchesEvents: []
                  #observables: []
                  #relations: []
                  #touches: []
                  +timestamps: true
                  +usesUniqueIds: false
                  #hidden: []
                  #visible: []
                  #fillable: []
                  #guarded: array:1 [
                    0 => "*"
                  ]
                }
              ]
              #escapeWhenCastingToString: false
            }
            "task" => array:2 [
              "refs" => "1354008"
              "type" => "task"
            ]
            "img" => array:1 [
              0 => array:5 [
                "name" => "1-1.jpg"
                "alt" => null
                "width" => "1580"
                "height" => 1004
                "path" => "/media/informatika_09/bosova-u24/0-1-5-1/1-1.webp?ts=1756896204"
              ]
            ]
          ]
          #original: array:6 [
            "id" => 1544674
            "created_at" => "2026-04-10 13:58:26"
            "updated_at" => null
            "edition" => Illuminate\Database\Eloquent\Collection {#1067}
            "task" => array:2 [
              "refs" => "1354008"
              "type" => "task"
            ]
            "img" => array:1 [
              0 => array:5 [
                "name" => "1-1.jpg"
                "alt" => null
                "width" => "1580"
                "height" => 1004
                "path" => "/media/informatika_09/bosova-u24/0-1-5-1/1-1.webp?ts=1756896204"
              ]
            ]
          ]
          #changes: []
          #casts: []
          #classCastCache: []
          #attributeCastCache: []
          #dateFormat: null
          #appends: []
          #dispatchesEvents: []
          #observables: []
          #relations: []
          #touches: []
          +timestamps: true
          +usesUniqueIds: false
          #hidden: []
          #visible: []
          #fillable: []
          #guarded: array:1 [
            0 => "*"
          ]
        }
        1 => App\Models\Element {#1070
          #connection: "mysql"
          #table: "elements"
          #primaryKey: "id"
          #keyType: "int"
          +incrementing: true
          #with: []
          #withCount: []
          +preventsLazyLoading: false
          #perPage: 15
          +exists: true
          +wasRecentlyCreated: false
          #escapeWhenCastingToString: false
          #attributes: array:6 [
            "id" => 1544769
            "created_at" => "2026-04-10 13:58:26"
            "updated_at" => null
            "edition" => Illuminate\Database\Eloquent\Collection {#1061
              #items: array:1 [
                0 => App\Models\Edition {#1069
                  #connection: "mysql"
                  #table: "editions"
                  #primaryKey: "id"
                  #keyType: "int"
                  +incrementing: false
                  #with: []
                  #withCount: []
                  +preventsLazyLoading: false
                  #perPage: 15
                  +exists: true
                  +wasRecentlyCreated: false
                  #escapeWhenCastingToString: false
                  #attributes: array:21 [
                    "id" => 4515
                    "created_at" => "2026-04-10 13:58:26"
                    "updated_at" => null
                    "title" => "Решение"
                    "field_order" => "2"
                    "field_publisher" => Illuminate\Database\Eloquent\Collection {#1065
                      #items: array:1 [
                        0 => App\Models\Term {#1068
                          #connection: "mysql"
                          #table: "terms"
                          #primaryKey: "id"
                          #keyType: "int"
                          +incrementing: false
                          #with: []
                          #withCount: []
                          +preventsLazyLoading: false
                          #perPage: 15
                          +exists: true
                          +wasRecentlyCreated: false
                          #escapeWhenCastingToString: false
                          #attributes: array:6 [
                            "id" => 6691
                            "created_at" => "2026-04-10 13:58:26"
                            "updated_at" => null
                            "name" => "Own"
                            "field_cases" => array:6 [
                              "field_accusative_case" => null
                              "field_creative_case" => null
                              "field_dative_case" => null
                              "field_genitive_case" => null
                              "field_nominative_case" => null
                              "field_prepositional_case" => null
                            ]
                            "field_translit" => "own"
                          ]
                          #original: array:6 [
                            "id" => 6691
                            "created_at" => "2026-04-10 13:58:26"
                            "updated_at" => null
                            "name" => "Own"
                            "field_cases" => array:6 [
                              "field_accusative_case" => null
                              "field_creative_case" => null
                              "field_dative_case" => null
                              "field_genitive_case" => null
                              "field_nominative_case" => null
                              "field_prepositional_case" => null
                            ]
                            "field_translit" => "own"
                          ]
                          #changes: []
                          #casts: []
                          #classCastCache: []
                          #attributeCastCache: []
                          #dateFormat: null
                          #appends: []
                          #dispatchesEvents: []
                          #observables: []
                          #relations: []
                          #touches: []
                          +timestamps: true
                          +usesUniqueIds: false
                          #hidden: []
                          #visible: []
                          #fillable: []
                          #guarded: array:1 [
                            0 => "*"
                          ]
                        }
                      ]
                      #escapeWhenCastingToString: false
                    }
                    "field_content_type" => "free"
                    "field_content_mode" => "image, file"
                    "field_page_content_mode" => ""
                    "field_content_text_checked" => "0"
                    "field_page_content_text_checked" => "0"
                    "field_solution_author" => "Ежова (Попович)"
                    "field_moderator" => "pasha"
                    "field_edition_type" => "solution"
                    "field_root_dir" => "1-"
                    "field_responsible" => Illuminate\Database\Eloquent\Collection {#1066
                      #items: []
                      #escapeWhenCastingToString: false
                    }
                    "field_comment" => null
                    "field_similar_book" => Illuminate\Database\Eloquent\Collection {#1063
                      #items: []
                      #escapeWhenCastingToString: false
                    }
                    "field_process_formula" => ""
                    "field_edition_group" => Illuminate\Database\Eloquent\Collection {#1064
                      #items: []
                      #escapeWhenCastingToString: false
                    }
                    "field_content_source" => null
                  ]
                  #original: array:21 [
                    "id" => 4515
                    "created_at" => "2026-04-10 13:58:26"
                    "updated_at" => null
                    "title" => "Решение"
                    "field_order" => "2"
                    "field_publisher" => Illuminate\Database\Eloquent\Collection {#1065}
                    "field_content_type" => "free"
                    "field_content_mode" => "image, file"
                    "field_page_content_mode" => ""
                    "field_content_text_checked" => "0"
                    "field_page_content_text_checked" => "0"
                    "field_solution_author" => "Ежова (Попович)"
                    "field_moderator" => "pasha"
                    "field_edition_type" => "solution"
                    "field_root_dir" => "1-"
                    "field_responsible" => Illuminate\Database\Eloquent\Collection {#1066}
                    "field_comment" => null
                    "field_similar_book" => Illuminate\Database\Eloquent\Collection {#1063}
                    "field_process_formula" => ""
                    "field_edition_group" => Illuminate\Database\Eloquent\Collection {#1064}
                    "field_content_source" => null
                  ]
                  #changes: []
                  #casts: []
                  #classCastCache: []
                  #attributeCastCache: []
                  #dateFormat: null
                  #appends: []
                  #dispatchesEvents: []
                  #observables: []
                  #relations: []
                  #touches: []
                  +timestamps: true
                  +usesUniqueIds: false
                  #hidden: []
                  #visible: []
                  #fillable: []
                  #guarded: array:1 [
                    0 => "*"
                  ]
                }
              ]
              #escapeWhenCastingToString: false
            }
            "task" => array:2 [
              "refs" => "1354008"
              "type" => "task"
            ]
            "img" => array:2 [
              0 => array:5 [
                "name" => "1-1.jpg"
                "alt" => null
                "width" => "2069"
                "height" => 400
                "path" => "/media/informatika_09/bosova-u24/1-1-5-1/1-1.webp?ts=1756896233"
              ]
              1 => array:5 [
                "name" => "1-2.jpg"
                "alt" => null
                "width" => "2088"
                "height" => 3176
                "path" => "/media/informatika_09/bosova-u24/1-1-5-1/1-2.webp?ts=1756896233"
              ]
            ]
          ]
          #original: array:6 [
            "id" => 1544769
            "created_at" => "2026-04-10 13:58:26"
            "updated_at" => null
            "edition" => Illuminate\Database\Eloquent\Collection {#1061}
            "task" => array:2 [
              "refs" => "1354008"
              "type" => "task"
            ]
            "img" => array:2 [
              0 => array:5 [
                "name" => "1-1.jpg"
                "alt" => null
                "width" => "2069"
                "height" => 400
                "path" => "/media/informatika_09/bosova-u24/1-1-5-1/1-1.webp?ts=1756896233"
              ]
              1 => array:5 [
                "name" => "1-2.jpg"
                "alt" => null
                "width" => "2088"
                "height" => 3176
                "path" => "/media/informatika_09/bosova-u24/1-1-5-1/1-2.webp?ts=1756896233"
              ]
            ]
          ]
          #changes: []
          #casts: []
          #classCastCache: []
          #attributeCastCache: []
          #dateFormat: null
          #appends: []
          #dispatchesEvents: []
          #observables: []
          #relations: []
          #touches: []
          +timestamps: true
          +usesUniqueIds: false
          #hidden: []
          #visible: []
          #fillable: []
          #guarded: array:1 [
            0 => "*"
          ]
        }
      ]
      #escapeWhenCastingToString: false
    }
    "next" => array:2 [
      "refs" => "1354009"
      "type" => "task"
    ]
    "previous" => array:2 [
      "refs" => "1354007"
      "type" => "task"
    ]
    "book" => Illuminate\Database\Eloquent\Collection {#1081
      #items: array:1 [
        0 => App\Models\Book {#1020}
      ]
      #escapeWhenCastingToString: false
    }
    "page" => Illuminate\Database\Eloquent\Collection {#1014
      #items: array:1 [
        0 => App\Models\BookPage {#1055
          #connection: "mysql"
          #table: "book_pages"
          #primaryKey: "id"
          #keyType: "int"
          +incrementing: true
          #with: []
          #withCount: []
          +preventsLazyLoading: false
          #perPage: 15
          +exists: true
          +wasRecentlyCreated: false
          #escapeWhenCastingToString: false
          #attributes: array:21 [
            "id" => 1354757
            "created_at" => "2026-04-10 13:58:26"
            "updated_at" => null
            "field_page_start" => "42"
            "field_url" => "/9-klass/informatika/bosova-uchebnik-2024/page-42"
            "field_display_title" => "42"
            "field_folder" => "1"
            "field_image_name" => "42"
            "field_branch_parent" => Illuminate\Database\Eloquent\Collection {#1012
              #items: []
              #escapeWhenCastingToString: false
            }
            "field_weight" => "0"
            "field_book_parent" => Illuminate\Database\Eloquent\Collection {#1007
              #items: array:1 [
                0 => App\Models\Book {#1020}
              ]
              #escapeWhenCastingToString: false
            }
            "field_metatags_title" => null
            "field_metatags_description" => null
            "field_h1" => null
            "field_description_top" => null
            "field_description_bottom" => null
            "edition_groups" => Illuminate\Database\Eloquent\Collection {#1010
              #items: []
              #escapeWhenCastingToString: false
            }
            "content" => Illuminate\Database\Eloquent\Collection {#1107
              #items: array:1 [
                0 => App\Models\Element {#1108
                  #connection: "mysql"
                  #table: "elements"
                  #primaryKey: "id"
                  #keyType: "int"
                  +incrementing: true
                  #with: []
                  #withCount: []
                  +preventsLazyLoading: false
                  #perPage: 15
                  +exists: true
                  +wasRecentlyCreated: false
                  #escapeWhenCastingToString: false
                  #attributes: array:6 [
                    "id" => 1545421
                    "created_at" => "2026-04-10 13:58:26"
                    "updated_at" => null
                    "edition" => Illuminate\Database\Eloquent\Collection {#1111
                      #items: array:1 [
                        0 => App\Models\Edition {#1076}
                      ]
                      #escapeWhenCastingToString: false
                    }
                    "book_page" => array:2 [
                      "refs" => "1354757"
                      "type" => "book_page"
                    ]
                    "img" => array:1 [
                      0 => array:5 [
                        "name" => "42-1.jpg"
                        "alt" => null
                        "width" => "1913"
                        "height" => 2780
                        "path" => "/media/informatika_09/bosova-u24/0-1/42-1.webp?ts=1756896535"
                      ]
                    ]
                  ]
                  #original: array:6 [
                    "id" => 1545421
                    "created_at" => "2026-04-10 13:58:26"
                    "updated_at" => null
                    "edition" => Illuminate\Database\Eloquent\Collection {#1111}
                    "book_page" => array:2 [
                      "refs" => "1354757"
                      "type" => "book_page"
                    ]
                    "img" => array:1 [
                      0 => array:5 [
                        "name" => "42-1.jpg"
                        "alt" => null
                        "width" => "1913"
                        "height" => 2780
                        "path" => "/media/informatika_09/bosova-u24/0-1/42-1.webp?ts=1756896535"
                      ]
                    ]
                  ]
                  #changes: []
                  #casts: []
                  #classCastCache: []
                  #attributeCastCache: []
                  #dateFormat: null
                  #appends: []
                  #dispatchesEvents: []
                  #observables: []
                  #relations: []
                  #touches: []
                  +timestamps: true
                  +usesUniqueIds: false
                  #hidden: []
                  #visible: []
                  #fillable: []
                  #guarded: array:1 [
                    0 => "*"
                  ]
                }
              ]
              #escapeWhenCastingToString: false
            }
            "next" => array:2 [
              "refs" => "1354758"
              "type" => "book_page"
            ]
            "previous" => array:2 [
              "refs" => "1354756"
              "type" => "book_page"
            ]
            "tasks" => Illuminate\Database\Eloquent\Collection {#1084
              #items: array:1 [
                0 => App\Models\Task {#1003}
              ]
              #escapeWhenCastingToString: false
            }
          ]
          #original: array:21 [
            "id" => 1354757
            "created_at" => "2026-04-10 13:58:26"
            "updated_at" => null
            "field_page_start" => "42"
            "field_url" => "/9-klass/informatika/bosova-uchebnik-2024/page-42"
            "field_display_title" => "42"
            "field_folder" => "1"
            "field_image_name" => "42"
            "field_branch_parent" => Illuminate\Database\Eloquent\Collection {#1012}
            "field_weight" => "0"
            "field_book_parent" => Illuminate\Database\Eloquent\Collection {#1007}
            "field_metatags_title" => null
            "field_metatags_description" => null
            "field_h1" => null
            "field_description_top" => null
            "field_description_bottom" => null
            "edition_groups" => Illuminate\Database\Eloquent\Collection {#1010}
            "content" => Illuminate\Database\Eloquent\Collection {#1107}
            "next" => array:2 [
              "refs" => "1354758"
              "type" => "book_page"
            ]
            "previous" => array:2 [
              "refs" => "1354756"
              "type" => "book_page"
            ]
            "tasks" => Illuminate\Database\Eloquent\Collection {#1084}
          ]
          #changes: []
          #casts: []
          #classCastCache: []
          #attributeCastCache: []
          #dateFormat: null
          #appends: []
          #dispatchesEvents: []
          #observables: []
          #relations: []
          #touches: []
          +timestamps: true
          +usesUniqueIds: false
          #hidden: []
          #visible: []
          #fillable: []
          #guarded: array:1 [
            0 => "*"
          ]
        }
      ]
      #escapeWhenCastingToString: false
    }
  ]
  #original: array:24 [
    "id" => 1354008
    "created_at" => "2026-04-10 13:58:26"
    "updated_at" => null
    "field_page_start" => "42"
    "field_page_end" => null
    "field_url" => "/9-klass/informatika/bosova-uchebnik-2024/1-5-1-1"
    "field_display_title" => "?"
    "field_outside_task" => null
    "field_task_type" => Illuminate\Database\Eloquent\Collection {#1008}
    "field_metatags_title" => null
    "field_metatags_description" => null
    "field_h1" => null
    "field_description_top" => null
    "field_description_bottom" => null
    "field_match" => null
    "breadcrumbs" => []
    "edition_groups" => Illuminate\Database\Eloquent\Collection {#1006}
    "top_parent_branch" => Illuminate\Database\Eloquent\Collection {#1017}
    "parent_branches" => Illuminate\Database\Eloquent\Collection {#1085}
    "content" => Illuminate\Database\Eloquent\Collection {#1009}
    "next" => array:2 [
      "refs" => "1354009"
      "type" => "task"
    ]
    "previous" => array:2 [
      "refs" => "1354007"
      "type" => "task"
    ]
    "book" => Illuminate\Database\Eloquent\Collection {#1081}
    "page" => array:2 [
      "refs" => "1354757"
      "type" => "book_page"
    ]
  ]
  #changes: []
  #casts: []
  #classCastCache: []
  #attributeCastCache: []
  #dateFormat: null
  #appends: []
  #dispatchesEvents: []
  #observables: []
  #relations: []
  #touches: []
  +timestamps: true
  +usesUniqueIds: false
  #hidden: []
  #visible: []
  #fillable: []
  #guarded: array:1 [
    0 => "*"
  ]
}
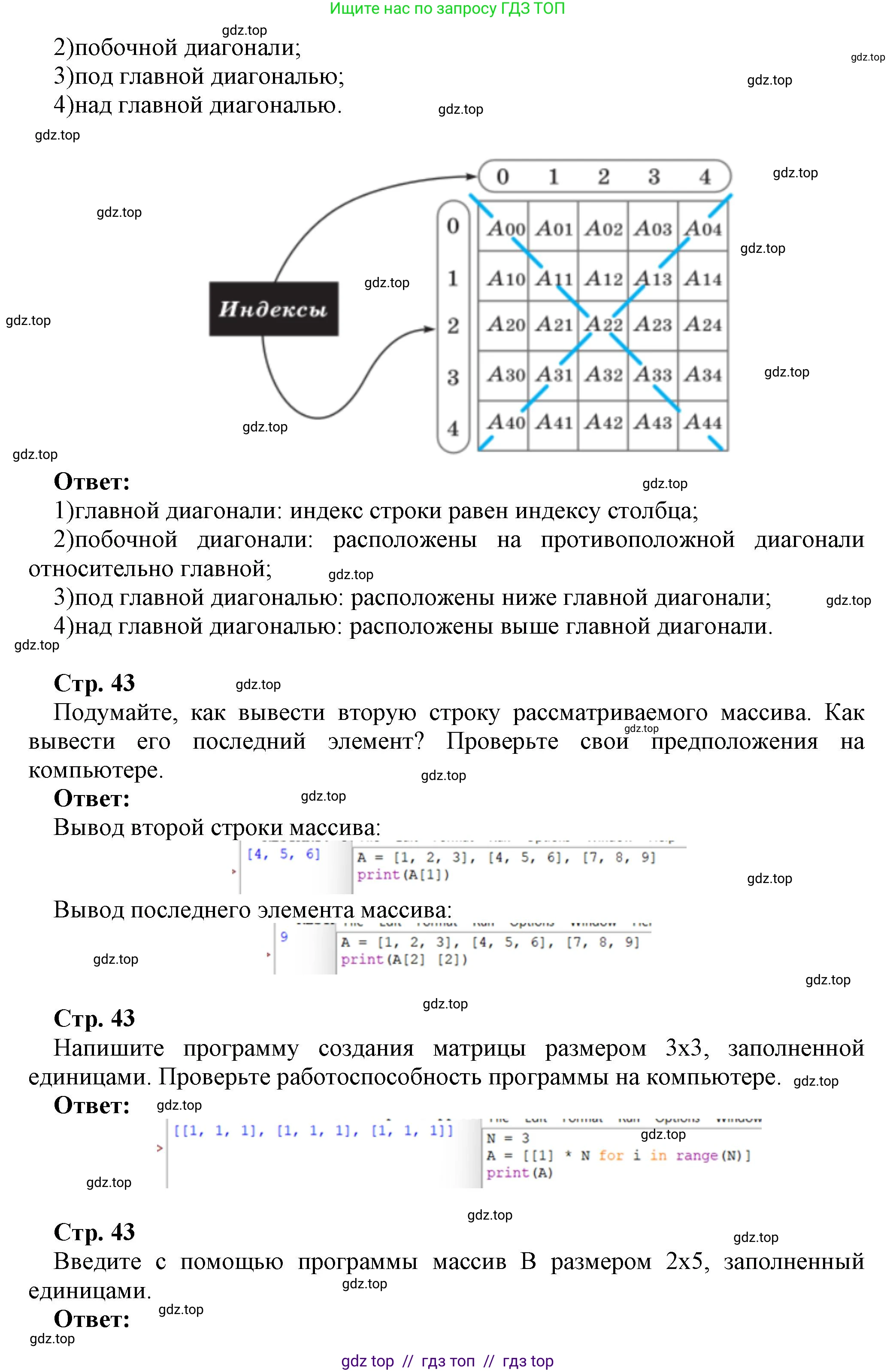
? (с. 42)
Условие. ? (с. 42)
Информатика, 9 класс Учебник, авторы: Босова Людмила Леонидовна, Босова Анна Юрьевна, Аквилянов Никита Александрович, издательство Просвещение, Москва, 2024, страница 42, Условие
Решение. ? (с. 42)
Информатика, 9 класс Учебник, авторы: Босова Людмила Леонидовна, Босова Анна Юрьевна, Аквилянов Никита Александрович, издательство Просвещение, Москва, 2024, страница 42, Решение
Информатика, 9 класс Учебник, авторы: Босова Людмила Леонидовна, Босова Анна Юрьевна, Аквилянов Никита Александрович, издательство Просвещение, Москва, 2024, страница 42, Решение (продолжение 2)

Помогло решение? Оставьте отзыв в комментариях ниже.

Присоединяйтесь к Телеграм-группе @top_gdz

Присоединиться

Мы подготовили для вас ответ c подробным объяснением домашего задания по информатике за 9 класс, для упражнения ? расположенного на странице 42 к учебнику 2024 года издания для учащихся школ и гимназий.

Теперь на нашем сайте ГДЗ.ТОП вы всегда легко и бесплатно найдёте условие с правильным ответом на вопрос «Как решить ДЗ» и «Как сделать» задание по информатике к упражнению ? (с. 42), авторов: Босова (Людмила Леонидовна), Босова (Анна Юрьевна), Аквилянов (Никита Александрович), ФГОС (новый, красный) углублённый уровень обучения учебного пособия издательства Просвещение.